电脑桌面
添加盘古文库-分享文档发现价值到电脑桌面
安装后可以在桌面快捷访问

【入职地图】行政入职管理--行政人事CLUB

【入职地图】行政入职管理--行政人事CLUB_第1页
1/2
【入职地图】行政入职管理--行政人事CLUB_第2页
2/2
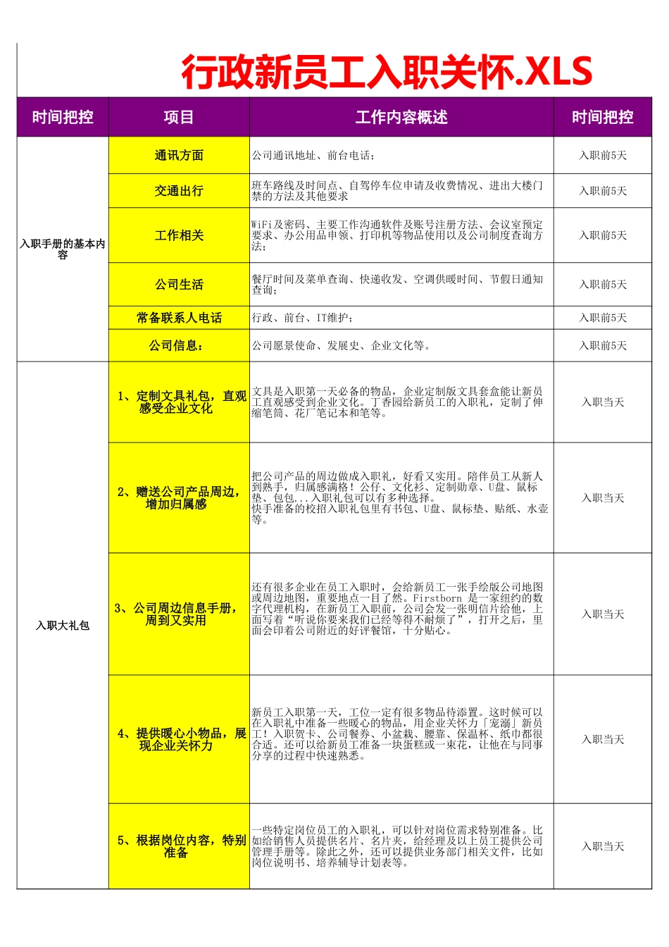
时间把控项目工作内容概述时间把控通讯方面公司通讯地址、前台电话;交通出行工作相关公司生活常备联系人电话公司信息:公司愿景使命、发展史、企业文化等。入职大礼包入职当天入职当天入职当天入职当天入职当天行政新员工入职关怀.XLS入职手册的基本内容入职前5天班车路线及时间点、自驾停车位申请及收费情况、进出大楼门禁的方法及其他要求入职前5天WiFi及密码、主要工作沟通软件及账号注册方法、会议室预定要求、办公用品申领、打印机等物品使用以及公司制度查询方法;入职前5天餐厅时间及菜单查询、快递收发、空调供暖时间、节假日通知查询;入职前5天行政、前台、IT维护;入职前5天入职前5天 1、定制文具礼包,直观感受企业文化 文具是入职第一天必备的物品,企业定制版文具套盒能让新员工直观感受到企业文化。丁香园给新员工的入职礼,定制了伸缩笔筒、花厂笔记本和笔等。 2、赠送公司产品周边,增加归属感 把公司产品的周边做成入职礼,好看又实用。陪伴员工从新人到熟手,归属感满格!公仔、文化衫、定制勋章、U盘、鼠标垫、包包...入职礼包可以有多种选择。快手准备的校招入职礼包里有书包、U盘、鼠标垫、贴纸、水壶等。3、公司周边信息手册,周到又实用 还有很多企业在员工入职时,会给新员工一张手绘版公司地图或周边地图,重要地点一目了然。Firstborn 是一家纽约的数字代理机构,在新员工入职前,公司会发一张明信片给他,上面写着“听说你要来我们已经等得不耐烦了”,打开之后,里面会印着公司附近的好评餐馆,十分贴心。 4、提供暖心小物品,展现企业关怀力 新员工入职第一天,工位一定有很多物品待添置。这时候可以在入职礼中准备一些暖心的物品,用企业关怀力「宠溺」新员工!入职贺卡、公司餐券、小盆栽、腰靠、保温杯、纸巾都很合适。还可以给新员工准备一块蛋糕或一束花,让他在与同事分享的过程中快速熟悉。 5、根据岗位内容,特别准备 一些特定岗位员工的入职礼,可以针对岗位需求特别准备。比如给销售人员提供名片、名片夹,给经理及以上员工提供公司管理手册等。除此之外,还可以提供业务部门相关文件,比如岗位说明书、培养辅导计划表等。行政人事工作内容人事行政1、工资的制作2、考勤的整理3、提成工作的核算4、入、离职手续的办理5、转正、调岗、晋升手续的办理6、入职跟进面谈、离职面谈7、绩效考核8、入职培训9、阶梯性培训10、劳动合同签订11、网络、中介公司 招聘12、招聘会13、档案 调动到各劳动局手续的办理14、养老保险手册打印明细、盖章 到社保的办理1、公文的拟定2、相关制度的建立3、工服的制作4、5S办公室和宿舍的检查5、固定资产的盘点6、办公用品的采购7、办公用品的盘点8、名片的审核、发放和存档9、公章的管理及证书等复印件的借出10、归档工作11、电话费统计12、通讯录更新13、水电费的缴纳14、出入证的办理15、订花、订水16、耗材的维修17、备用钥匙的管理18、入住宿舍和退宿手续的办理19、外派人员租房、水电等事宜的办理

1、盘古文库是"C2C"交易模式,即卖家上传的文档直接由买家下载,本站只是中间服务平台,本站所有文档下载的收益归上传人(卖家)所有,作为网络服务商,若您的权利被侵害请及时联系右侧客服。

2、本站默认下载后的格式为 docx,pptx ,xlsx,pdf,zippsd等源文件。office等工具即可编辑!源码类文件除外。

3、如您看到网页展示的内容中含有'"133KU.COM"等水印,是因预览和防盗链技术需要对页面进行转换和压缩成图片所生成,文档下载后不会有该内容标识.

4、本站所有内容均由合作方上传,本站不对文档的完整性、权威性及其观点立场正确性做任何保证或承诺,文档内容仅供研究参考,付费前请自行鉴别。如您付费,意味着您自己接受本站规则且自行承担风险,本站不退款、不进行额外附加服务。

在点击下载本文档时,弹出的对话框中,选择“使用浏览器下载”不支持下载工具多线程下载!

部分浏览图可能存在变形的情况,下载后为高清文件,可直接编辑。

【入职地图】行政入职管理--行政人事CLUB

漫步者+ 关注
机构认证
内容提供者

该用户很懒,什么也没介绍

确认删除?
回到顶部