电脑桌面
添加盘古文库-分享文档发现价值到电脑桌面
安装后可以在桌面快捷访问

【新人入职】入职流程图--行政人事CLUB

【新人入职】入职流程图--行政人事CLUB_第1页
1/2
【新人入职】入职流程图--行政人事CLUB_第2页
2/2
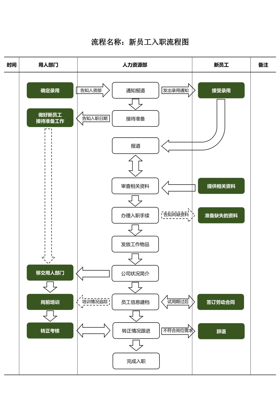
流程名称:新员工入职流程图时间用人部门人力资源部新员工备注确定录用通知报道接受录用接待准备做好新员工接待准备工作报道审查相关资料提供相关资料办理入职手续准备缺失的资料发放工作物品公司状况简介移交用人部门员工信息建档岗前培训转正考核转正情况跟进完成入职签订劳动合同辞退告知人资部发出录用通知告知入职日期告知尚缺资料培训情况追踪试用期过后不符合岗位需求

1、盘古文库是"C2C"交易模式,即卖家上传的文档直接由买家下载,本站只是中间服务平台,本站所有文档下载的收益归上传人(卖家)所有,作为网络服务商,若您的权利被侵害请及时联系右侧客服。

2、本站默认下载后的格式为 docx,pptx ,xlsx,pdf,zippsd等源文件。office等工具即可编辑!源码类文件除外。

3、如您看到网页展示的内容中含有'"133KU.COM"等水印,是因预览和防盗链技术需要对页面进行转换和压缩成图片所生成,文档下载后不会有该内容标识.

4、本站所有内容均由合作方上传,本站不对文档的完整性、权威性及其观点立场正确性做任何保证或承诺,文档内容仅供研究参考,付费前请自行鉴别。如您付费,意味着您自己接受本站规则且自行承担风险,本站不退款、不进行额外附加服务。

在点击下载本文档时,弹出的对话框中,选择“使用浏览器下载”不支持下载工具多线程下载!

部分浏览图可能存在变形的情况,下载后为高清文件,可直接编辑。

【新人入职】入职流程图--行政人事CLUB

漫步者+ 关注
机构认证
内容提供者

该用户很懒,什么也没介绍

确认删除?
回到顶部