电脑桌面
添加盘古文库-分享文档发现价值到电脑桌面
安装后可以在桌面快捷访问

【9月素材】热点素材:日本排污+写作角度+时评片段+精彩金句+精彩时评文

【9月素材】热点素材:日本排污+写作角度+时评片段+精彩金句+精彩时评文 _第1页
1/9
【9月素材】热点素材:日本排污+写作角度+时评片段+精彩金句+精彩时评文 _第2页
2/9
【9月素材】热点素材:日本排污+写作角度+时评片段+精彩金句+精彩时评文 _第3页
3/9
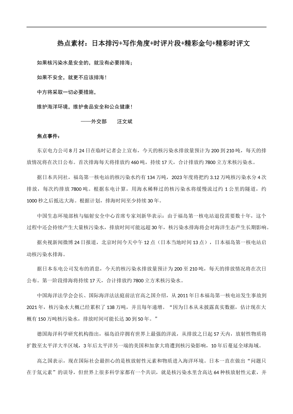
热点素材:日本排污+写作角度+时评片段+精彩金句+精彩时评文如果核污染水是安全的,就没有必要排海;如果不安全,就更不应该排海!中方将采取一切必要措施,维护海洋环境,维护食品安全和公众健康! ——外交部 汪文斌焦点事件:东京电力公司 8 月 24 日在临时记者会上宣布,今天的核污染水排放量预计为 200 到 210 吨,每天的排放情况将在次日公布。首次排海每天将排放约 460 吨,持续 17 天,合计排放约 7800 立方米核污染水。据日本共同社,福岛第一核电站的核污染水约有 134 万吨,2023 年度将把约 3.12 万吨核污染水分 4 次排放,每次约排放 7800 吨。根据东电计算,用海水稀释过的核污染水将缓慢流过约 1 公里的隧道,约1000 秒之后抵达大海。根据计划,排海时间至少持续 30 年。中国生态环境部核与辐射安全中心首席专家刘新华表示:由于福岛第一核电站退役需要数十年,这个过程中还会持续产生大量核污染水,排放时间可能远超 30 年,核污染水排海将会对海洋生态产生长期影响。据央视新闻微博 24 日报道,北京时间今天中午 12 点(日本当地时间 13 点),日本福岛第一核电站启动核污染水排海。据日本东电公司发布的消息,今天的核污染水排放量预计为 200 至 210 吨,每天的排放情况将在次日公布。第一阶段排海将持续 17 天,合计排放约 7800 立方米核污染水。中国海洋法学会会长、国际海洋法法庭前法官高之国介绍,从 2011 年日本福岛第一核电站发生事故到2021 年,核污染水大概已经累积了 138 万吨,并且每年递增。“因为日本从未披露真实数据,估计现在大概有 150 万吨核污染水,排放时间可能长达 30 到 50 年。”德国海洋科学研究机构指出,福岛沿岸拥有世界上最强的洋流,从排放之日起 57 天内,放射性物质将扩散至太平洋大半区域,3 年后太平洋另一端的美国和加拿大将遭到核污染影响,10 年后蔓延全球海域。高之国表示,现在国际社会最担心的是核放射性元素和物质进入海洋环境。日本一直在做出“问题只在于氚元素”的误导,但世界上很多科学家都有一个共识,就是核污染水里含高达 64 种核放射性元素,并且七成以上都是超标的,多核素设备难以完全处理。高之国:这些放射性元素进入海洋环境生态后,氚可能还不是最危险的,对人类、对海洋生物影响危害最大的是碳-14 和碘-129。碳-14 的半衰期约 5000 多年,碘-129 的半衰期更长。碳-14 会在海洋生物体内聚集,碳-14 聚集的丰度或浓度可能是氚的 50 倍。今天,海关总署发布关于全面暂停进口日本水产品的公告。公告表示,为全面防范日本福岛核污染水排海对食品安全造成的放射性污染风险,保护中国消费者健康,确保进口食品安全,依据《中华人民共和国食品安全法》及其实施条例、《中华人民共和国进出口食品安全管理办法》有关规定,以及世界贸易组织《实施卫生与植物卫生措施协定》有关规定,海关总署决定自 2023 年 8 月 24 日(含)起全面暂停进口原产地为日本的水产品(含食用水生动物)。写作角度环保 命运共同体 责任担当角度一 危害全世界福岛沿岸拥有世界上最强的洋流,从排放之日 57 天内,放射性物质将扩散至太平洋大半区域,10 年后蔓延至全球海域。国际原子能机构专家评估报告指出,如果福岛核电站含氚核废水排入海洋,将对周边国家海洋环境和公众健康造成影响。角度二 人类命运共同体不能以邻为壑,不能独善其身,面临重大环境问题,人类应该携起手来,共同面对挑战,对于破坏环境的行为,应有效应对。(应鸣阅读与写作 13 万粉丝)角度三 责任担当中国需要加紧研究对策,尽最大努力保护我国沿海、特别是渔业的安全,为受影响的生产者对日索赔创造条件,帮助他们争取获得与日本渔民同样的补偿权利。决不能出现日本排废水,主要由周边国家民众买单的情况。精彩金句1.太平洋岛国论坛聘请的第三方专家组针对日本的排污入海计划尖锐指出,把核污染水排放入海,在技术上落后于时代,在生态伦理上不正当。核污染水排放入海不是一国一时之事,必须三思而后行。(适用话题:环保;技术;生态;三思而后行;人类命运共同体)2...

1、盘古文库是"C2C"交易模式,即卖家上传的文档直接由买家下载,本站只是中间服务平台,本站所有文档下载的收益归上传人(卖家)所有,作为网络服务商,若您的权利被侵害请及时联系右侧客服。

2、本站默认下载后的格式为 docx,pptx ,xlsx,pdf,zippsd等源文件。office等工具即可编辑!源码类文件除外。

3、如您看到网页展示的内容中含有'"133KU.COM"等水印,是因预览和防盗链技术需要对页面进行转换和压缩成图片所生成,文档下载后不会有该内容标识.

4、本站所有内容均由合作方上传,本站不对文档的完整性、权威性及其观点立场正确性做任何保证或承诺,文档内容仅供研究参考,付费前请自行鉴别。如您付费,意味着您自己接受本站规则且自行承担风险,本站不退款、不进行额外附加服务。

在点击下载本文档时,弹出的对话框中,选择“使用浏览器下载”不支持下载工具多线程下载!

部分浏览图可能存在变形的情况,下载后为高清文件,可直接编辑。

【9月素材】热点素材:日本排污+写作角度+时评片段+精彩金句+精彩时评文

您可能关注的文档

漫步者+ 关注
机构认证
内容提供者

该用户很懒,什么也没介绍

确认删除?
回到顶部