电脑桌面
添加盘古文库-分享文档发现价值到电脑桌面
安装后可以在桌面快捷访问

『加班调休』【制度】加班管理办法

『加班调休』【制度】加班管理办法_第1页
1/2
『加班调休』【制度】加班管理办法_第2页
2/2
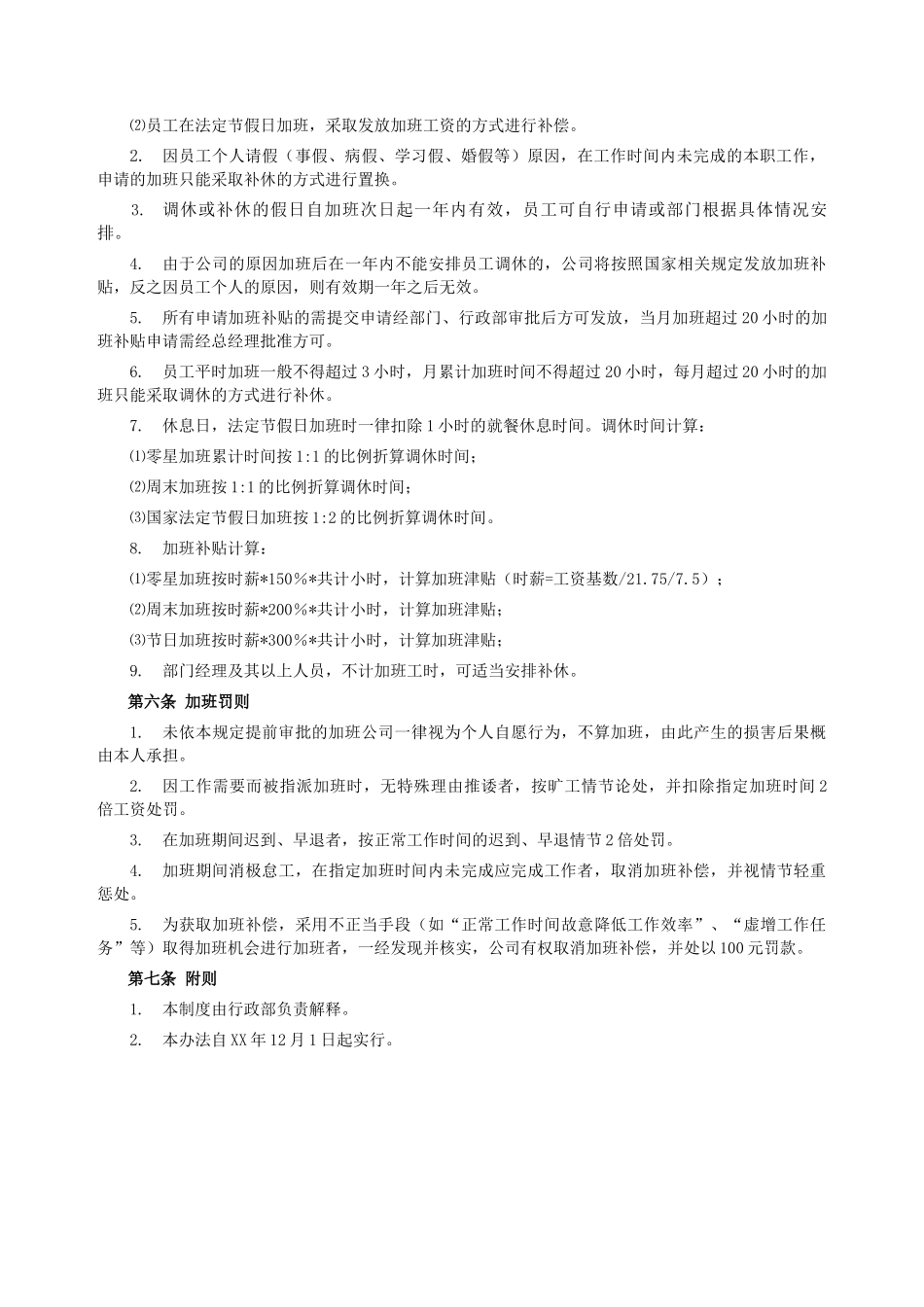
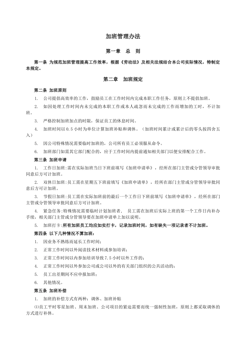
加班管理办法第一章 总 则第一条 为规范加班管理提高工作效率,根据《劳动法》及相关法规结合本公司实际情况,特制定本规定。第二章 加班规定第二条 加班原则 1.公司提倡高效率的工作,鼓励员工在工作时间内完成本职工作任务,原则上不提倡加班。2.如因处理工作时间内未完成的本职工作或本人疏忽而未完成的工作而增加的工时,不计加班。3.严格控制加班加点的时限,保证员工的休息时间。 4.加班时间以 0.5 小时为单位计算加班补贴和调休。(加班时间累计或累计后的零头按四舍五入)5.因公司特殊情况需要临时加班的,公司所有员工必须服从命令。6.加班部门如需其它部门配合的,应于工作时间内提前通知相关部门以便安排配合工作。第三条 加班申请1.工作日加班:需在实际加班当日下班前填写《加班申请单》,经所在部门主管或分管领导审批同意后方可计加班。 2.双休日加班:员工需在星期五下班前填写《加班申请单》,经所在部门主管或分管领导审批同意后方可计加班。 3.节假日加班:员工需在实际加班前的最后一个工作日下班前填写《加班申请单》,经所在部门主管或分管领导审批同意后方可计加班。 4.紧急任务:特殊情况需要临时计划加班者, 员工需在加班后实际上班的第一个工作日内补办手续,相关部门主管或分管领导要在加班申请单上加以说明。 5.加班打卡:所有加班员工均应如实打卡,记录加班时间,如有缺失一项记录者不计加班。 第四条 以下几种情况不算加班:1.因业务不熟练而延长工作时间; 2.正常工作时间以外阅读技术材料或参加培训;3.正常工作时间以内参加培训导致 7.5 小时以外工作的; 4.正常工作时间以外参加公司或公司以外的有关部门组织的公共活动的;5.员工出差期间不应申报加班;6.其他情况。第五条 加班补偿 1.加班的补偿方式有两种:调休、加班补贴⑴员工平时零星加班、周末加班、公司项目的紧迫需要而统一强制性加班,原则上都采取调休的方式进行补休。⑵员工在法定节假日加班,采取发放加班工资的方式进行补偿。 2.因员工个人请假(事假、病假、学习假、婚假等)原因,在工作时间内未完成的本职工作,申请的加班只能采取补休的方式进行置换。3.调休或补休的假日自加班次日起一年内有效,员工可自行申请或部门根据具体情况安排。4.由于公司的原因加班后在一年内不能安排员工调休的,公司将按照国家相关规定发放加班补贴,反之因员工个人的原因,则有效期一年之后无效。5.所有申请加班补贴的需提交申请经部门、行政部审批后方可发放,当月加班超过 20 小时的加班补贴申请需经总经理批准方可。6.员工平时加班一般不得超过 3 小时,月累计加班时间不得超过 20 小时,每月超过 20 小时的加班只能采取调休的方式进行补休。7.休息日,法定节假日加班时一律扣除 1 小时的就餐休息时间。调休时间计算: ⑴零星加班累计时间按 1:1 的比例折算调休时间;⑵周末加班按 1:1 的比例折算调休时间; ⑶国家法定节假日加班按 1:2 的比例折算调休时间。8.加班补贴计算: ⑴零星加班按时薪*150%*共计小时,计算加班津贴(时薪=工资基数/21.75/7.5);⑵周末加班按时薪*200%*共计小时,计算加班津贴;⑶节日加班按时薪*300%*共计小时,计算加班津贴; 9.部门经理及其以上人员,不计加班工时,可适当安排补休。第六条 加班罚则 1.未依本规定提前审批的加班公司一律视为个人自愿行为,不算加班,由此产生的损害后果概由本人承担。 2.因工作需要而被指派加班时,无特殊理由推诿者,按旷工情节论处,并扣除指定加班时间 2倍工资处罚。 3.在加班期间迟到、早退者,按正常工作时间的迟到、早退情节 2 倍处罚。4.加班期间消极怠工,在指定加班时间内未完成应完成工作者,取消加班补偿,并视情节轻重惩处。 5.为获取加班补偿,采用不正当手段(如“正常工作时间故意降低工作效率”、“虚增工作任务”等)取得加班机会进行加班者,一经发现并核实,公司有权取消加班补偿,并处以 100 元罚款。 第七条 附则1.本制度由行政部负责解释。2.本办法自 XX 年 12 月 1 日起实行。

1、盘古文库是"C2C"交易模式,即卖家上传的文档直接由买家下载,本站只是中间服务平台,本站所有文档下载的收益归上传人(卖家)所有,作为网络服务商,若您的权利被侵害请及时联系右侧客服。

2、本站默认下载后的格式为 docx,pptx ,xlsx,pdf,zippsd等源文件。office等工具即可编辑!源码类文件除外。

3、如您看到网页展示的内容中含有'"133KU.COM"等水印,是因预览和防盗链技术需要对页面进行转换和压缩成图片所生成,文档下载后不会有该内容标识.

4、本站所有内容均由合作方上传,本站不对文档的完整性、权威性及其观点立场正确性做任何保证或承诺,文档内容仅供研究参考,付费前请自行鉴别。如您付费,意味着您自己接受本站规则且自行承担风险,本站不退款、不进行额外附加服务。

在点击下载本文档时,弹出的对话框中,选择“使用浏览器下载”不支持下载工具多线程下载!

部分浏览图可能存在变形的情况,下载后为高清文件,可直接编辑。

『加班调休』【制度】加班管理办法

漫步者+ 关注
机构认证
内容提供者

该用户很懒,什么也没介绍

确认删除?
回到顶部