电脑桌面
添加盘古文库-分享文档发现价值到电脑桌面
安装后可以在桌面快捷访问

2013年高考物理试卷(上海)(解析卷)

2013年高考物理试卷(上海)(解析卷)_第1页
1/23
2013年高考物理试卷(上海)(解析卷)_第2页
2/23
2013年高考物理试卷(上海)(解析卷)_第3页
3/23
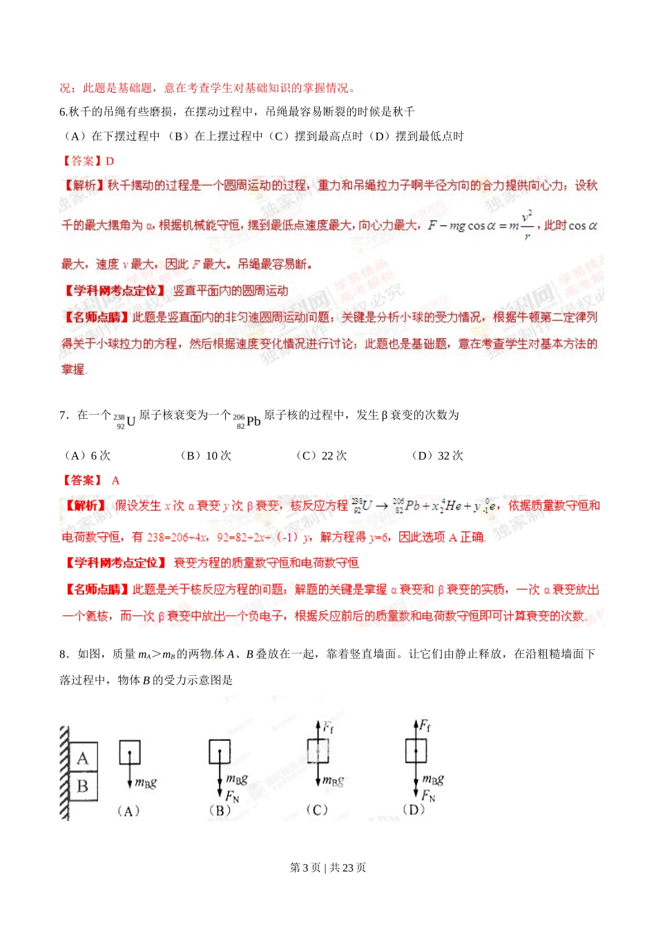
2013 年高考(上海卷)物理试题本试卷共 7 页,满分 l50 分,考试时间 l20 分钟。一.单项选择题(共 16 分,每小题 2 分。每小题只有一个正确选项。)1.电磁波与机械波具有的共同性质是(A)都是横波(B)都能传输能量 (C)都能在真空中传播(D)都具有恒定的波速【答案】 B【学科网考点定位】 机械波和电磁波的基本性质【名师点睛】此题考查了电磁波与机械波的相同点和不同点;要能从波的分类(横波和纵波)、波的传播(在真空中或介质中)、波的传播速度(光是电磁波,在真空中速度为 c;常见的机械波的传播速度)等角度理解;此题是基础题.2.当用一束紫外线照射锌板时,产生了光电效应,这时(A)锌板带负电 (B)有正离子从锌板逸出(C)有电子从锌板逸出 (D)锌板会吸附空气中的正离子[来源:学.科.网 Z.X.X.K]【答案】 C【名师点睛】此题考查了光电效应现象;解答此题要知道光电效应的本质是电子获得能量后从金属中逸出,从而使得金属带上正电;带正电的金属要吸引空气中的负离子;此题也是一道基础题,意在考查学生对物理现象的理解.3.白光通过双缝后产生的干涉条纹是彩色的,其原因是不同色光的(A)传播速度不同(B)强度不同(C)振动方向不同(D)频率不同第 1 页 | 共 23 页 【答案】 D【名师点睛】 此题考查了双缝干涉的问题;关键是知道白光通过双缝时产生彩色条纹的原因,知道白光中是 7 中单色光的复合光,不同的光由于波长不同,故通过双缝时产生的条纹间距也是不同的;此题是基础题.4.做简谐振动的物体,当它每次经过同一位置时,可能不同的物理量是(A)位移(B)速度(C)加速度(D)回复力【答案】 B【名师点睛】此题考查了简谐振动的规律;要知道简谐振动中恢复力和位移的关系是正比反向关系,而加速度与恢复力的关系是正比同向关系;速度最大时,加速度是最小的;此题考查学生对物理现象的基本规律的掌握.5.液体与固体具有的相同特点是(A)都具有确定的形状(B)体积都不易被压缩(C)物质分子的位置都确定(D)物质分子都在固定位置附近振动【答案】 B【学科网考点定位】固体及液体的性质;【名师点睛】此题是关于固体以及液体性质的问题;关键是知道固体和液体内部分子分布的特点及运动情第 2 页 | 共 23 页 况;此题是基础题,意在考查学生对基础知识的掌握情况。6.秋千的吊绳有些磨损,在摆动过程中,吊绳最容易断裂的时候是秋千(A)在下摆过程中 (B)在上摆过程中(C)摆到最高点时(D)摆到最低点时【答案】D7.在一个原子核衰变为一个原子核的过程中,发生 β 衰变的次数为(A)6 次 (B)10 次 (C)22 次 (D)32 次【答案】 A8.如图,质量 mA>mB的两物 体 A、B 叠放在一起,靠着竖直墙面。让它们由静止释放,在沿粗糙墙面下落过程中,物体 B 的受力示意图是第 3 页 | 共 23 页 【答案】 A【名师点睛】此时考查了对物体的受力分析问题;关键是知道摩擦力产生的原因首先有正压力;此题中因物体与墙壁之间无作用力,故无正压力,于是无摩擦力,可推得物体只受重力作用而做自由落体运动,此题难度较易.本解析为学科网名师解析团队原创,授权学科网独家使用,如有盗用,依法追责!二、单项选择题(共 24 分,每小题 3 分。每小题只有一个正确选项。)9.小行星绕恒星运动,恒星均匀地向四周辐射能量,质量缓慢减小,可认为小行星在绕恒星运动一周的过程中近似做圆周运动。则经过足够长的时间后,小行星运动的(A)半径变大(B)速率变大(C)角速度变大 (D)加速度变大【答案】 A【学科网考点定位】 万有引力与航天,离心运动【名师点睛】此题考查了万有引力定律的应用问题;解题的关键是知道卫星绕天体做圆周运动的向心力由卫星与天体之间的万有引力来提供,根据牛顿第二定律列得方程即可求解速度、角速度以及向心加速度等表达式,然后即可讨论.10.两异种点电 荷电场中的部分等势 面如图所示,已知 A 点电势高于 B 点电势。若位于 a、b 处点电荷的电荷量大小分别为 qa和 qb,则第 4 页 | 共 23 页 (A)a 处为正电荷,qa<qb (B)a 处为...

1、盘古文库是"C2C"交易模式,即卖家上传的文档直接由买家下载,本站只是中间服务平台,本站所有文档下载的收益归上传人(卖家)所有,作为网络服务商,若您的权利被侵害请及时联系右侧客服。

2、本站默认下载后的格式为 docx,pptx ,xlsx,pdf,zippsd等源文件。office等工具即可编辑!源码类文件除外。

3、如您看到网页展示的内容中含有'"133KU.COM"等水印,是因预览和防盗链技术需要对页面进行转换和压缩成图片所生成,文档下载后不会有该内容标识.

4、本站所有内容均由合作方上传,本站不对文档的完整性、权威性及其观点立场正确性做任何保证或承诺,文档内容仅供研究参考,付费前请自行鉴别。如您付费,意味着您自己接受本站规则且自行承担风险,本站不退款、不进行额外附加服务。

在点击下载本文档时,弹出的对话框中,选择“使用浏览器下载”不支持下载工具多线程下载!

部分浏览图可能存在变形的情况,下载后为高清文件,可直接编辑。

2013年高考物理试卷(上海)(解析卷)

漫步者+ 关注
机构认证
内容提供者

该用户很懒,什么也没介绍

确认删除?
回到顶部