电脑桌面
添加盘古文库-分享文档发现价值到电脑桌面
安装后可以在桌面快捷访问

2012年高考化学试卷(四川)(解析卷)

2012年高考化学试卷(四川)(解析卷)_第1页
1/8
2012年高考化学试卷(四川)(解析卷)_第2页
2/8
2012年高考化学试卷(四川)(解析卷)_第3页
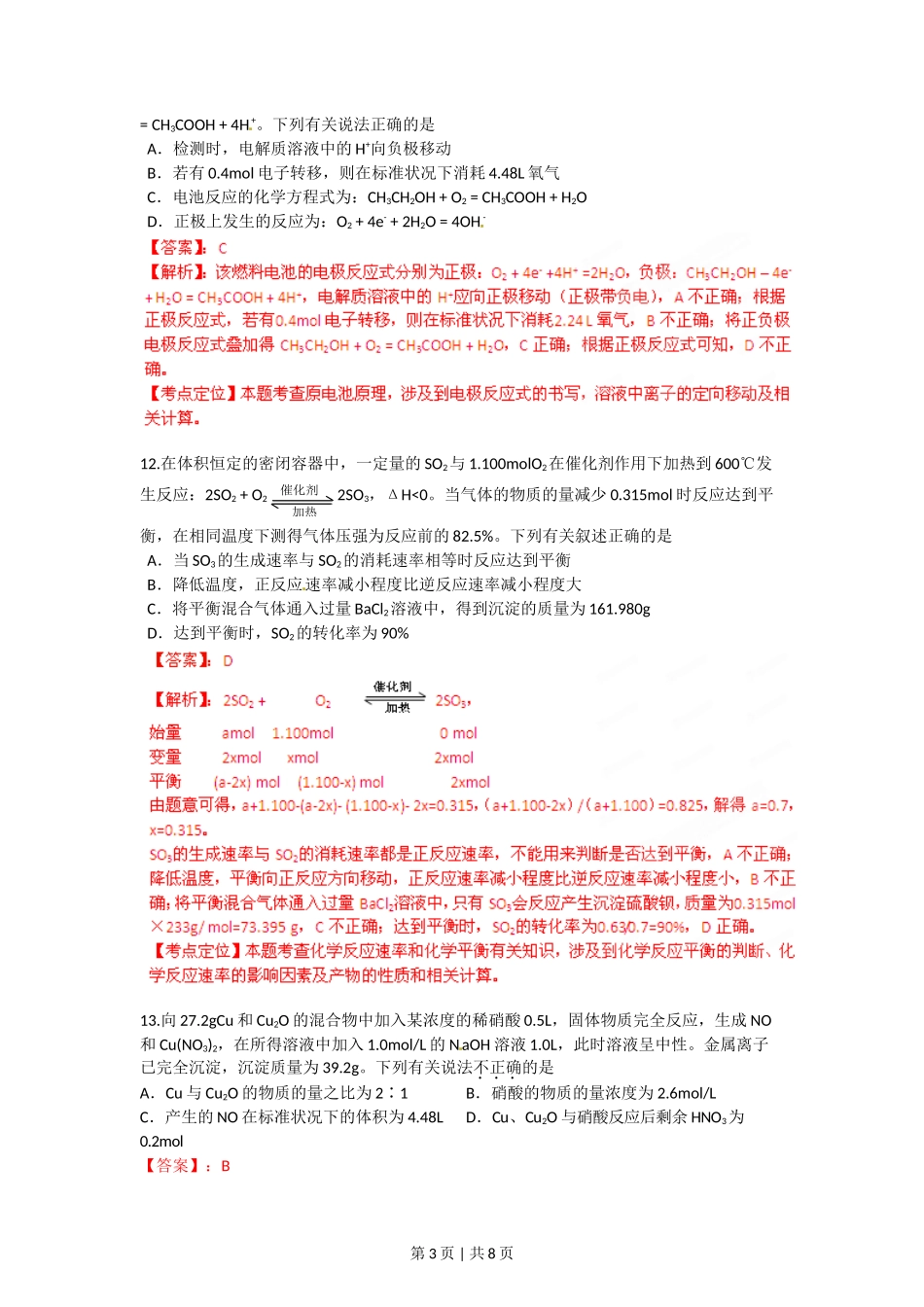
3/8
【试卷总评】1.试题继续坚持考查学生的基础知识,考查的内容都是重点内容。如:化学与生活(第 6 题)、阿伏加德罗常数(第 7 题)、元素周期表和元素周期律(第 8 题)、离子方程式正误判断(第 9 题)、离子浓度大小的比较(第 10 题)、原电池(第 11 题)、化学反应速率和化学平衡(第 12 题)、无机化合物的计算(第 13 题)、无机推断(第 26 题)、有机反应类型的判断、有机分子中原子共面的判断、有机化学方程式的书写等 (第 27 题)、仪器的识别、气密性的检查、实验误差解释、相关计算、实验评价及设计(第 28 题)、化学式的推断、方程式书写、热化学方程式的书写、同分异构体的书写(第 29 题)。 2.紧扣教材。如第 9 题四个离子方程式均直接源自课本内容。它对教学中重视教材的使用会起到不可估量的作用。3.注重实验能力的考查。化学是以实验为基础的科学。《考试说明》明确指出“设计和完成实验的能力”,可见高考对实验能力的要求是比较高的。试卷中 28 题以制取 NH3和氨气中 N、H 原子个数测定来考查化学实验基础知识,涉及到仪器的识别、气密性的检查、实验误差解释、相关计算、实验评价及设计;总之,2012 年化学试题的质量是好的,能较好区分考生知识和能力水平的高低,同时它的命题思想对今后的中学化学教学发挥了良好的指挥棒的作用。2012 年全国高考(四川卷)理综综合化学部分6.下列关于“化学与健康”的说法不正确的是A.服用铬含量超标的药用胶囊会对人体健康造成危害B.食用一定量的油脂能促进人体对某些维生素的吸收C.“血液透析”利用了胶体的性质D.光化学烟雾不会引起呼吸道疾病7.设 NA为阿伏加德罗常数的值,下列叙述正确的是A.标准状况下,33.6L 氟化氢中含有氟原子的数目为 1.5NAB.常温常压下,7.0g 乙烯与丙烯的混合物中含有氢原子的数目为 NAC.50mL 18.4mol/L 浓硫酸与足量铜微热反应,生成 SO2分子数目为 0.46NAD.某密闭容器盛有 0.1molN2和 0.3molH2,在一定条件下充分反应,转移电子的数目为0.6NA8.已知 W、X、Y、Z 为短周期元素,W、Z 同主族,X、Y、Z 同周期,W 的气态氢化物的稳第 1 页 | 共 8 页 定性大于 Z 的气态氢化物稳定性,X、Y 为金属元素,X 的阳离子的氧化性小于 Y 的阳离子的氧化性,下列说法正确的是[来源:Z&xx&k.Com]A.X、Y、Z、W 的原子半径依次减小B.W 与 X 形成的化合物中只含离子键C.W 的气态氢化物的沸点一定高于 Z 的气态氢化物的沸点D.若 W 与 Y 的原子序数相差 5,则二者形成化合物的化学式一定为 Y2W39.下列离子方程式正确的是[来源:学&科&网]A.钠与水反应:Na + 2H2O = Na+ + 2OH- + H2↑B.硅酸钠溶液与醋酸溶液混合:SiO32- + 2H+ = H2SiO3↓C.0.01mol/LNH4Al(SO4)2溶液与 0.02mol/LBa(OH)2溶液等体积混合: NH4+ +Al3+ + 2SO42- + 2Ba2+ + 4OH- = 2BaSO4↓ + Al(OH)3↓ + NH3·H2OD.浓硝酸中加入过量铁粉并加热:Fe + 3NO3- + 6H+ △ Fe3+ + 3NO2↑ + 3H2O【答案】:C【解析】:Na + 2H2O = Na+ + 2OH- + H2↑电荷不守恒,A 不正确;醋酸是弱酸,要用分子式表示,B 不正确;浓硝酸中加入过量铁粉时,产物应为 Fe2+,D 不正确。【考点定位】本题考查离子方程式的书写和正误判断。涉及到氧化还原反应和复分解反应离子反应。10.常温下,下列溶液中的微粒浓度关系正确的是A.新制氯水中加入固体 NaOH:c(Na+) = c(Cl-) + c(ClO-) + c(OH-) B.pH = 8.3 的 NaHCO3溶液:c(Na+) > c(HCO3-) > c(CO32-) > c(H2CO3) C.pH = 11 的氨水与 pH = 3 的盐酸等体积混合:c(Cl-) = c(NH4+) > c(OH-) = c(H+) D.0.2mol/LCH3COOH 溶液与 0.1mol/LNaOH 溶液等体积混合: 2c(H+) – 2c(OH-) = c(CH3COO-) – c(CH3COOH)11.一种基于酸性燃料电池原理设计的酒精检测仪,负极上的反应为:CH3CH2OH – 4e- + H2O 第 2 页 | 共 8 页 = CH3COOH + 4H +。下列有关说法正确的是 A.检测时,电解质溶液中的 H+向负极移动 B.若有 0.4mo...

1、盘古文库是"C2C"交易模式,即卖家上传的文档直接由买家下载,本站只是中间服务平台,本站所有文档下载的收益归上传人(卖家)所有,作为网络服务商,若您的权利被侵害请及时联系右侧客服。

2、本站默认下载后的格式为 docx,pptx ,xlsx,pdf,zippsd等源文件。office等工具即可编辑!源码类文件除外。

3、如您看到网页展示的内容中含有'"133KU.COM"等水印,是因预览和防盗链技术需要对页面进行转换和压缩成图片所生成,文档下载后不会有该内容标识.

4、本站所有内容均由合作方上传,本站不对文档的完整性、权威性及其观点立场正确性做任何保证或承诺,文档内容仅供研究参考,付费前请自行鉴别。如您付费,意味着您自己接受本站规则且自行承担风险,本站不退款、不进行额外附加服务。

在点击下载本文档时,弹出的对话框中,选择“使用浏览器下载”不支持下载工具多线程下载!

部分浏览图可能存在变形的情况,下载后为高清文件,可直接编辑。

2012年高考化学试卷(四川)(解析卷)

漫步者+ 关注
机构认证
内容提供者

该用户很懒,什么也没介绍

确认删除?
回到顶部