电脑桌面
添加盘古文库-分享文档发现价值到电脑桌面
安装后可以在桌面快捷访问

【食堂制度】工地生活区食堂管理制度

【食堂制度】工地生活区食堂管理制度_第1页
1/9
【食堂制度】工地生活区食堂管理制度_第2页
2/9
【食堂制度】工地生活区食堂管理制度_第3页
3/9
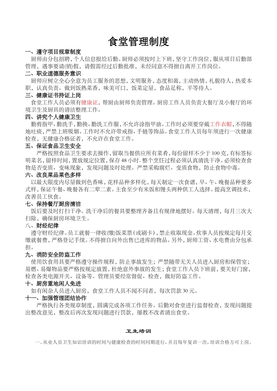
食堂管理制度一、遵守项目规章制度 厨师由分包招聘,个人信息报给后勤。厨师必须按时上下班,坚守工作岗位,服从项目后勤部管理,遇事要请(销)假,请假需经过后勤批准,未经同意不得擅自离开工作岗位。二、职业道德服务意识 厨师应树立全心全意为员工服务的思想,文明服务,态度和蔼,主动热情,礼貌待人,热爱本职,认真负责。做到饭熟菜香,味美可口,饭菜定量,食品足称,平等待人。三、健康证书持证上岗 食堂工作人员必须有健康证,帮厨由厨师负责管理。厨房工作人员负责大餐厅及小餐厅的环境卫生及厨具的清洁整理工作。四、讲究个人健康卫生 勤剪指甲、勤洗手,勤换、勤洗工作服,不允许涂指甲油。工作时必须要穿戴工作衣帽,不得随地吐痰,严禁上班吸烟。工作时不允许带戒指、手链等饰品。食堂工作人员每年须进行一次健康检查,无健康合格证者,不允许在食堂工作。五、保证食品卫生安全 严格按照食品卫生要求去操作,留取当餐供应所有菜肴,每份留样不少于 100 克,有标签标明菜名,留样时间,置放规定位置,保存 48 小时。整个烹饪过程必须认真清洗干净。必须检查食物是否变质、变味现象,发现问题及时处理。严禁采购腐烂、变质食物,防止食物中毒。六、改良菜品菜色多样 以最大限度内尽量做到色香味,花样品种多样化,每天制定一次食谱,早、午、晚餐品种要多式样,保证午餐、晚餐各有二荤二素。主食至少有米饭和馒头两种供工人选择。提高烹调技术,改善员工伙食。七、保持餐厅厨房清洁 饭后要及时打扫干净。洗干净后的餐具要整理齐备且有规律地摆好。每天清理,每月三次大扫除,确保厨房环境卫生。八、财经纪律 遵守财经纪律。员工就餐一律收(缴)饭菜票(或刷卡),禁止收取现金。炊事人员按规定每月交缴就餐费,严格登记手续。不得擅自向外出售已进库的物品。另外,厨师工资、水电费由分包承担。九、消防安全防盗工作 使用饮食用具要严格遵守操作规程,防止事故发生;严禁随带无关人员进入厨房和保管室;易燃、易爆物品要严格按规定放置,杜绝意外事故的发生;食堂工作人员下班前,要关好门窗,检查各类电源开关、设备等。管理员要经常督促、检查,做好防盗工作。十、厨房重地闲人免进 如有闲杂人员进入厨房,食堂工作人员不闻不问者,每次罚款 30 元。十一、加强管理团结协作严格执行各类规章制度,圆满完成各项工作任务。后勤对食堂进行监督检查,发现问题提出整改意见,整改后再次发现问题进行罚款,屡教不改者清出食堂。卫生培训一、从业人员卫生知识培训的时间与健康检查的时间同期进行,并且每年复训一次,培训合格方可上岗。二、除了卫生部门有组织的培训以外,根据本单位的实际情况和季节特点不定期地对食堂工作人员进行卫生知识培训。三、卫生知识培训必须作为长期的基础性工作来抓,做到经常性培训与重点培训相结合,从而不断提高从业人员的卫生意识。生产管理(一)做好组织准备1.加工:将当日所需的蔬菜、禽类、水产等原料加工、分类、分级备用。2.切配:将已经预订的菜肴(如宴会、团队用餐等)及常用的零点菜肴切配好,并将常用的一些原料加工成丝、片、块、丁、花、茸等备用。3.炉灶:备齐烹制加工所需的各种调料,负责半成品和汤的制作。(二)控制菜肴质量1.提高厨师的质量意识厨师的质量意识至关重要。厨师应具备工作责任心和良好的工作态度。2.建立投诉反馈制度每天午餐、晚餐应保证有二荤二素,米饭馒头。如有工友投诉饭菜不新鲜、饭菜量不够等问题,对厨师和帮厨进行罚款,如果长时间未改进,或者还有工友大量反应,则加倍罚款.(三)做好成本控制暂定每人每天 13-15 元吃好管饱,菜品和厨房用具的采购必须严格控制把关。做到每天记流水账,每周五结算一次。卫生管理1.厨房要有消除苍蝇、老鼠、蟑螂和其它有害昆虫及其孳生条件的措施。2.垃圾和废物的处理必须符合卫生的规程。室外的垃圾箱要易于清理,要防止虫、鼠的进入,防止污水的渗漏,并按时处理,以保护周围环境不受气味、虫和细菌的污染。厨房内的垃圾桶(箱)必须按照卫生要求进行袋装化管理,并及时清理和清洗,桶、箱内外要用热水、洗洁剂清洗。这项工作要安...

1、盘古文库是"C2C"交易模式,即卖家上传的文档直接由买家下载,本站只是中间服务平台,本站所有文档下载的收益归上传人(卖家)所有,作为网络服务商,若您的权利被侵害请及时联系右侧客服。

2、本站默认下载后的格式为 docx,pptx ,xlsx,pdf,zippsd等源文件。office等工具即可编辑!源码类文件除外。

3、如您看到网页展示的内容中含有'"133KU.COM"等水印,是因预览和防盗链技术需要对页面进行转换和压缩成图片所生成,文档下载后不会有该内容标识.

4、本站所有内容均由合作方上传,本站不对文档的完整性、权威性及其观点立场正确性做任何保证或承诺,文档内容仅供研究参考,付费前请自行鉴别。如您付费,意味着您自己接受本站规则且自行承担风险,本站不退款、不进行额外附加服务。

在点击下载本文档时,弹出的对话框中,选择“使用浏览器下载”不支持下载工具多线程下载!

部分浏览图可能存在变形的情况,下载后为高清文件,可直接编辑。

【食堂制度】工地生活区食堂管理制度

漫步者+ 关注
机构认证
内容提供者

该用户很懒,什么也没介绍

确认删除?
回到顶部