电脑桌面
添加盘古文库-分享文档发现价值到电脑桌面
安装后可以在桌面快捷访问

2025年高考政治试卷(云南卷)(空白卷)

2025年高考政治试卷(云南卷)(空白卷)_第1页
1/7
2025年高考政治试卷(云南卷)(空白卷)_第2页
2/7
2025年高考政治试卷(云南卷)(空白卷)_第3页
3/7
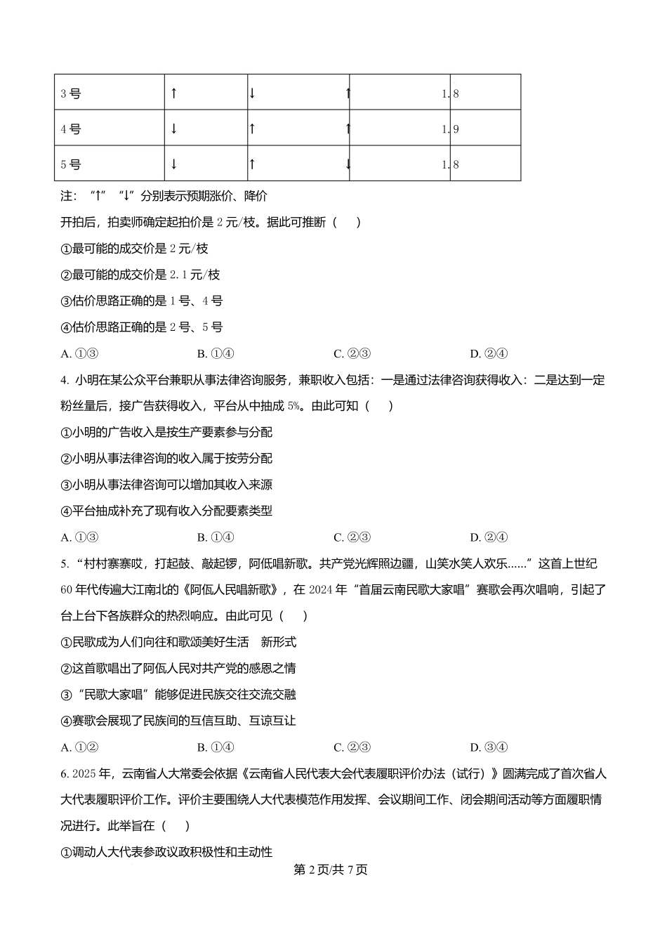
云南省 2025 年普通高中学业水平选择性考试思想政治一、选择题:本题共 16 小题,每小题 3 分,共 48 分。在每小题给出的四个选项中,只有一项是符合题目要求的。1. 马克思和恩格斯指出:“一切历史冲突都根源于生产力和交往形式之间的矛盾。”人类社会历史在这一矛盾的作用下,奴隶制取代原始公社制经历了约 3000 年,封建制度取代奴隶制度经历了约 1000 年,资本主义制度取代封建主义制度经历了约 500 年。社会主义发展的历史不算长,却在中国焕发出蓬勃生机。这表明( )①社会形态 存在都有相对稳定性②社会形态的更替具有统一性与多样性③社会形态 更替具有必然性和长期性④不同社会形态的社会层级结构呈现复杂性A. ①③ B. ①④ C. ②③ D. ②④2. 习近平指出:“今年是‘十四五’规划收官之年,要在加紧落实规划目标任务的同时,适应形势变化,把握战略重点,科学谋划好“十五五’时期经济社会发展。”自新中国成立以来,我国编制并实施了 14 个五年规划(计划),创造了经济快速发展奇迹和社会长期稳定奇迹。科学制定和接续实施五年规划是( )①社会主义革命的必要准备②我们党治国理政一条重要经验③我国社会主义建设经验的初步总结④中国特色社会主义一个重要政治优势A. ①③ B. ①④ C. ②③ D. ②④3. 大宗鲜花拍卖常采用降价式拍卖模式,即拍卖师确定起拍价后,交易大屏上的价格逐次下降,竞买人根据自己的预估价,在能接受的价位上按下竞价按钮,价高者得,现有 5 名竞买人参加一单鲜花拍卖,开拍前,不考虑其他因素,他们的估价思路如下:影响因素 同品类 花色 质检 预估价竞买人 供货量增加 稀有、热门 评级高 (元/枝)1 号 ↓ ↑ ↑ 2.12 号 ↓ ↑ ↓ 1.7第 1 页/共 7 页3 号 ↑ ↓ ↑ 1.84 号 ↓ ↑ ↑ 1.95 号 ↓ ↑ ↓ 1.8注:“↑”“↓”分别表示预期涨价、降价开拍后,拍卖师确定起拍价是 2 元/枝。据此可推断( )①最可能的成交价是 2 元/枝②最可能的成交价是 2.1 元/枝③估价思路正确的是 1 号、4 号④估价思路正确的是 2 号、5 号A. ①③ B. ①④ C. ②③ D. ②④4. 小明在某公众平台兼职从事法律咨询服务,兼职收入包括:一是通过法律咨询获得收入:二是达到一定粉丝量后,接广告获得收入,平台从中抽成 5%。由此可知( )①小明的广告收入是按生产要素参与分配②小明从事法律咨询的收入属于按劳分配③小明从事法律咨询可以增加其收入来源④平台抽成补充了现有收入分配要素类型A. ①③ B. ①④ C. ②③ D. ②④5. “村村寨寨哎,打起鼓、敲起锣,阿低唱新歌。共产党光辉照边疆,山笑水笑人欢乐……”这首上世纪60 年代传遍大江南北的《阿佤人民唱新歌》,在 2024 年“首届云南民歌大家唱”赛歌会再次唱响,引起了台上台下各族群众的热烈响应。由此可见( )①民歌成为人们向往和歌颂美好生活 新形式②这首歌唱出了阿佤人民对共产党的感恩之情③“民歌大家唱”能够促进民族交往交流交融④赛歌会展现了民族间的互信互助、互谅互让A. ①② B. ①④ C. ②③ D. ③④6. 2025 年,云南省人大常委会依据《云南省人民代表大会代表履职评价办法(试行)》圆满完成了首次省人大代表履职评价工作。评价主要围绕人大代表模范作用发挥、会议期间工作、闭会期间活动等方面履职情况进行。此举旨在( )①调动人大代表参政议政积极性和主动性第 2 页/共 7 页②从根本上提高人大代表所提议案的质量③增强人大代表依法履职的意识和责任感④进一步密切人大代表同人民群众的联系A. ①② B. ①④ C. ②③ D. ③④7. 某村委会成立了由多名德高望重的女性组成的“阿妈议事会”。阿妈们定期议事,参与村务的商议处理,反映村民意见建议。当有村民对村务工作不理解时,她们就一户户上门谈心,解开群众心结。同时,阿妈们以“拉家常”方式开展普法活动,调解矛盾纠纷,传递法治正能量。此模式( )①拓宽了村民与村委会间的沟通渠道②推动了基层工作的规范化、程序化③排除了农村地区矛盾纠纷风险隐患④丰富了普法方式、提升了治理...

1、盘古文库是"C2C"交易模式,即卖家上传的文档直接由买家下载,本站只是中间服务平台,本站所有文档下载的收益归上传人(卖家)所有,作为网络服务商,若您的权利被侵害请及时联系右侧客服。

2、本站默认下载后的格式为 docx,pptx ,xlsx,pdf,zippsd等源文件。office等工具即可编辑!源码类文件除外。

3、如您看到网页展示的内容中含有'"133KU.COM"等水印,是因预览和防盗链技术需要对页面进行转换和压缩成图片所生成,文档下载后不会有该内容标识.

4、本站所有内容均由合作方上传,本站不对文档的完整性、权威性及其观点立场正确性做任何保证或承诺,文档内容仅供研究参考,付费前请自行鉴别。如您付费,意味着您自己接受本站规则且自行承担风险,本站不退款、不进行额外附加服务。

在点击下载本文档时,弹出的对话框中,选择“使用浏览器下载”不支持下载工具多线程下载!

部分浏览图可能存在变形的情况,下载后为高清文件,可直接编辑。

2025年高考政治试卷(云南卷)(空白卷)

漫步者+ 关注
机构认证
内容提供者

该用户很懒,什么也没介绍

确认删除?
回到顶部