电脑桌面
添加盘古文库-分享文档发现价值到电脑桌面
安装后可以在桌面快捷访问

2025年高考政治试卷(江苏卷)(解析卷)

2025年高考政治试卷(江苏卷)(解析卷)_第1页
1/18
2025年高考政治试卷(江苏卷)(解析卷)_第2页
2/18
2025年高考政治试卷(江苏卷)(解析卷)_第3页
3/18
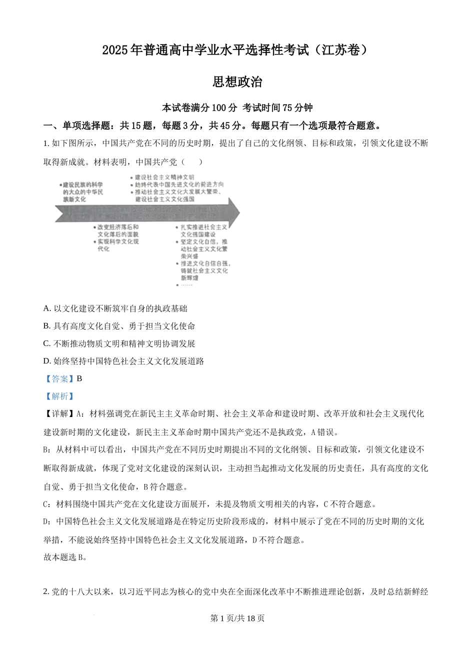
第 1 页/共 18 页学科网(北京)股份有限公司2025 年普通高中学业水平选择性考试(江苏卷)思想政治本试卷满分 100 分 考试时间 75 分钟一、单项选择题:共 15 题,每题 3 分,共 45 分。每题只有一个选项最符合题意。1. 如下图所示,中国共产党在不同的历史时期,提出了自己的文化纲领、目标和政策,引领文化建设不断取得新成就。材料表明,中国共产党( )A. 以文化建设不断筑牢自身的执政基础B. 具有高度文化自觉、勇于担当文化使命C. 不断推动物质文明和精神文明协调发展D. 始终坚持中国特色社会主义文化发展道路【答案】B【解析】【详解】A:材料强调党在新民主主义革命时期、社会主义革命和建设时期、改革开放和社会主义现代化建设新时期的文化建设,新民主主义革命时期中国共产党还不是执政党,A 错误。B:从材料中可以看出,中国共产党在不同历史时期提出不同的文化纲领、目标和政策,引领文化建设不断取得新成就,体现了党对文化建设的深刻认识,主动担当起推动文化发展的历史责任,具有高度的文化自觉、勇于担当文化使命,B 符合题意。C:材料围绕中国共产党在文化建设方面展开,未提及物质文明相关的内容,C 不符合题意。D:中国特色社会主义文化发展道路是在特定历史阶段形成的,材料中展示了党在不同的历史时期的文化举措,不能说始终坚持中国特色社会主义文化发展道路,D 不符合题意。故本题选 B。2. 党的十八大以来,以习近平同志为核心的党中央在全面深化改革中不断推进理论创新,及时总结新鲜经第 2 页/共 18 页学科网(北京)股份有限公司验,形成了习近平总书记关于全面深化改革的一系列新思想、新观点、新论断:强调改革必须坚持党的领导、必须坚持以人民为中心、必须坚持守正创新、必须坚持问题导向、必须坚持以经济体制改革为牵引……党的二十届三中全会在此基础上凝练出进一步全面深化改革的重大原则。这些理论成果( )①进一步明晰了中国式现代化的本质特征②为进一步全面深化改革提供了根本遵循③进一步深化了对社会主义改革规律的认识④实现了马克思主义中国化时代化新的飞跃A. ①③B. ①④C. ②③D. ②④【答案】C【解析】【详解】①:全体人民共同富裕的现代化,是中国式现代化的本质特征,与材料的主旨全面深化改革无关,①排除。②③:以习近平同志为核心的党中央在全面深化改革中不断推进理论创新,这些新思想、新观点、新论断是对习近平新时代中国特色社会主义思想的完善与发展,进一步深化了对社会主义改革规律的认识,为进一步全面深化改革提供了根本遵循,②③入选。④:习近平新时代中国特色社会主义思想实现了马克思主义中国化时代化新的飞跃,这些新的论断是对其进行的完善与发展,④不选。故本题选 C。3. 面对外部冲击引发的金融市场动荡,全国社会保障基金等国有资本坚持长期投资、价值投资理念,积极融入国家发展战略,主动增持国内市场股票,引导其他参与者的预期,平抑资本市场的风险,更好地发挥了全国社会保障基金等长期资金、耐心资本的稳定器作用,给市场注入实实在在的信心和力量。材料说明( )①国有资本在关键领域发挥了重要影响力②国有资本是实现我国国家战略的重要支柱③国有资本的发展壮大增强了其抗风险能力④国有资本进一步拓宽了我国社会保障的范围A. ①②B. ①④C. ②③D. ③④【答案】A【解析】【详解】①②:全国社会保障基金等国有资本坚持长期投资、价值投资理念,积极融入国家发展战略,更好地发挥了全国社会保障基金等长期资金、耐心资本的稳定器作用,这表明国有资本在国民经济发展中起到了重要的作用,充分证明了国有资本在关键领域发挥了重要影响力,是实现我国国家战略的重要支柱,第 3 页/共 18 页学科网(北京)股份有限公司①②入选。③:材料强调国有资本自身作用的发挥(助力平抑资本市场风险等),而不是其发展壮大(数量占比等的提升)增强自身抗风险能力,③不选。④我国的社会保障体系包括社会保险、社会救助、社会福利、社会优抚等,材料中并未体现国有资本拓宽了我国社会保障的范围,④排除。故本题选 A。4. 2025 年 3 月《政府工作报告》提...

1、盘古文库是"C2C"交易模式,即卖家上传的文档直接由买家下载,本站只是中间服务平台,本站所有文档下载的收益归上传人(卖家)所有,作为网络服务商,若您的权利被侵害请及时联系右侧客服。

2、本站默认下载后的格式为 docx,pptx ,xlsx,pdf,zippsd等源文件。office等工具即可编辑!源码类文件除外。

3、如您看到网页展示的内容中含有'"133KU.COM"等水印,是因预览和防盗链技术需要对页面进行转换和压缩成图片所生成,文档下载后不会有该内容标识.

4、本站所有内容均由合作方上传,本站不对文档的完整性、权威性及其观点立场正确性做任何保证或承诺,文档内容仅供研究参考,付费前请自行鉴别。如您付费,意味着您自己接受本站规则且自行承担风险,本站不退款、不进行额外附加服务。

在点击下载本文档时,弹出的对话框中,选择“使用浏览器下载”不支持下载工具多线程下载!

部分浏览图可能存在变形的情况,下载后为高清文件,可直接编辑。

2025年高考政治试卷(江苏卷)(解析卷)

漫步者+ 关注
机构认证
内容提供者

该用户很懒,什么也没介绍

确认删除?
回到顶部