电脑桌面
添加盘古文库-分享文档发现价值到电脑桌面
安装后可以在桌面快捷访问

2016年高考政治试卷(浙江)(4月)(空白卷)

2016年高考政治试卷(浙江)(4月)(空白卷)_第1页
1/8
2016年高考政治试卷(浙江)(4月)(空白卷)_第2页
2/8
2016年高考政治试卷(浙江)(4月)(空白卷)_第3页
3/8
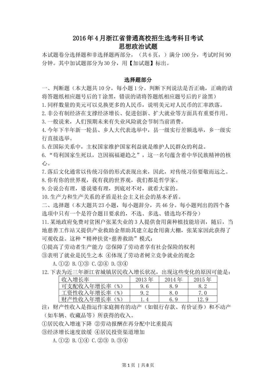
第 1 页 | 共 8 页 2016 年 4 月浙江省普通高校招生选考科目考试思想政治试题本试题卷分选择题和非选择题两部分,(共 6 页,)满分 100 分,考试时间 90分钟。其中加试题部分为 30 分,用【加试题】标出。选择题部分一、判断题(本大题共 10 分,每小题 1 分。判断下列说法是否正确,正确的请将答题纸相应题号后的 T 涂黑,错误的请将答题纸相应题号后的 F 涂黑)1.同样数量的美元可以兑换更多的人民币,说明美元对人民币的汇率跌落。2.非公有制经济在支撑经济增长、促进创新、扩大就业等方面具有重要作用。3.一般说来,人们预期未来有失业风险就会节制当前消费。4.今年下半年新一轮县、乡人大代表选举中,县一级实行差额选举,乡一级实行直接选举。5.在国际关系中,主权国家维护国家利益就是维护人民群众的利益。6.“苟利国家生死以,岂因祸福避趋之”,这一名句蕴含着中华民族精神的核心。7.落后文化通常以传统习俗的形式表现出来,因此,对传统习俗要敬而远之。8.你有你的世界观,我有我的世界观,我们都是哲学家。9.公说公有理,婆说婆有理,到底对不对,就看大家的。10.生产力和生产关系的矛盾是社会主义社会的基本矛盾。二、选择题(本大题共 23 小题,每小题辞分,共 46 分。每小题列出的四个备选项中只有一个是符合题目要求的,不选、多选、错选均不得分)11.某地政府免费对贫困户张某失业的 3 人提供食用菌种植技能培训,随后,当地慈善工作站又提供产业救助金帮助其建立起食用菌大棚,张某家因此获得了可观收益。这种“精神扶贫+慈善救助”模式:①提高了劳动者生产能力 ②保障了劳动者享有社会保险的权利③表明了就业是民生之本 ④体现了劳动者树立竞争就业的观念A.①② B.①③ C.②④ D.③④12.下表为近三年浙江省城镇居民收入增长状况,出现这些变化的原因可能是:收入增长率2013 年2014 年2015 年可支配收入年增长率(%)9.68.98.2工资性收入年增长率(%)9.28.07.0财产性收入年增长率(%)1.46.912.9注:财产性收入是指运作家庭拥有的动产(如银行存款、有价证券)和不动产(如车辆、收藏品等)所获得的收入。①居民收入增速下降 ②劳动报酬在再分配中比重提高③经济增长速度放缓 ④居民投资渠道增加A.①② B.①④ C.②③ D.③④第 2 页 | 共 8 页 13.国务院决定,自 2016 年 5 月 1 日起,全面推开营业税改增值税试点,并提出“营改增”要确保所有行业税负只减不增,以推动产业转型、结构优化。这一改革:①有利于增加财政收入,实现国家职能 ②通过运用财政政策,调节宏观经济③有利于避免重复征税,降低生产成本 ④通过调节收入分配,实现社会公平A.①③ B.②③ C.②④ D.①④14.长江是中华民族的生命河。推动长江经济带发展,必须坚持生态优先、绿色发展。这就要求长江经济带发展应该:①把可持续发展战略落到实处 ②把沿江大开发作为工作重点③把经济增长放在优先位置 ④把生态文明建设放在突出地位A.①③ B.①④ C.②③ D.②④15.近日,我国美的集团与世界著名企业日本东芝株式会社达成协议,美的集团将通过收购获得东芝冰箱、洗衣机等白色家电业务的控股权。美的集团这一举措的积极意义在于:①规避了国际经济风险 ②提高了资源配置效率③获得了更加广阔的发展空间 ④增强了利用外资综合优势A.①③ B.①④ C.②③ D.②④16.基层公务员张某,在深入调查、听取群众意见的基础上,给有关部门发了邮件,就加强生态社区建设提出了有分量的建议。这一做法表明张某:A.坚持从群众中来到群众中去的基本原则 B.通过社情民意反映制度积极行使决策权C.具有积极参与民主决策的素质和热情 D.根据基层民主自治的要求推动社区建设17.近年来,在全国“两会”期间特设“部长通道”,面对媒体记者,各部委负责人从“被拉被堵”到主动向前,从只言片语到坦诚相待。这一变化从一个侧面反映了:A.社会舆论监督的高效 B.公民政治参与热情的高涨C.政府履职水平的提高 D.人大依法行政水平的提升18.李克强总理强调,政务公开要让群众像扫二维码一样,轻轻松松,一览无余。这样做的根本目的是:A.保障群...

1、盘古文库是"C2C"交易模式,即卖家上传的文档直接由买家下载,本站只是中间服务平台,本站所有文档下载的收益归上传人(卖家)所有,作为网络服务商,若您的权利被侵害请及时联系右侧客服。

2、本站默认下载后的格式为 docx,pptx ,xlsx,pdf,zippsd等源文件。office等工具即可编辑!源码类文件除外。

3、如您看到网页展示的内容中含有'"133KU.COM"等水印,是因预览和防盗链技术需要对页面进行转换和压缩成图片所生成,文档下载后不会有该内容标识.

4、本站所有内容均由合作方上传,本站不对文档的完整性、权威性及其观点立场正确性做任何保证或承诺,文档内容仅供研究参考,付费前请自行鉴别。如您付费,意味着您自己接受本站规则且自行承担风险,本站不退款、不进行额外附加服务。

在点击下载本文档时,弹出的对话框中,选择“使用浏览器下载”不支持下载工具多线程下载!

部分浏览图可能存在变形的情况,下载后为高清文件,可直接编辑。

2016年高考政治试卷(浙江)(4月)(空白卷)

漫步者+ 关注
机构认证
内容提供者

该用户很懒,什么也没介绍

确认删除?
回到顶部