电脑桌面
添加盘古文库-分享文档发现价值到电脑桌面
安装后可以在桌面快捷访问

2014年高考语文试卷(辽宁)(空白卷)

2014年高考语文试卷(辽宁)(空白卷)_第1页
1/9
2014年高考语文试卷(辽宁)(空白卷)_第2页
2/9
2014年高考语文试卷(辽宁)(空白卷)_第3页
3/9
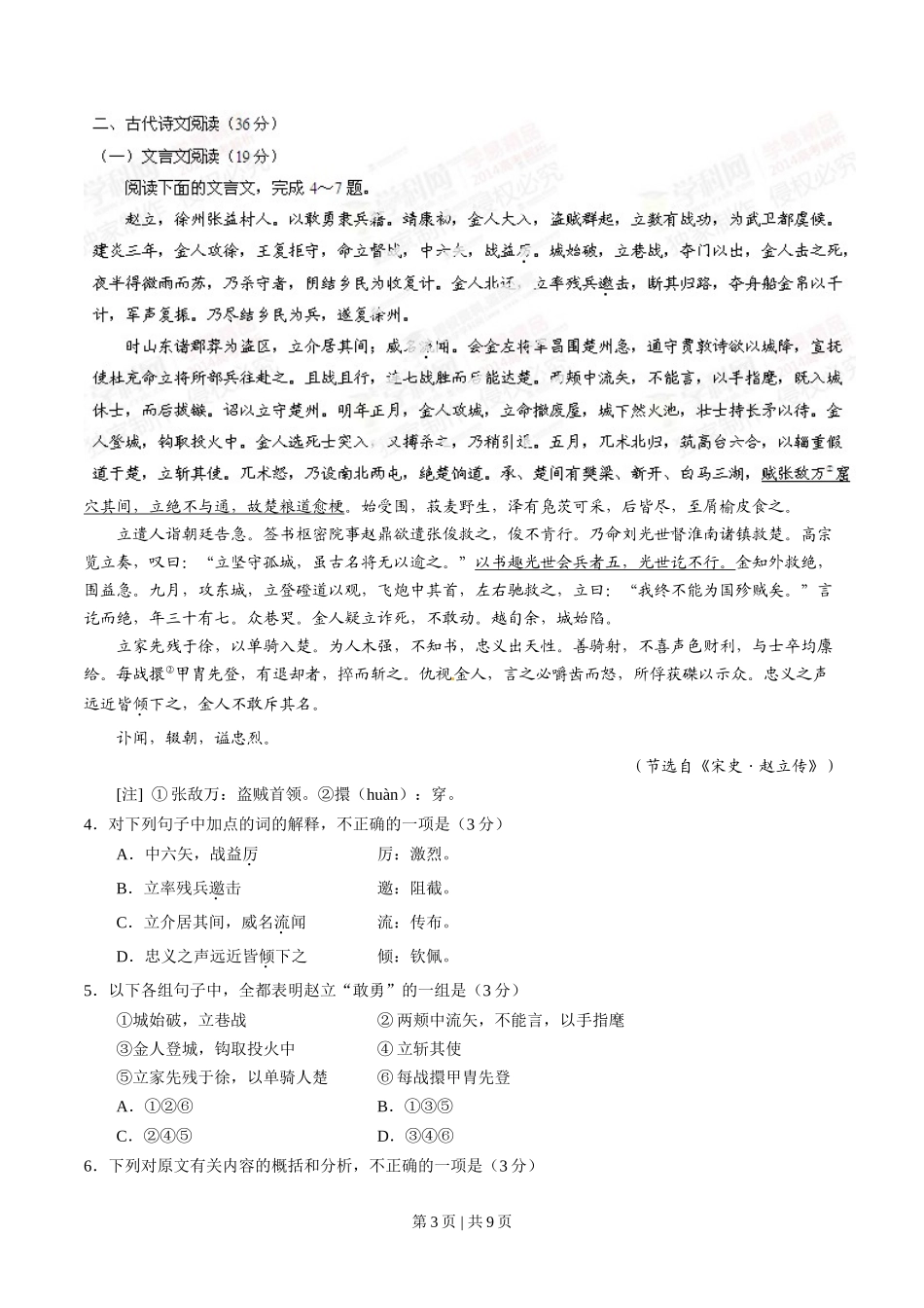
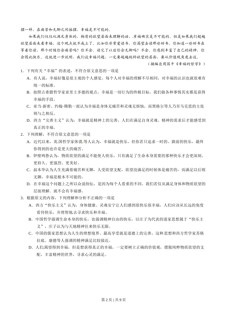
绝密★启封前 注意事项:1.本试卷分第Ⅰ卷(阅读题)和第Ⅱ卷(表达题)两部分。答卷前,考生务必将自己的姓名、准考证号填写在答题卡上。2.作答时,将答案写在答题卡上。写在本试卷上无效。3.考试结束后,将本试卷和答题卡一并交回。第Ⅰ卷 阅读题甲 必考题一、现代文阅读(9 分,每小题 3 分)[来源:学科网 ZXXK]阅读下面的文字,完成 1~3 题。有人会说,幸福这个东西很难说,好像是很主观的感觉,很难有统一的标准。确实是这样,每个人对幸福的理解是不一样的。但是,你若深入地问为什么会不一样,其实还是有标准的。一个人对幸福的理解,从大的方面来说,其实是体现了价值观的,就是你究竟看重什么。 古希腊哲学家亚里士多德曾经说过:幸福是我们一切行为的终极目标,我们做所有的事情其实都是手段。一个人想要赚钱赚得多一点,这本身并不是目的,他是为了因此可以过上幸福的生活。有人可能就要反驳了:我不要那么多钱,也可以幸福。比如说我读几本好书,就会感到很幸福。其实对后一种人来说,读书就是他获得幸福的手段。对于什么是幸福,西方哲学史上主要有两种看法、两个派别。一派叫做“快乐主义”,其创始人是古希腊哲学家伊壁鸠鲁。近代以来,英国的一些哲学家,如亚当·斯密、约翰·穆勒、休谟对此也有所阐发。这一派认为,幸福就是快乐。但什么是快乐?快乐就是身体的无痛苦和灵魂的无烦恼。身体健康、灵魂安宁就是快乐,就是幸福。他们还特别强调一点,人要从长远来看快乐,要理智地去寻求快乐。你不能为了追求一时的、眼前的快乐,而给自己埋下一个痛苦的祸根,结果得到的可能是更大的痛苦。另一派叫做“完善主义”。完善主义认为,幸福就是精神上的完善,或者说道德上的完善。他们认为人身上最高贵的部分,是人的灵魂,是人的精神。你要把这部分满足了,那才是真正的幸福。这一派的代表人物是苏格拉底、康德、黑格尔等,包括马克思,他们强调的是人的精神满足。 这两派有一个共同之处,那就是,都十分强调精神上的满足。如伊壁鸠鲁强调,物质欲望的满足本身不是快乐,物质欲望和生命本身的需要是两码事。生命需要得到满足那是一种快乐,但是超出生命需要的那些欲望反而是造成痛苦的根源。约翰·穆勒则强调,幸福就是快乐,但是快乐是有质量和层次的区别的,一个人只有各种快乐都品尝过了,他才知道哪一种快乐更深刻、更持久、更强烈、更美好。 在中国哲学里,我感觉,道家比较接近“快乐主义”,尤其是庄子强调生命本身的快乐,还强调精神自由的快乐,与天地精神相往来的快乐。儒家比较接近“完善主义”,儒家认为人生的理想境界、最高的享受就是道德上的完善。也有哲学家认为,幸福是根本不可能的。最典型的就是德国哲学家叔本华。他说人是受欲望支配的,欲望就意味着匮乏,你缺什么往往就对什么有欲望,而匮乏意味着痛苦。所以,欲望没有满足的时候你是痛苦的,但是欲望满足以后,人是不是就快乐了呢?非也。欲望满足以后是无聊。叔本华说,人生就像钟第 1 页 | 共 9 页 摆一样,在痛苦和无聊之间摇摆,幸福是不可能的。如果我们仅仅从满足身体的、物质的欲望层面来理解的话,幸福确实是不可能的。但是如果我们超越欲望层面来看幸福,这个观点就不成立了。比如你非常爱读书,你渴望去读那些好书,你知道一些好书在等着你读,那个时候你会痛苦吗?你不会。读完了以后你会无聊吗?不会。你感到丰富了自己的精神,你会因此快乐。这就进一步说明,我们谈幸福问题,一定要超越纯粹欲望的层面,要从价值观角度去谈。(摘编自周国平《幸福的哲学》)1.下列有关“幸福”的表述,不符合原文意思的一项是A.有人说,幸福好像是很主观的个人感觉。每个人对幸福的理解不尽相同,对幸福的认识也就很难有统一的标准。B.按照古希腊哲学家亚里士多德的观点,幸福是一切行为的终极目标,我们做各种事情其实都是获得幸福的手段。C.亚当·新密、约翰·穆勒一派认为幸福是身体无痛苦和灵魂无烦恼,而黑格尔等人乃至马克思的主张则与之相反。D.西方“完善主义”认为,幸福就是精神上的完善,人们在满足自身灵魂、精神的需求后才能感受到真正的幸福。2.下列...

1、盘古文库是"C2C"交易模式,即卖家上传的文档直接由买家下载,本站只是中间服务平台,本站所有文档下载的收益归上传人(卖家)所有,作为网络服务商,若您的权利被侵害请及时联系右侧客服。

2、本站默认下载后的格式为 docx,pptx ,xlsx,pdf,zippsd等源文件。office等工具即可编辑!源码类文件除外。

3、如您看到网页展示的内容中含有'"133KU.COM"等水印,是因预览和防盗链技术需要对页面进行转换和压缩成图片所生成,文档下载后不会有该内容标识.

4、本站所有内容均由合作方上传,本站不对文档的完整性、权威性及其观点立场正确性做任何保证或承诺,文档内容仅供研究参考,付费前请自行鉴别。如您付费,意味着您自己接受本站规则且自行承担风险,本站不退款、不进行额外附加服务。

在点击下载本文档时,弹出的对话框中,选择“使用浏览器下载”不支持下载工具多线程下载!

部分浏览图可能存在变形的情况,下载后为高清文件,可直接编辑。

2014年高考语文试卷(辽宁)(空白卷)

漫步者+ 关注
机构认证
内容提供者

该用户很懒,什么也没介绍

确认删除?
回到顶部