电脑桌面
添加盘古文库-分享文档发现价值到电脑桌面
安装后可以在桌面快捷访问

2023年高考生物试卷(天津)(空白卷)

2023年高考生物试卷(天津)(空白卷)_第1页
1/7
2023年高考生物试卷(天津)(空白卷)_第2页
2/7
2023年高考生物试卷(天津)(空白卷)_第3页
3/7
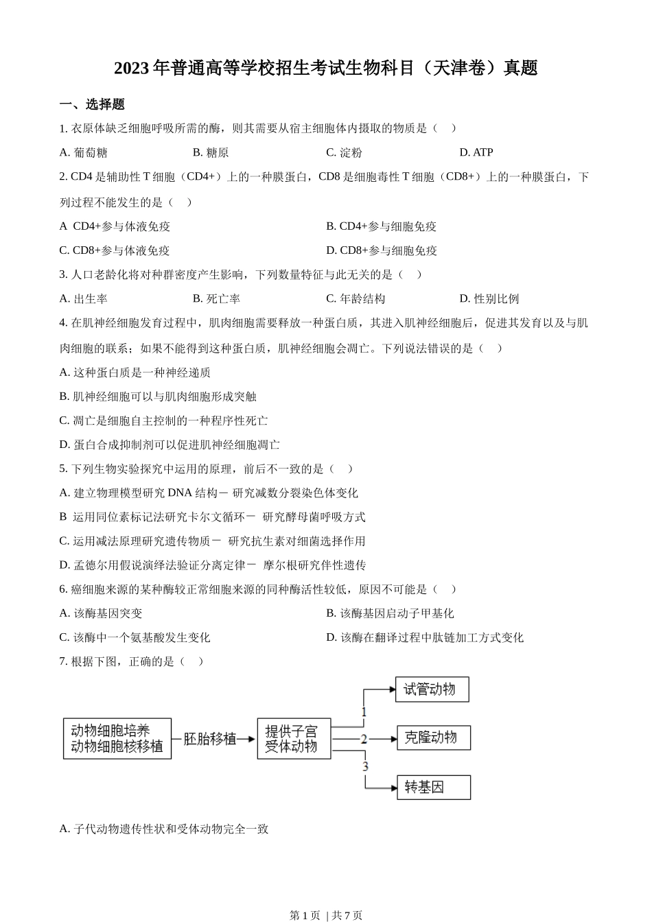
第 1 页 | 共 7 页 2023 年普通高等学校招生考试生物科目(天津卷)真题一、选择题1. 衣原体缺乏细胞呼吸所需的酶,则其需要从宿主细胞体内摄取的物质是( )A. 葡萄糖B. 糖原C. 淀粉D. ATP2. CD4 是辅助性 T 细胞(CD4+)上的一种膜蛋白,CD8 是细胞毒性 T 细胞(CD8+)上的一种膜蛋白,下列过程不能发生的是( )A. CD4+参与体液免疫B. CD4+参与细胞免疫C. CD8+参与体液免疫D. CD8+参与细胞免疫3. 人口老龄化将对种群密度产生影响,下列数量特征与此无关的是( )A. 出生率B. 死亡率C. 年龄结构D. 性别比例4. 在肌神经细胞发育过程中,肌肉细胞需要释放一种蛋白质,其进入肌神经细胞后,促进其发育以及与肌肉细胞的联系;如果不能得到这种蛋白质,肌神经细胞会凋亡。下列说法错误的是( )A. 这种蛋白质是一种神经递质B. 肌神经细胞可以与肌肉细胞形成突触C. 凋亡是细胞自主控制的一种程序性死亡D. 蛋白合成抑制剂可以促进肌神经细胞凋亡5. 下列生物实验探究中运用的原理,前后不一致的是( )A. 建立物理模型研究 DNA 结构- 研究减数分裂染色体变化B. 运用同位素标记法研究卡尔文循环 - 研究酵母菌呼吸方式C. 运用减法原理研究遗传物质 - 研究抗生素对细菌选择作用D. 孟德尔用假说演绎法验证分离定律 - 摩尔根研究伴性遗传6. 癌细胞来源的某种酶较正常细胞来源的同种酶活性较低,原因不可能是( )A. 该酶基因突变B. 该酶基因启动子甲基化C. 该酶中一个氨基酸发生变化D. 该酶在翻译过程中肽链加工方式变化7. 根据下图,正确的是( ) A. 子代动物遗传性状和受体动物完全一致第 2 页 | 共 7 页 B. 过程 1 需要 MII 期去核卵母细胞C. 过程 2 可以大幅改良动物性状D. 过程 2 为过程 3 提供了量产方式,过程 3 为过程 1、2 提供了改良性状的方式8. 如图甲乙丙是某动物精巢中细胞减数分裂图像,有关说法正确的是( ) A. 甲图像中细胞处于减数分裂Ⅱ中期B. 乙中染色体组是丙中两倍C. 乙中同源染色体对数是丙中两倍D. 乙、丙都是从垂直于赤道板方向观察的9. 下图是某种植物光合作用及呼吸作用部分过程的图,关于此图说法错误的是( ) A. HCO3-经主动运输进入细胞质基质B. HCO3-通过通道蛋白进入叶绿体基质C. 光反应生成的 H+促进了 HCO3-进入类囊体D. 光反应生成的物质 X 保障了暗反应的 CO2供应在细胞中,细胞器结构、功能的稳定对于维持细胞的稳定十分重要。真核生物细胞中的核糖体分为两部分,在结构上与原核生物核糖体相差较大。真核细胞中的线粒体、叶绿体内含有基因,并可以在其中表达,因此线粒体、叶绿体同样含有核糖体,这类核糖体与原核生物核糖体较为相似。植物细胞前质体可在光照诱导下变为叶绿体。第 3 页 | 共 7 页 内质网和高尔基体在细胞分裂前期会破裂成较小的结构,当细胞分裂完成后,重新组装。经合成加工后,高尔基体会释放含有溶酶体水解酶的囊泡,与前溶酶体融合,产生最适合溶酶体水解酶的酸性环境,构成溶酶体。溶酶体对于清除细胞内衰老、损伤的细胞器至关重要。10. 某种抗生素对细菌核糖体有损伤作用,大量摄入会危害人体,其最有可能危害人类细胞哪个细胞器?( )A. 线粒体B. 内质网C. 细胞质核糖体D. 中心体11. 下列说法或推断,正确的是( )A. 叶绿体基质只能合成有机物,线粒体基质只能分解有机物B. 细胞分裂中期可以观察到线粒体与高尔基体C. 叶绿体和线粒体内基因表达都遵循中心法则D. 植物细胞叶绿体均由前质体产生12. 下列说法或推断,错误的是( )A. 经游离核糖体合成后,溶酶体水解酶囊泡进入前溶酶体,形成溶酶体B. 溶酶体分解衰老、损伤的细胞器的产物,可以被再次利用C. 若溶酶体功能异常,细胞内可能积累异常线粒体D. 溶酶体水解酶进入细胞质基质后活性降低二、简答题13. 为了保护某种候鸟,科学家建立了生态保护区,其中食物网结构如下: (1)为了保证资源充分利用,应尽量保证生态系统内生物的_____不同。(2)肉食性鱼类不是候鸟的捕食对象,引入它的意义是:_____。(3)肉食性鱼类位...

1、盘古文库是"C2C"交易模式,即卖家上传的文档直接由买家下载,本站只是中间服务平台,本站所有文档下载的收益归上传人(卖家)所有,作为网络服务商,若您的权利被侵害请及时联系右侧客服。

2、本站默认下载后的格式为 docx,pptx ,xlsx,pdf,zippsd等源文件。office等工具即可编辑!源码类文件除外。

3、如您看到网页展示的内容中含有'"133KU.COM"等水印,是因预览和防盗链技术需要对页面进行转换和压缩成图片所生成,文档下载后不会有该内容标识.

4、本站所有内容均由合作方上传,本站不对文档的完整性、权威性及其观点立场正确性做任何保证或承诺,文档内容仅供研究参考,付费前请自行鉴别。如您付费,意味着您自己接受本站规则且自行承担风险,本站不退款、不进行额外附加服务。

在点击下载本文档时,弹出的对话框中,选择“使用浏览器下载”不支持下载工具多线程下载!

部分浏览图可能存在变形的情况,下载后为高清文件,可直接编辑。

2023年高考生物试卷(天津)(空白卷)

漫步者+ 关注
机构认证
内容提供者

该用户很懒,什么也没介绍

确认删除?
回到顶部