电脑桌面
添加盘古文库-分享文档发现价值到电脑桌面
安装后可以在桌面快捷访问

2023年高考生物试卷(天津)(解析卷)

2023年高考生物试卷(天津)(解析卷)_第1页
1/15
2023年高考生物试卷(天津)(解析卷)_第2页
2/15
2023年高考生物试卷(天津)(解析卷)_第3页
3/15
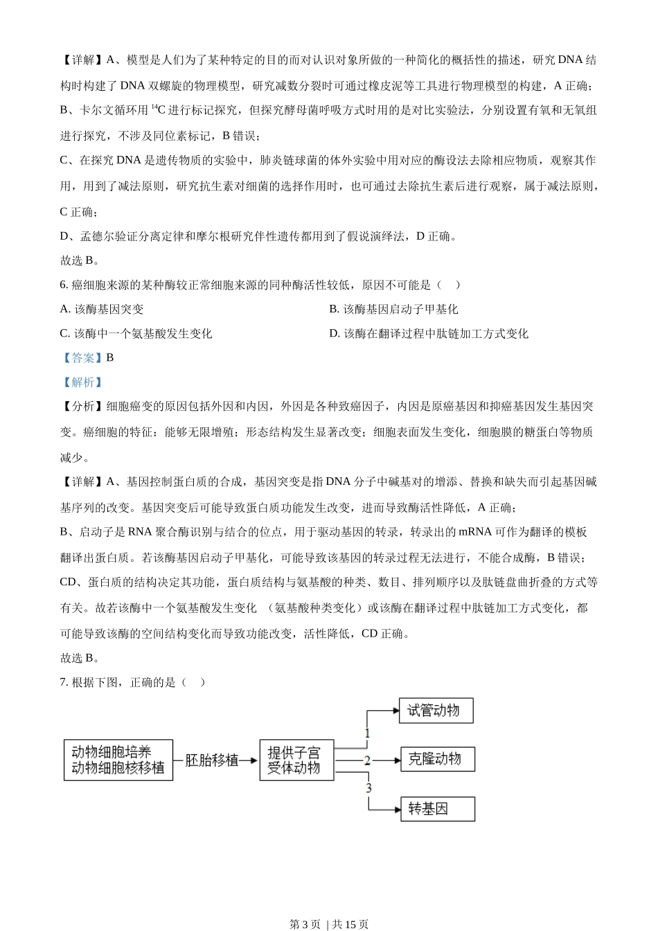
第 1 页 | 共 15 页 2023 年普通高等学校招生考试生物科目(天津卷)真题一、选择题1. 衣原体缺乏细胞呼吸所需的酶,则其需要从宿主细胞体内摄取的物质是( )A. 葡萄糖B. 糖原C. 淀粉D. ATP【答案】D【解析】【分析】ATP 来源于光合作用和呼吸作用,是生物体内直接的能源物质。【详解】细胞生命活动所需的能量主要是由细胞呼吸提供的,衣原体缺乏细胞呼吸所需的酶,不能进行细胞呼吸,缺乏能量,ATP 是直接的能源物质,因此衣原体需要从宿主细胞体内摄取的物质是 ATP,D 正确,ABC 错误。故选 D。2. CD4 是辅助性 T 细胞(CD4+)上的一种膜蛋白,CD8 是细胞毒性 T 细胞(CD8+)上的一种膜蛋白,下列过程不能发生的是( )A. CD4+参与体液免疫B. CD4+参与细胞免疫C. CD8+参与体液免疫D. CD8+参与细胞免疫【答案】C【解析】【分析】辅助性 T 细胞表面的特定分子发生变化并与 B 细胞结合,是激活 B 细胞的第二个信号;辅助性 T细胞分泌的细胞因子能加速细胞毒性 T 细胞形成新的细胞毒性 T 细胞和记忆细胞。【详解】辅助性 T 细胞既能参与细胞免疫又能参与体液免疫,细胞毒性 T 细胞只参与细胞免疫,CD4 是辅助性 T 细胞(CD4+)上的一种膜蛋白,CD8 是细胞毒性 T 细胞(CD8+)上的一种膜蛋白,因此 CD4+参与体液免疫和细胞免疫,CD8+只参与细胞免疫,C 符合题意,ABD 不符合题意。故选 C。3. 人口老龄化将对种群密度产生影响,下列数量特征与此无关的是( )A. 出生率B. 死亡率C. 年龄结构D. 性别比例【答案】D【解析】【分析】种群的数量特征包括种群密度、出生率和死亡率、迁入率和迁出率、年龄组成(年龄结构)和性别比例。其中种群密度是最基本的数量特征,出生率和死亡率、迁入率和迁出率决定种群密度的大小,性别比例直接影响种群的出生率,年龄组成(年龄结构)预测种群密度变化。【详解】AB、人口老龄化会导致出生率降低、死亡率升高,AB 不符合题意;第 2 页 | 共 15 页 C、老龄化会导致人口的年龄结构成为衰退型,C 不符合题意;D、理论上男女比例是 11∶ ,人口老龄化一般不会影响性别比例,D 符合题意。故选 D。4. 在肌神经细胞发育过程中,肌肉细胞需要释放一种蛋白质,其进入肌神经细胞后,促进其发育以及与肌肉细胞的联系;如果不能得到这种蛋白质,肌神经细胞会凋亡。下列说法错误的是( )A. 这种蛋白质是一种神经递质B. 肌神经细胞可以与肌肉细胞形成突触C. 凋亡是细胞自主控制的一种程序性死亡D. 蛋白合成抑制剂可以促进肌神经细胞凋亡【答案】A【解析】【分析】细胞凋亡是由基因决定的细胞编程序死亡的过程。细胞凋亡是生物体正常的生命历程,对生物体是有利的,而且细胞凋亡贯穿于整个生命历程。细胞凋亡是生物体正常发育的基础,能维持组织细胞数目的相对稳定,是机体的一种自我保护机制。【详解】A、分析题意可知,该蛋白质进入肌神经细胞后,会促进其发育以及与肌肉细胞的联系,而神经递质需要与突触后膜的受体结合后起作用,不进入细胞,故这种蛋白质不是神经递质,A 错误;B、肌神经细胞可以与肌肉细胞形成突触,两者之间通过神经递质传递信息,B 正确;C、凋亡是基因决定的细胞自动结束生命的过程,是一种程序性死亡,C 正确;D、结合题意,如果不能得到这种蛋白质,肌神经细胞会凋亡,故蛋白合成抑制剂可以促进肌神经细胞凋亡,D 正确。故选 A。5. 下列生物实验探究中运用的原理,前后不一致的是( )A. 建立物理模型研究 DNA 结构- 研究减数分裂染色体变化B. 运用同位素标记法研究卡尔文循环 - 研究酵母菌呼吸方式C. 运用减法原理研究遗传物质 - 研究抗生素对细菌选择作用D. 孟德尔用假说演绎法验证分离定律 - 摩尔根研究伴性遗传【答案】B【解析】【分析】1、模型构建法:模型是人们为了某种特定的目的而对认识对象所做的一种简化的概括性的描述,这种描述可以是定性的,也可以是定量的;有的借助具体的实物或其它形象化的手段,有的则抽象的形式来表达。模型的形式很多,包括物理模型、概念模型、数学模型等。2、同位素标记法:同位素可...

1、盘古文库是"C2C"交易模式,即卖家上传的文档直接由买家下载,本站只是中间服务平台,本站所有文档下载的收益归上传人(卖家)所有,作为网络服务商,若您的权利被侵害请及时联系右侧客服。

2、本站默认下载后的格式为 docx,pptx ,xlsx,pdf,zippsd等源文件。office等工具即可编辑!源码类文件除外。

3、如您看到网页展示的内容中含有'"133KU.COM"等水印,是因预览和防盗链技术需要对页面进行转换和压缩成图片所生成,文档下载后不会有该内容标识.

4、本站所有内容均由合作方上传,本站不对文档的完整性、权威性及其观点立场正确性做任何保证或承诺,文档内容仅供研究参考,付费前请自行鉴别。如您付费,意味着您自己接受本站规则且自行承担风险,本站不退款、不进行额外附加服务。

在点击下载本文档时,弹出的对话框中,选择“使用浏览器下载”不支持下载工具多线程下载!

部分浏览图可能存在变形的情况,下载后为高清文件,可直接编辑。

2023年高考生物试卷(天津)(解析卷)

漫步者+ 关注
机构认证
内容提供者

该用户很懒,什么也没介绍

确认删除?
回到顶部