电脑桌面
添加盘古文库-分享文档发现价值到电脑桌面
安装后可以在桌面快捷访问

2023年高考生物试卷(全国甲卷)(空白卷)

2023年高考生物试卷(全国甲卷)(空白卷)_第1页
1/5
2023年高考生物试卷(全国甲卷)(空白卷)_第2页
2/5
2023年高考生物试卷(全国甲卷)(空白卷)_第3页
3/5
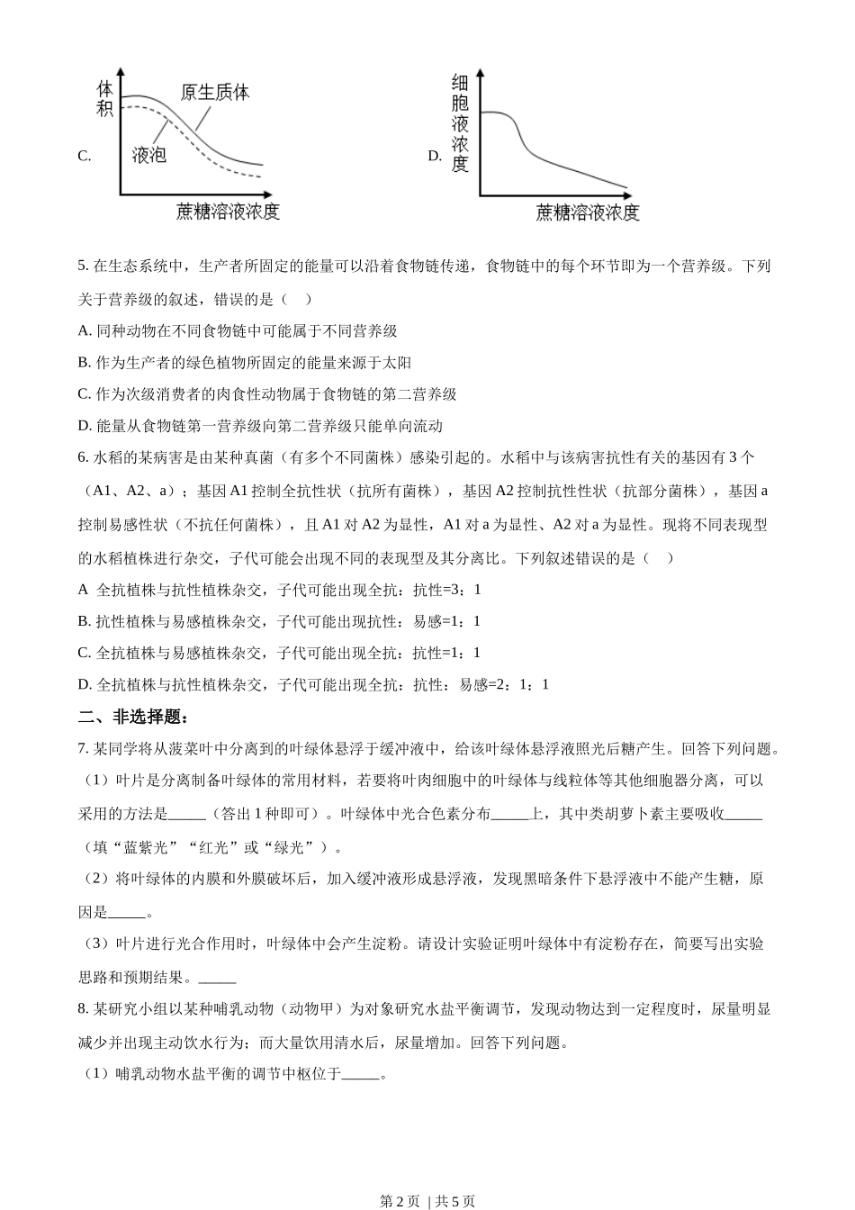
第 1 页 | 共 5 页 2023 年普通高等学校招生全国统一考试·全国甲卷理科综合(生物部分)一、选择题1. 物质输入和输出细胞都需要经过细胞膜。下列有关人体内物质跨膜运输的叙述,正确的是( )A. 乙醇是有机物,不能通过自由扩散方式跨膜进入细胞B. 血浆中的 K+进入红细胞时需要载体蛋白并消耗 ATPC. 抗体 在浆细胞内合成时消耗能量,其分泌过程不耗能D. 葡萄糖可通过主动运输但不能通过协助扩散进入细胞2. 植物激素是一类由植物体产生的,对植物的生长发育有显著影响的微量有机物,下列关于植物激素的叙述,错误的是( )A. 在植物幼嫩的芽中色氨酸可以转变成生长素B. 生长素可以从产生部位运输到其他部位发挥作用C. 生长素和乙烯可通过相互作用共同调节植物的生长发育D. 植物体内生长素可以作为催化剂直接参与细胞代谢过程3. 中枢神经系统对维持人体内环境的稳态具有重要作用。下列关于人体中枢的叙述,错误的是( )A. 大脑皮层是调节机体活动的最高级中枢B. 中枢神经系统的脑和脊髓中含有大量的神经元C. 位于脊髓的低级中枢通常受脑中相应的高级中枢调控D. 人体脊髓完整而脑部受到损伤时,不能完成膝跳反射4. 探究植物细胞的吸水和失水实验是高中学生常做的实验。某同学用紫色洋葱鳞片叶外表皮为材料进行实验,探究蔗糖溶液,清水处理外表皮后,外表皮细胞原生质体和液泡的体积及细胞液浓度的变化。图中所提到的原生质体是指植物细胞不包括细胞壁的部分。下列示意图中能够正确表示实验结果的是( )A. B. 第 2 页 | 共 5 页 C. D. 5. 在生态系统中,生产者所固定的能量可以沿着食物链传递,食物链中的每个环节即为一个营养级。下列关于营养级的叙述,错误的是( )A. 同种动物在不同食物链中可能属于不同营养级B. 作为生产者的绿色植物所固定的能量来源于太阳C. 作为次级消费者的肉食性动物属于食物链的第二营养级D. 能量从食物链第一营养级向第二营养级只能单向流动6. 水稻的某病害是由某种真菌(有多个不同菌株)感染引起的。水稻中与该病害抗性有关的基因有 3 个(A1、A2、a);基因 A1 控制全抗性状(抗所有菌株),基因 A2 控制抗性性状(抗部分菌株),基因 a控制易感性状(不抗任何菌株),且 A1 对 A2 为显性,A1 对 a 为显性、A2 对 a 为显性。现将不同表现型的水稻植株进行杂交,子代可能会出现不同的表现型及其分离比。下列叙述错误的是( )A. 全抗植株与抗性植株杂交,子代可能出现全抗:抗性=3:1B. 抗性植株与易感植株杂交,子代可能出现抗性:易感=1:1C. 全抗植株与易感植株杂交,子代可能出现全抗:抗性=1:1D. 全抗植株与抗性植株杂交,子代可能出现全抗:抗性:易感=2:1:1二、非选择题: 7. 某同学将从菠菜叶中分离到的叶绿体悬浮于缓冲液中,给该叶绿体悬浮液照光后糖产生。回答下列问题。(1)叶片是分离制备叶绿体的常用材料,若要将叶肉细胞中的叶绿体与线粒体等其他细胞器分离,可以采用的方法是_____(答出 1 种即可)。叶绿体中光合色素分布_____上,其中类胡萝卜素主要吸收_____(填“蓝紫光”“红光”或“绿光”)。(2)将叶绿体的内膜和外膜破坏后,加入缓冲液形成悬浮液,发现黑暗条件下悬浮液中不能产生糖,原因是_____。(3)叶片进行光合作用时,叶绿体中会产生淀粉。请设计实验证明叶绿体中有淀粉存在,简要写出实验思路和预期结果。_____8. 某研究小组以某种哺乳动物(动物甲)为对象研究水盐平衡调节,发现动物达到一定程度时,尿量明显减少并出现主动饮水行为;而大量饮用清水后,尿量增加。回答下列问题。(1)哺乳动物水盐平衡的调节中枢位于_____。第 3 页 | 共 5 页 (2)动物甲大量失水后,其单位体积细胞外液中溶质微粒的数目会_____,信息被机体内的某种感受器感受后,动物甲便会产生一种感觉即_____,进而主动饮水。(3)请从水盐平衡调节的角度分析,动物甲大量饮水后尿量增加的原因是_____。9. 某旅游城市加强生态保护和环境治理后,城市环境发生了很大变化,水体鱼明显增多,甚至曾经消失 的一些水鸟(如水鸟甲)又重新出现。回答...

1、盘古文库是"C2C"交易模式,即卖家上传的文档直接由买家下载,本站只是中间服务平台,本站所有文档下载的收益归上传人(卖家)所有,作为网络服务商,若您的权利被侵害请及时联系右侧客服。

2、本站默认下载后的格式为 docx,pptx ,xlsx,pdf,zippsd等源文件。office等工具即可编辑!源码类文件除外。

3、如您看到网页展示的内容中含有'"133KU.COM"等水印,是因预览和防盗链技术需要对页面进行转换和压缩成图片所生成,文档下载后不会有该内容标识.

4、本站所有内容均由合作方上传,本站不对文档的完整性、权威性及其观点立场正确性做任何保证或承诺,文档内容仅供研究参考,付费前请自行鉴别。如您付费,意味着您自己接受本站规则且自行承担风险,本站不退款、不进行额外附加服务。

在点击下载本文档时,弹出的对话框中,选择“使用浏览器下载”不支持下载工具多线程下载!

部分浏览图可能存在变形的情况,下载后为高清文件,可直接编辑。

2023年高考生物试卷(全国甲卷)(空白卷)

漫步者+ 关注
机构认证
内容提供者

该用户很懒,什么也没介绍

确认删除?
回到顶部