电脑桌面
添加盘古文库-分享文档发现价值到电脑桌面
安装后可以在桌面快捷访问

2020年高考生物试卷(新课标Ⅱ)(空白卷)

2020年高考生物试卷(新课标Ⅱ)(空白卷)_第1页
1/4
2020年高考生物试卷(新课标Ⅱ)(空白卷)_第2页
2/4
2020年高考生物试卷(新课标Ⅱ)(空白卷)_第3页
3/4
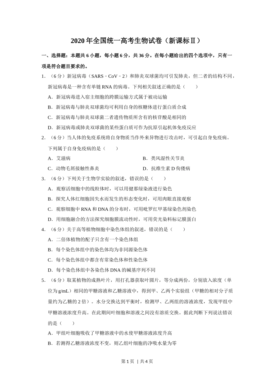
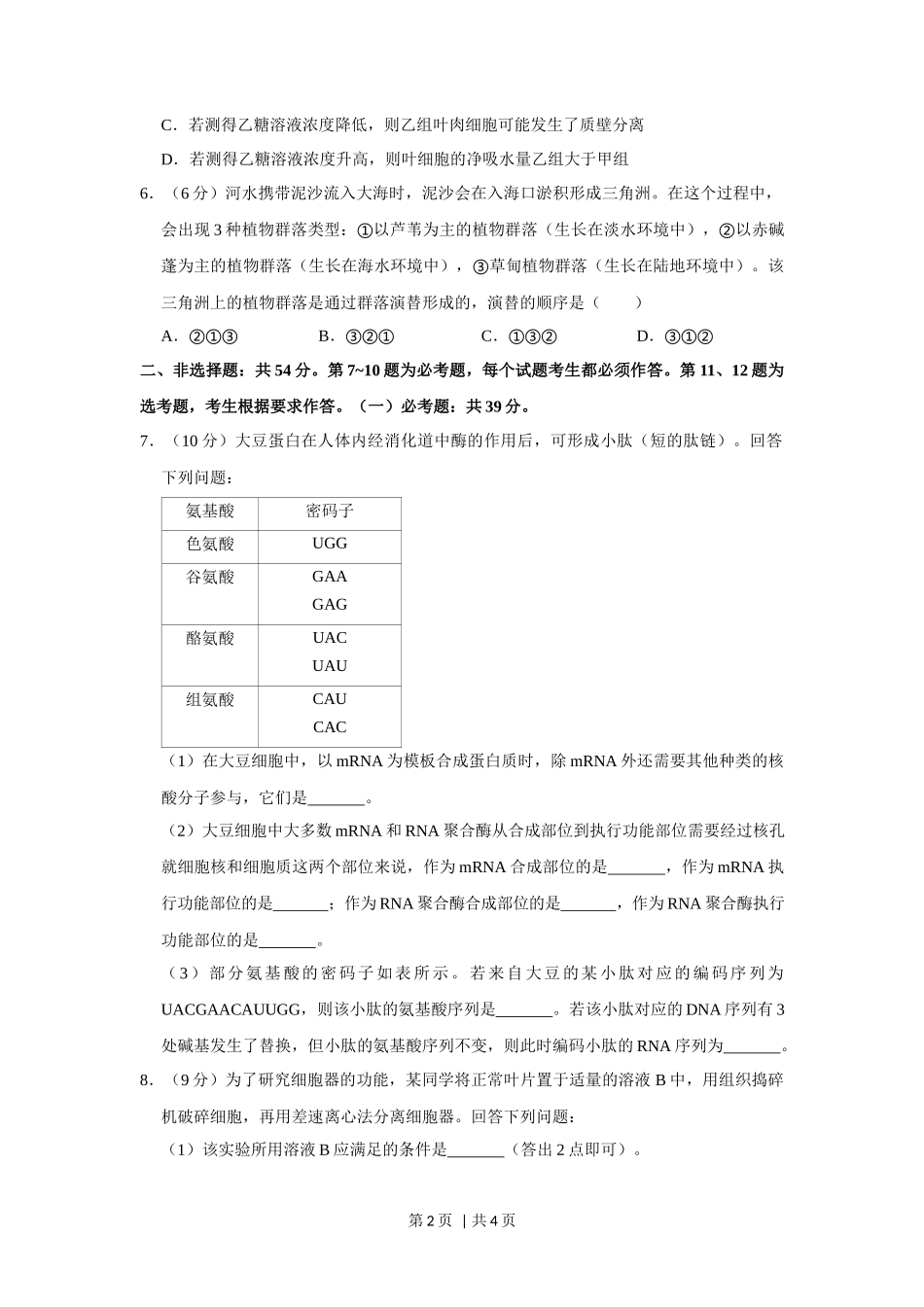
第 1 页 | 共 4 页 2020 年全国统一高考生物试卷(新课标Ⅱ)一、选择题:本题共 6 小题,每小题 6 分,共 36 分。在每小题给出的四个选项中,只有一项是符合题目要求的。1.(6 分)新冠病毒(SARSCoV2﹣﹣ )和肺炎双球菌均可引发肺炎,但二者的结构不同,新冠病毒是一种含有单链 RNA 的病毒。下列相关叙述正确的是( )A.新冠病毒进入宿主细胞的跨膜运输方式属于被动运输B.新冠病毒与肺炎双球菌均可利用自身的核糖体进行蛋白质合成C.新冠病毒与肺炎双球菌二者遗传物质所含有的核苷酸是相同的D.新冠病毒或肺炎双球菌的某些蛋白质可作为抗原引起机体免疫反应2.(6 分)当人体的免疫系统将自身物质当作外来异物进行攻击时,可引起自身免疫病。下列属于自身免疫病的是( )A.艾滋病B.类风湿性关节炎C.动物毛屑接触性鼻炎D.抗维生素 D 佝偻病3.(6 分)下列关于生物学实验的叙述,错误的是( )A.观察活细胞中的线粒体时,可以用健那绿染液进行染色B.探究人体红细胞因失水而发生的形态变化时,可用肉眼直接观察C.观察细胞中 RNA 和 DNA 的分布时,可用吡罗红甲基绿染色剂染色D.用细胞融合的方法探究细胞膜流动性时,可用荧光染料标记膜蛋白4.(6 分)关于高等植物细胞中染色体组的叙述,错误的是( )A.二倍体植物的配子只含有一个染色体组B.每个染色体组中的染色体均为非同源染色体C.每个染色体组中都含有常染色体和性染色体D.每个染色体组中各染色体 DNA 的碱基序列不同5.(6 分)取某植物的成熟叶片,用打孔器获取叶圆片,等分成两份,分别放入浓度(单位为 g/mL)相同的甲糖溶液和乙糖溶液中,得到甲、乙两个实验组(甲糖的相对分子质量约为乙糖的 2 倍)。水分交换达到平衡时,检测甲、乙两组的溶液浓度,发现甲组中甲糖溶液浓度升高。在此期间叶细胞和溶液之间没有溶质交换。据此判断下列说法错误的是( )A.甲组叶细胞吸收了甲糖溶液中的水使甲糖溶液浓度升高B.若测得乙糖溶液浓度不变,则乙组叶细胞的净吸水量为零第 2 页 | 共 4 页 C.若测得乙糖溶液浓度降低,则乙组叶肉细胞可能发生了质壁分离D.若测得乙糖溶液浓度升高,则叶细胞的净吸水量乙组大于甲组6.(6 分)河水携带泥沙流入大海时,泥沙会在入海口淤积形成三角洲。在这个过程中,会出现 3 种植物群落类型:①以芦苇为主的植物群落(生长在淡水环境中),②以赤碱蓬为主的植物群落(生长在海水环境中),③草甸植物群落(生长在陆地环境中)。该三角洲上的植物群落是通过群落演替形成的,演替的顺序是( )A.②①③B.③②①C.①③②D.③①②二、非选择题:共 54 分。第 7~10 题为必考题,每个试题考生都必须作答。第 11、12 题为选考题,考生根据要求作答。(一)必考题:共 39 分。7.(10 分)大豆蛋白在人体内经消化道中酶的作用后,可形成小肽(短的肽链)。回答下列问题:氨基酸密码子色氨酸UGG谷氨酸GAAGAG酪氨酸UACUAU组氨酸CAUCAC(1)在大豆细胞中,以 mRNA 为模板合成蛋白质时,除 mRNA 外还需要其他种类的核酸分子参与,它们是 。(2)大豆细胞中大多数 mRNA 和 RNA 聚合酶从合成部位到执行功能部位需要经过核孔就细胞核和细胞质这两个部位来说,作为 mRNA 合成部位的是 ,作为 mRNA 执行功能部位的是 ;作为 RNA 聚合酶合成部位的是 ,作为 RNA 聚合酶执行功能部位的是 。(3)部分氨基酸的密码子如表所示。若来自大豆的某小肽对应的编码序列为UACGAACAUUGG,则该小肽的氨基酸序列是 。若该小肽对应的 DNA 序列有 3处碱基发生了替换,但小肽的氨基酸序列不变,则此时编码小肽的 RNA 序列为 。8.(9 分)为了研究细胞器的功能,某同学将正常叶片置于适量的溶液 B 中,用组织捣碎机破碎细胞,再用差速离心法分离细胞器。回答下列问题:(1)该实验所用溶液 B 应满足的条件是 (答出 2 点即可)。第 3 页 | 共 4 页 (2)离心沉淀出细胞核后,上清液在适宜条件下能将葡萄糖彻底分解,原因是此上清液中含有 。(3)将分离得到的叶绿体悬浮在适宜溶液中,照光后有氧...

1、盘古文库是"C2C"交易模式,即卖家上传的文档直接由买家下载,本站只是中间服务平台,本站所有文档下载的收益归上传人(卖家)所有,作为网络服务商,若您的权利被侵害请及时联系右侧客服。

2、本站默认下载后的格式为 docx,pptx ,xlsx,pdf,zippsd等源文件。office等工具即可编辑!源码类文件除外。

3、如您看到网页展示的内容中含有'"133KU.COM"等水印,是因预览和防盗链技术需要对页面进行转换和压缩成图片所生成,文档下载后不会有该内容标识.

4、本站所有内容均由合作方上传,本站不对文档的完整性、权威性及其观点立场正确性做任何保证或承诺,文档内容仅供研究参考,付费前请自行鉴别。如您付费,意味着您自己接受本站规则且自行承担风险,本站不退款、不进行额外附加服务。

在点击下载本文档时,弹出的对话框中,选择“使用浏览器下载”不支持下载工具多线程下载!

部分浏览图可能存在变形的情况,下载后为高清文件,可直接编辑。

2020年高考生物试卷(新课标Ⅱ)(空白卷)

漫步者+ 关注
机构认证
内容提供者

该用户很懒,什么也没介绍

确认删除?
回到顶部