电脑桌面
添加盘古文库-分享文档发现价值到电脑桌面
安装后可以在桌面快捷访问

2020年高考生物试卷(新课标Ⅰ)(空白卷)

2020年高考生物试卷(新课标Ⅰ)(空白卷)_第1页
1/4
2020年高考生物试卷(新课标Ⅰ)(空白卷)_第2页
2/4
2020年高考生物试卷(新课标Ⅰ)(空白卷)_第3页
3/4
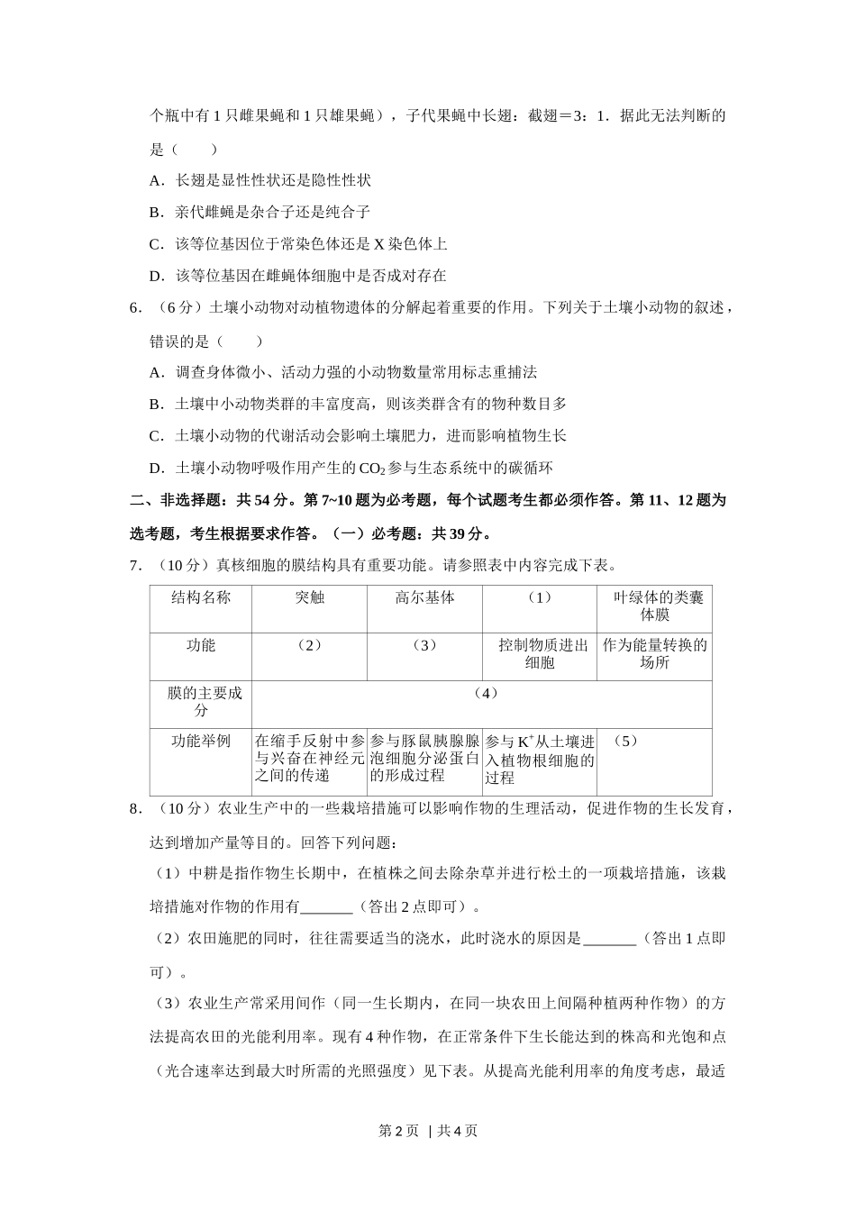
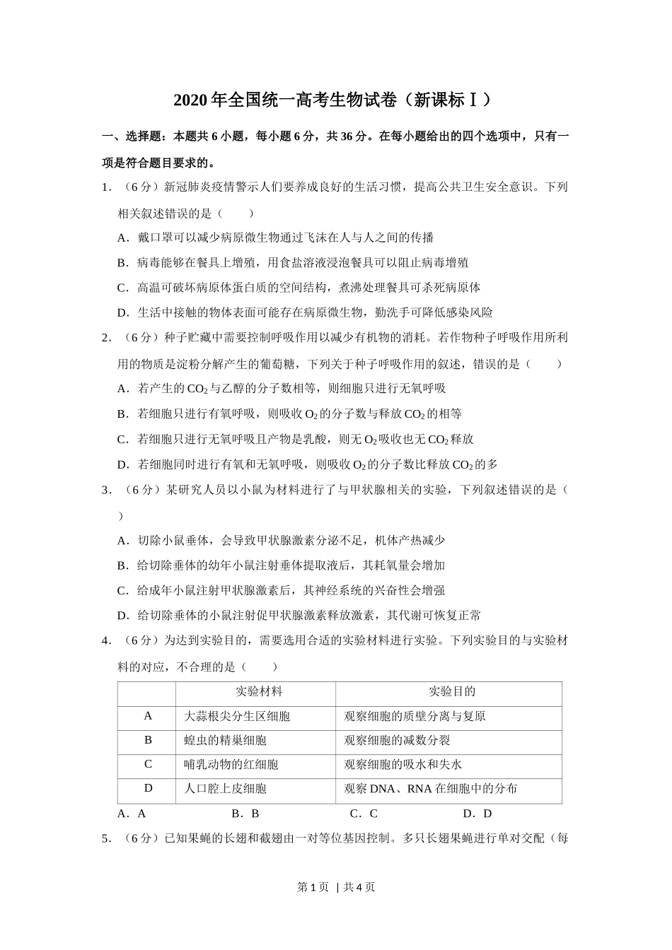
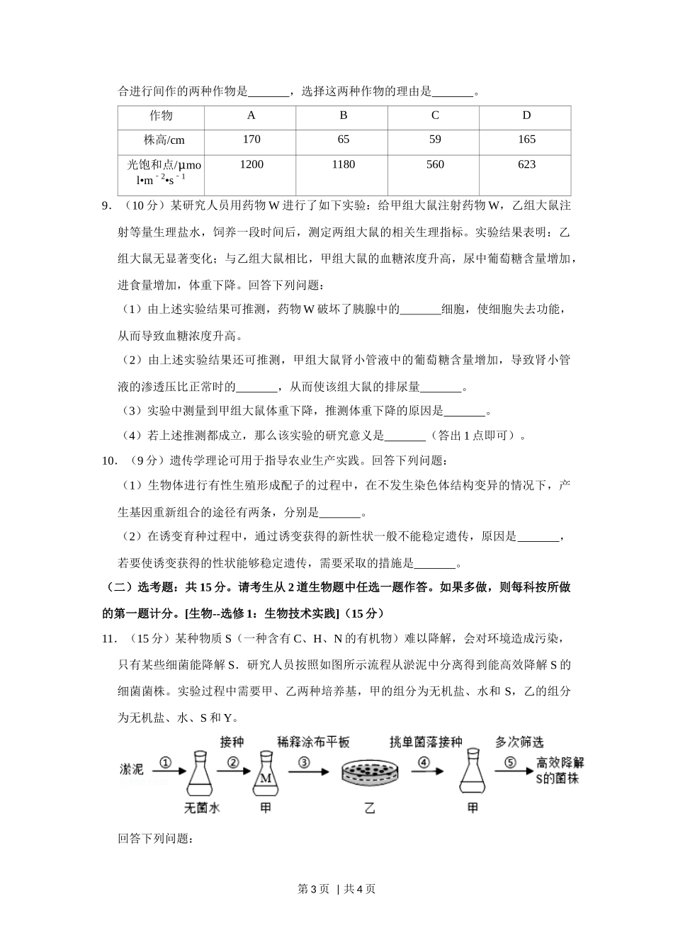
第 1 页 | 共 4 页 2020 年全国统一高考生物试卷(新课标Ⅰ)一、选择题:本题共 6 小题,每小题 6 分,共 36 分。在每小题给出的四个选项中,只有一项是符合题目要求的。1.(6 分)新冠肺炎疫情警示人们要养成良好的生活习惯,提高公共卫生安全意识。下列相关叙述错误的是( )A.戴口罩可以减少病原微生物通过飞沫在人与人之间的传播B.病毒能够在餐具上增殖,用食盐溶液浸泡餐具可以阻止病毒增殖C.高温可破坏病原体蛋白质的空间结构,煮沸处理餐具可杀死病原体D.生活中接触的物体表面可能存在病原微生物,勤洗手可降低感染风险2.(6 分)种子贮藏中需要控制呼吸作用以减少有机物的消耗。若作物种子呼吸作用所利用的物质是淀粉分解产生的葡萄糖,下列关于种子呼吸作用的叙述,错误的是( )A.若产生的 CO2与乙醇的分子数相等,则细胞只进行无氧呼吸B.若细胞只进行有氧呼吸,则吸收 O2的分子数与释放 CO2的相等C.若细胞只进行无氧呼吸且产物是乳酸,则无 O2吸收也无 CO2释放D.若细胞同时进行有氧和无氧呼吸,则吸收 O2的分子数比释放 CO2的多3.(6 分)某研究人员以小鼠为材料进行了与甲状腺相关的实验,下列叙述错误的是( )A.切除小鼠垂体,会导致甲状腺激素分泌不足,机体产热减少B.给切除垂体的幼年小鼠注射垂体提取液后,其耗氧量会增加C.给成年小鼠注射甲状腺激素后,其神经系统的兴奋性会增强D.给切除垂体的小鼠注射促甲状腺激素释放激素,其代谢可恢复正常4.(6 分)为达到实验目的,需要选用合适的实验材料进行实验。下列实验目的与实验材料的对应,不合理的是( ) 实验材料 实验目的 A 大蒜根尖分生区细胞 观察细胞的质壁分离与复原 B 蝗虫的精巢细胞 观察细胞的减数分裂 C 哺乳动物的红细胞 观察细胞的吸水和失水 D 人口腔上皮细胞 观察 DNA、RNA 在细胞中的分布A.AB.BC.CD.D5.(6 分)已知果蝇的长翅和截翅由一对等位基因控制。多只长翅果蝇进行单对交配(每第 2 页 | 共 4 页 个瓶中有 1 只雌果蝇和 1 只雄果蝇),子代果蝇中长翅:截翅=3:1.据此无法判断的是( )A.长翅是显性性状还是隐性性状B.亲代雌蝇是杂合子还是纯合子C.该等位基因位于常染色体还是 X 染色体上D.该等位基因在雌蝇体细胞中是否成对存在6.(6 分)土壤小动物对动植物遗体的分解起着重要的作用。下列关于土壤小动物的叙述 ,错误的是( )A.调查身体微小、活动力强的小动物数量常用标志重捕法B.土壤中小动物类群的丰富度高,则该类群含有的物种数目多C.土壤小动物的代谢活动会影响土壤肥力,进而影响植物生长D.土壤小动物呼吸作用产生的 CO2参与生态系统中的碳循环二、非选择题:共 54 分。第 7~10 题为必考题,每个试题考生都必须作答。第 11、12 题为选考题,考生根据要求作答。(一)必考题:共 39 分。7.(10 分)真核细胞的膜结构具有重要功能。请参照表中内容完成下表。结构名称突触高尔基体(1) 叶绿体的类囊体膜功能(2) (3) 控制物质进出细胞作为能量转换的场所 膜的主要成分 (4) 功能举例在缩手反射中参与兴奋在神经元之间的传递参与豚鼠胰腺腺泡细胞分泌蛋白的形成过程参与 K+从土壤进入植物根细胞的过程 (5) 8.(10 分)农业生产中的一些栽培措施可以影响作物的生理活动,促进作物的生长发育,达到增加产量等目的。回答下列问题:(1)中耕是指作物生长期中,在植株之间去除杂草并进行松土的一项栽培措施,该栽培措施对作物的作用有 (答出 2 点即可)。(2)农田施肥的同时,往往需要适当的浇水,此时浇水的原因是 (答出 1 点即可)。(3)农业生产常采用间作(同一生长期内,在同一块农田上间隔种植两种作物)的方法提高农田的光能利用率。现有 4 种作物,在正常条件下生长能达到的株高和光饱和点(光合速率达到最大时所需的光照强度)见下表。从提高光能利用率的角度考虑,最适第 3 页 | 共 4 页 合进行间作的两种作物是 ,选择这两种作物的理由是 。 作物 A B C D 株高/cm 170 65 59 165 光饱和点/μmol•m2﹣ ...

1、盘古文库是"C2C"交易模式,即卖家上传的文档直接由买家下载,本站只是中间服务平台,本站所有文档下载的收益归上传人(卖家)所有,作为网络服务商,若您的权利被侵害请及时联系右侧客服。

2、本站默认下载后的格式为 docx,pptx ,xlsx,pdf,zippsd等源文件。office等工具即可编辑!源码类文件除外。

3、如您看到网页展示的内容中含有'"133KU.COM"等水印,是因预览和防盗链技术需要对页面进行转换和压缩成图片所生成,文档下载后不会有该内容标识.

4、本站所有内容均由合作方上传,本站不对文档的完整性、权威性及其观点立场正确性做任何保证或承诺,文档内容仅供研究参考,付费前请自行鉴别。如您付费,意味着您自己接受本站规则且自行承担风险,本站不退款、不进行额外附加服务。

在点击下载本文档时,弹出的对话框中,选择“使用浏览器下载”不支持下载工具多线程下载!

部分浏览图可能存在变形的情况,下载后为高清文件,可直接编辑。

2020年高考生物试卷(新课标Ⅰ)(空白卷)

漫步者+ 关注
机构认证
内容提供者

该用户很懒,什么也没介绍

确认删除?
回到顶部