电脑桌面
添加盘古文库-分享文档发现价值到电脑桌面
安装后可以在桌面快捷访问

2023年高考历史试卷(湖北)(空白卷)

2023年高考历史试卷(湖北)(空白卷)_第1页
1/8
2023年高考历史试卷(湖北)(空白卷)_第2页
2/8
2023年高考历史试卷(湖北)(空白卷)_第3页
3/8
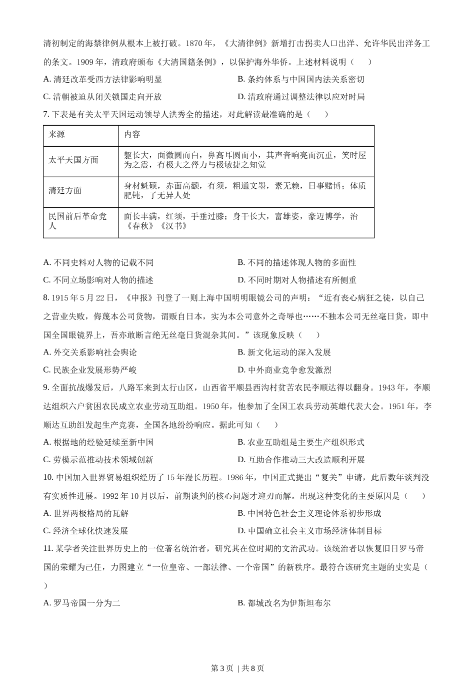
第 1 页 | 共 8 页 机密★启用前2023 年湖北省普通高中学业水平选择性考试历史本试卷共 6 页,19 题。全卷满分 100 分。考试用时 75 分钟。★祝考试顺利★注意事项:1.答题前,先将自己的姓名、准考证号、考场号、座位号填写在试卷和答题卡上,并认真核准准考证号条形码上的以上信息,将条形码粘贴在答题卡上的指定位置。2.请按题号顺序在答题卡上各题目的答题区域内作答,写在试卷、草稿纸和答题卡上的非答题区域均无效。3.选择题用 2B 铅笔在答题卡上把所选答案的标号涂黑;非选择题用黑色签字笔在答题卡上作答;字体工整,笔迹清楚。4.考试结束后,请将试卷和答题卡一并上交。一、选择题:本题共 15 小题,每小题 3 分,共 45 分。在每小题给出的四个选项中,只有一项是符合题目要求的。1. 象形文字在一定程度上可以反映创字时的生态环境、经济生活和思想观念等。下表是“农”字的演变历程,其创意是在树木众多的地方以蜃(蚌壳)制工具从事劳作。“农”字的创制可反映当时( )A. 天人合一的宇宙观念B. 渔猎采集的劳动方式C. 形神兼备的书画艺术D. 原始农耕的生产状况2. 司马迁认为,在推翻秦王朝过程中,项羽是天下诸侯的盟主,“位虽不终,近古以来未尝有也”,故而在《史记》中将项羽列入本纪。唐代史家刘知几则指出:“霸王者,即当时诸侯。诸侯而称本纪,求名责实,再三乖谬。”两者认识不同的根源在于( )A. 史书编纂体例的选择B. 正统观念的左右C. 历史叙述原则的取向D. 情感倾向的影响3. 唐代初期,太宗称:“我今为天下主,无问中国及四夷,皆养活之。不安者,我必令安;不乐者,我必令乐。”由于边远诸族聚居地生产相对落后,无法执行内地赋役标准,朝廷依据实情实施轻税政策,如建第 2 页 | 共 8 页 中元年(780)规定:“诸边远州有夷僚杂类之所,应输课役者,随事斟量,不必同之华夏。”上述材料集中体现了唐朝( )A. 采取灵活政策促进民族交往B. 重视边境民族地区的社会治理C. 调整经济政策推动区域发展D. 坚持推行因俗而治的民族政策4. 宋代依据有无田产,将全国户口分为主户和客户。下表是北宋宝元元年(1038)和元丰元年(1078)三路主户、客户的统计数据,表中客户比率变化反映( )年份数据户别政区荆湖南路荆湖北路江南东路主户客户客户比率主户客户客户比率主户客户客户比率宝元元年4564313546260.4373505932387090.4059022611714990.160元丰元年4756773955370.4542800003775330.5749262252010860.178A. 土地兼并程度加深B. 地域经济差别扩大C. 商品经济发展加快D. 贫富差距逐渐缩小5. 科举及第人数是衡量区域社会流动、经济发展与文化建设等程度的重要指标。下图为明代湖北进士及湖北籍人物著作分布情况。由此可见( )A. 人文环境与人才选拔相互影响B. 交通条件制约人才分布的格局C. 政区等级与文教水平保持一致D. 文化成就与人口升降密切相关6. 鸦片战争后,列强将不平等条约强加给中国,清朝原有的法律体系随之发生改变。《北京条约》签订后,第 3 页 | 共 8 页 清初制定的海禁律例从根本上被打破。1870 年,《大清律例》新增打击拐卖人口出洋、允许华民出洋务工的条文。1909 年,清政府颁布《大清国籍条例》,以保护海外华侨。上述材料说明( )A. 清廷改革受西方法律影响明显B. 条约体系与中国国内法关系密切C. 清朝被迫从闭关锁国走向开放D. 清政府通过调整法律以应对时局7. 下表是有关太平天国运动领导人洪秀全的描述,对此解读最准确的是( )来源内容太平天国方面躯长大,面微圆而白,鼻高耳圆而小,其声音响亮而沉重,笑时屋为之震,有极大之膂力与极敏捷之知觉清廷方面身材魁硕,赤面高颧,有须,粗通文墨,素无赖,日事赌博;体质肥钝,了无异人处民国前后革命党人面长丰满,红须,手垂过膝;身干长大,富雄姿,豪迈博学,治《春秋》《汉书》A. 不同史料对人物的记载不同B. 不同的描述体现人物的多面性C. 不同立场影响对人物的描述D. 不同时期对人物描述有所侧重8. 1915 年 5 月 22 日,《申报》刊登了一则上海中国明明眼镜公司的声明:“近有丧...

1、盘古文库是"C2C"交易模式,即卖家上传的文档直接由买家下载,本站只是中间服务平台,本站所有文档下载的收益归上传人(卖家)所有,作为网络服务商,若您的权利被侵害请及时联系右侧客服。

2、本站默认下载后的格式为 docx,pptx ,xlsx,pdf,zippsd等源文件。office等工具即可编辑!源码类文件除外。

3、如您看到网页展示的内容中含有'"133KU.COM"等水印,是因预览和防盗链技术需要对页面进行转换和压缩成图片所生成,文档下载后不会有该内容标识.

4、本站所有内容均由合作方上传,本站不对文档的完整性、权威性及其观点立场正确性做任何保证或承诺,文档内容仅供研究参考,付费前请自行鉴别。如您付费,意味着您自己接受本站规则且自行承担风险,本站不退款、不进行额外附加服务。

在点击下载本文档时,弹出的对话框中,选择“使用浏览器下载”不支持下载工具多线程下载!

部分浏览图可能存在变形的情况,下载后为高清文件,可直接编辑。

2023年高考历史试卷(湖北)(空白卷)

漫步者+ 关注
机构认证
内容提供者

该用户很懒,什么也没介绍

确认删除?
回到顶部