电脑桌面
添加盘古文库-分享文档发现价值到电脑桌面
安装后可以在桌面快捷访问

2023年高考历史试卷(浙江)(1月)(空白卷)

2023年高考历史试卷(浙江)(1月)(空白卷)_第1页
1/10
2023年高考历史试卷(浙江)(1月)(空白卷)_第2页
2/10
2023年高考历史试卷(浙江)(1月)(空白卷)_第3页
3/10
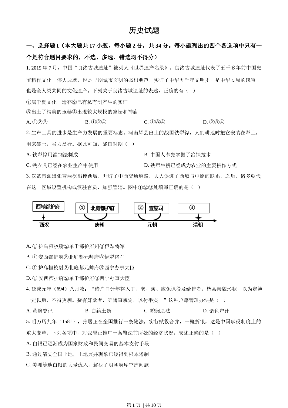
第 1 页 | 共 10 页 历史试题一、选择题 I(本大题共 17 小题,每小题 2 分,共 34 分。每小题列出的四个备选项中只有一个是符合题目要求的,不选、多选、错选均不得分)1. 2019 年 7 月,中国“良渚古城遗址”被列人《世界遗产名录》。良渚古城遗址代表了五千多年前中国史前稻作文化 的伟大成就,也是早期城市文明的杰出典范,实证了中华五千年文明史,是中华民族的瑰宝,也是全人类共同的文化遗产。下列关于良渚古城遗址的表述,正确的有( )①属于夏文化 的遗存②已有私有制产生的实证③出土了精美的玉器④出现较大规模的祭坛和神庙A. ①②③B. ①②④C. ①③④D. ②③④2. 生产工具的进步是生产力发展的重要标志。河南辉县出土的战国铁犁铧,人们耕地时把它安装在犁上,用来破土,省力易行。据此可知,战国时期( )A. 铁犁铧用灌钢法制成B. 中国人率先掌握了冶铁技术C. 铁农具已经在农业生产中使用D. 铁犁牛耕已经成为农业的主要耕作方式3. 汉武帝派遣张骞两次出使西域,开辟了中西交通道路,大大促进了西域与中原的联系。之后,诸多朝代在这一区域设置机构或派驻官员,加强管辖。图中①②③处填写正确的是( )A. ① 护乌桓校尉②单于都护府州③伊犁将军B. ① 安西都护府②北庭都元帅府③伊犁将军C. ① 护乌桓校尉②北庭都元帅府③西宁办事大臣D. ① 安西都护府②单于都护府③西宁办事大臣4. 延载元年(694)八月敕:“诸户口计年将入丁、老、疾、应免课役及给侍者,皆县亲貌形状,以为定簿一定以后,不得更貌。疑有奸欺者,听随事貌定,以付手实。”这种户籍管理办法是( )A. 黄籍登记B. 白籍土断C. 貌阅之法D. 诸色户计5. 明万历九年(1581),张居正在全国推行一条鞭法,实行赋役合并,一概折银,这是中国赋役制度上的重大变革。下列各项中,对张居正推广一条鞭法前所处的经济状况,表述正确的是( )A. 白银已逐渐成为国家财政和民间交易的基本支付手段B. 通过清丈全国土地,土地兼并现象已经得到根本遏制C. 美洲等地白银的大量流入,解决了明朝府库空虚问题第 2 页 | 共 10 页 D. 商品经济已超越自给自足的小农经济,占据优势地位6. 1896 年,盛宣怀上奏:“银行昉(开始)于泰西……各国通商以来,华人不知务此,英、法、德、俄、日本之银行乃推行来华,攘我大利。近年中外士大夫灼见本末,亦多建开设银行之议”“合天下之商力,以办天下之银行,但使华行多获一分之利,即从洋行收回一分之权”。据此可知,盛宣怀建议开设银行的主要目的是( )A. 实现对外贸易垄断B. 与外商争夺利权C. 抵制洋货、提倡国货D. 刺激民族资本主义的产生7. 1912 年,《中华民国临时约法》颁布,规定实行责任内阁制。据载,宋教仁曾谓:“改总统制为内阁制则总统政治上之权力至微,虽有野心者,亦不得不就范。”下列各项中,与宋教仁限制总统权力意图相吻合的是( )①临时大总统代表政府总揽政务②临时大总统统帅全国陆海军队③参议院行使立法权并可弹劾临时大总统④临时大总统发布命令须由国务员副署才能生效A. ①②B. ①④C. ②③D. ③④8. 中国共产党某次代表大会的会场布置:主席台最上方的石拱上有红色美术字“在毛泽东的旗帜下胜利前进”,台前还摆放着多盆从山里采集来的野生花草。会场两边的墙上,各安装着 3 个代表胜利的“V”字形旗座,每个旗座插有 4 面党旗,24 面党旗象征中国共产党 24 年的奋斗历程。这次大会的历史性贡献有( )A. 确立毛泽东思想为党的指导思想 B. 明确党的工作重心由乡村转移到城市C. 确定实行土地革命和武装反抗国民党反动派的总方针D. 制定了动员全民族一切力量争取抗战胜利的全面抗战路线9. 中华人民共和国成立后,中国的交通事业迅速发展。下列两幅图片所示相关成就是( )A. 我国在两极格局下自力更生、艰苦奋斗的建设成果B. 我国交通事业在“一五”计划期间取得的重大成果C. “四个现代化”建设目标激发广大人民自主创新的见证D. 国家实行“科教兴国””发展战略结出的硕果第 3 页 | 共 10 页 10. 尽管全球从 20 世纪 50 年代开始推...

1、盘古文库是"C2C"交易模式,即卖家上传的文档直接由买家下载,本站只是中间服务平台,本站所有文档下载的收益归上传人(卖家)所有,作为网络服务商,若您的权利被侵害请及时联系右侧客服。

2、本站默认下载后的格式为 docx,pptx ,xlsx,pdf,zippsd等源文件。office等工具即可编辑!源码类文件除外。

3、如您看到网页展示的内容中含有'"133KU.COM"等水印,是因预览和防盗链技术需要对页面进行转换和压缩成图片所生成,文档下载后不会有该内容标识.

4、本站所有内容均由合作方上传,本站不对文档的完整性、权威性及其观点立场正确性做任何保证或承诺,文档内容仅供研究参考,付费前请自行鉴别。如您付费,意味着您自己接受本站规则且自行承担风险,本站不退款、不进行额外附加服务。

在点击下载本文档时,弹出的对话框中,选择“使用浏览器下载”不支持下载工具多线程下载!

部分浏览图可能存在变形的情况,下载后为高清文件,可直接编辑。

2023年高考历史试卷(浙江)(1月)(空白卷)

漫步者+ 关注
机构认证
内容提供者

该用户很懒,什么也没介绍

确认删除?
回到顶部