电脑桌面
添加盘古文库-分享文档发现价值到电脑桌面
安装后可以在桌面快捷访问

2023年高考历史试卷(天津)(空白卷)

2023年高考历史试卷(天津)(空白卷)_第1页
1/6
2023年高考历史试卷(天津)(空白卷)_第2页
2/6
2023年高考历史试卷(天津)(空白卷)_第3页
3/6
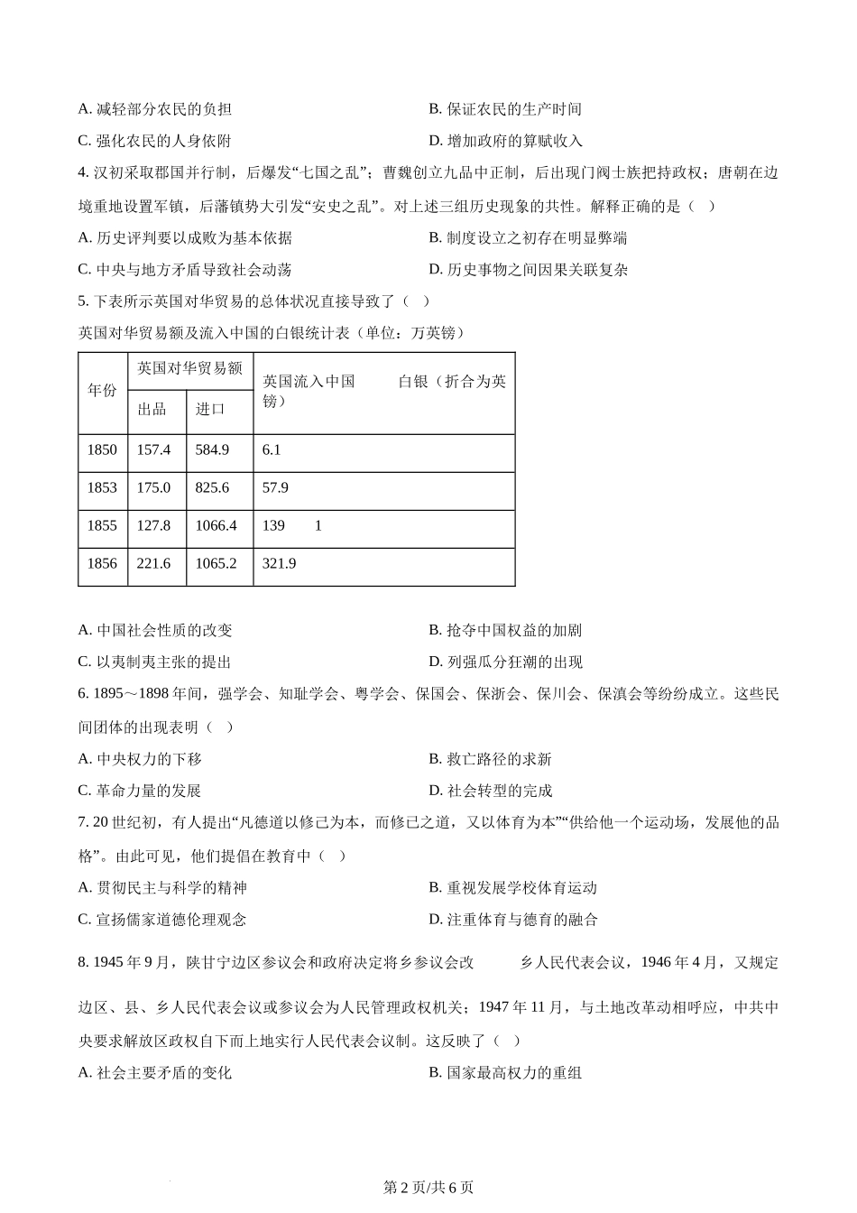
第 1 页/共 6 页学科网(北京)股份有限公司2023 年天津市普通高中学业水平等级性考试历史试题本试卷分为第Ⅰ卷(选择题)和第Ⅱ卷(非选择题)两部分,共 100 分,考试用时 60 分钟。第Ⅰ卷 1 至 4 页,第Ⅱ卷 5 至 7 页。答卷前,考生务必将自己的姓名、考生号、考场号和座位号填写在答题卡上,并在规定位置粘贴考试用条形码。答卷时,考生务必将答案涂写在答题卡上,答在试卷上的无效。考试结束后,将本试卷和答题卡一并交回。祝各位考生考试顺利第Ⅰ卷注意事项:1.每题选出答案后,用铅笔将答题卡上对应题目的答案标号涂黑。如需改动,用橡皮擦干净后,再选涂其他答案标号。2.本卷共 15 题,每题 3 分,共 45 分。在每题给出的四个选项中,只有一项是最符合题目要求的。单项选择题Ⅰ:1~13 题,每题 3 分,共 39 分。每题只有一个正确选项。1. 有学者把中国古代国家的起源与发展划分为三个阶段,并将第一个阶段形容为“满天星斗”,第二个阶段为“月明星稀”,第三个阶段为“皓月凌空”。与“月明星稀”的形容相类似的是( )A. 原始群落的分布形态B. 部族林立的邦国形态C. 早期国家的基本形态D. 大一统国家典型形态2. 秦朝灭亡后,项羽在具有绝对优势兵力的情况下,取得咸阳后没有称帝,而是分封诸王,并自立为西楚霸王;他认为“富贵不归故乡,如衣绣夜行”,遂率部东归。这主要反映了项羽( )A. 目光远大B. 观念传统C. 审时度势D. 优柔寡断3. 表格反映了( )唐朝租庸调制和两税法租两授田数税授田数税402.0402.0302.0301.5202.0201.0102.0100 .5第 2 页/共 6 页学科网(北京)股份有限公司A. 减轻部分农民的负担B. 保证农民的生产时间C. 强化农民的人身依附D. 增加政府的算赋收入4. 汉初采取郡国并行制,后爆发“七国之乱”;曹魏创立九品中正制,后出现门阀士族把持政权;唐朝在边境重地设置军镇,后藩镇势大引发“安史之乱”。对上述三组历史现象的共性。解释正确的是( )A. 历史评判要以成败为基本依据B. 制度设立之初存在明显弊端C. 中央与地方矛盾导致社会动荡D. 历史事物之间因果关联复杂5. 下表所示英国对华贸易的总体状况直接导致了( )英国对华贸易额及流入中国的白银统计表(单位:万英镑)年份英国对华贸易额英国流入中国 的白银(折合为英镑)出品进口1850157.4584.96.11853175.0825.657.91855127.81066.4139 . 11856221.61065.2321.9A. 中国社会性质的改变B. 抢夺中国权益的加剧C. 以夷制夷主张的提出D. 列强瓜分狂潮的出现6. 1895~1898 年间,强学会、知耻学会、粤学会、保国会、保浙会、保川会、保滇会等纷纷成立。这些民间团体的出现表明( )A. 中央权力的下移B. 救亡路径的求新C. 革命力量的发展D. 社会转型的完成7. 20 世纪初,有人提出“凡德道以修己为本,而修已之道,又以体育为本”“供给他一个运动场,发展他的品格”。由此可见,他们提倡在教育中( )A. 贯彻民主与科学的精神B. 重视发展学校体育运动C. 宣扬儒家道德伦理观念D. 注重体育与德育的融合8. 1945 年 9 月,陕甘宁边区参议会和政府决定将乡参议会改 为乡人民代表会议,1946 年 4 月,又规定边区、县、乡人民代表会议或参议会为人民管理政权机关;1947 年 11 月,与土地改革动相呼应,中共中央要求解放区政权自下而上地实行人民代表会议制。这反映了( )A. 社会主要矛盾的变化B. 国家最高权力的重组第 3 页/共 6 页学科网(北京)股份有限公司C. 民族民主革命的胜利D. 民主联合政府的建立9. 1977 年文艺著作大量出版,其中一本叫作《哥德巴赫猜想》,介绍数学家陈景润在困难的处境下刻苦钻研,使人民反思过去,引起社会强烈反响,这件事( )A. 加快了科学技术的快速发展B. 弘扬了自力更生的时代精神C. 助推了文艺领域的拨乱反正D. 推动了大量文艺作品的出现10. 在古代埃及,人们普遍将国王视作众神的一员,也是众神的子嗣,负有修建神庙和供奉众神的职责;国王的去世也视为“升天与众神汇合”。这表明了国王的神化基于( )A. 宏大工程 的现实需要B. 等级...

1、盘古文库是"C2C"交易模式,即卖家上传的文档直接由买家下载,本站只是中间服务平台,本站所有文档下载的收益归上传人(卖家)所有,作为网络服务商,若您的权利被侵害请及时联系右侧客服。

2、本站默认下载后的格式为 docx,pptx ,xlsx,pdf,zippsd等源文件。office等工具即可编辑!源码类文件除外。

3、如您看到网页展示的内容中含有'"133KU.COM"等水印,是因预览和防盗链技术需要对页面进行转换和压缩成图片所生成,文档下载后不会有该内容标识.

4、本站所有内容均由合作方上传,本站不对文档的完整性、权威性及其观点立场正确性做任何保证或承诺,文档内容仅供研究参考,付费前请自行鉴别。如您付费,意味着您自己接受本站规则且自行承担风险,本站不退款、不进行额外附加服务。

在点击下载本文档时,弹出的对话框中,选择“使用浏览器下载”不支持下载工具多线程下载!

部分浏览图可能存在变形的情况,下载后为高清文件,可直接编辑。

2023年高考历史试卷(天津)(空白卷)

漫步者+ 关注
机构认证
内容提供者

该用户很懒,什么也没介绍

确认删除?
回到顶部