电脑桌面
添加盘古文库-分享文档发现价值到电脑桌面
安装后可以在桌面快捷访问

2023年高考历史试卷(湖北)(解析卷)

2023年高考历史试卷(湖北)(解析卷)_第1页
1/15
2023年高考历史试卷(湖北)(解析卷)_第2页
2/15
2023年高考历史试卷(湖北)(解析卷)_第3页
3/15
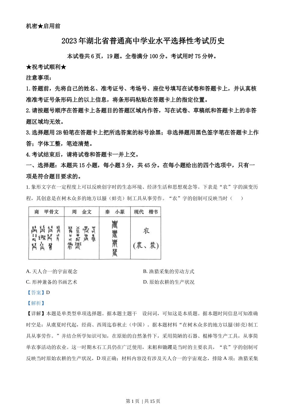
第 1 页 | 共 15 页 机密★启用前2023 年湖北省普通高中学业水平选择性考试历史本试卷共 6 页,19 题。全卷满分 100 分。考试用时 75 分钟。★祝考试顺利★注意事项:1.答题前,先将自己的姓名、准考证号、考场号、座位号填写在试卷和答题卡上,并认真核准准考证号条形码上的以上信息,将条形码粘贴在答题卡上的指定位置。2.请按题号顺序在答题卡上各题目的答题区域内作答,写在试卷、草稿纸和答题卡上的非答题区域均无效。3.选择题用 2B 铅笔在答题卡上把所选答案的标号涂黑;非选择题用黑色签字笔在答题卡上作答;字体工整,笔迹清楚。4.考试结束后,请将试卷和答题卡一并上交。一、选择题:本题共 15 小题,每小题 3 分,共 45 分。在每小题给出的四个选项中,只有一项是符合题目要求的。1. 象形文字在一定程度上可以反映创字时的生态环境、经济生活和思想观念等。下表是“农”字的演变历程,其创意是在树木众多的地方以蜃(蚌壳)制工具从事劳作。“农”字的创制可反映当时( )A. 天人合一的宇宙观念B. 渔猎采集的劳动方式C. 形神兼备的书画艺术D. 原始农耕的生产状况【答案】D【解析】【详解】本题是单类型单项选择题。据本题主题干 的设问词,可知这是本质题。据本题时间信息可知准确时空是:从虞夏时代起,经商、西周迄春秋止(中国)。据本题材料“在树木众多的地方以蜃(蚌壳)制工具从事劳作。”并结合所学知识可知,在原始的自然条件下,采用简陋的石器、棍棒等生产工具,从事简单农事活动的农业。这一时期木石工具仍在广泛使用,耒耜和锄钁是当时的主要农具,“农”字的创制可反映当时原始农耕的生产状况,D 项正确;材料内容没有涉及天人合一的宇宙观念,排除 A 项;渔猎采集第 2 页 | 共 15 页 的劳动方式最为主要的工具是石头工具和草绳木叉等,群居生活,围捕渔猎,而材料反映的是原始农耕的生产状况,排除 B 项;因“形神兼备的书画艺术”与本题材料主要结论“原始农耕的生产状况”不一致,排除 C 项。故选 D 项。2. 司马迁认为,在推翻秦王朝过程中,项羽是天下诸侯的盟主,“位虽不终,近古以来未尝有也”,故而在《史记》中将项羽列入本纪。唐代史家刘知几则指出:“霸王者,即当时诸侯。诸侯而称本纪,求名责实,再三乖谬。”两者认识不同的根源在于( )A. 史书编纂体例的选择B. 正统观念的左右C. 历史叙述原则的取向D. 情感倾向的影响【答案】C【解析】【详解】本题是单类型单项选择题。据本题主题干的设问词,可知这是原因题。据本题时间信息可知准确时空是:汉代、唐代(中国)。据本题材料司马迁“在《史记》中将项羽列入本纪”,刘知幾指出“霸王者,即当时诸侯。诸侯而称本纪,求名责实,再三乖谬。”并结合所学知识可知,刘知幾是太过拘泥于名号、等级,刻板地要求必须身为天子才能立为本纪,如果身为诸侯,就绝无设为本纪之理。关键在于,他未能理解,司马迁设置本纪的主要着眼点不在身份名号,而在于以之作为一个历史时期史事之总纲领,看其是否起到支配历史大局的作用,所以两者认识不同的根源在于历史叙述原则的取向,C 项正确;材料中没有涉及刘知幾对史书编纂体例的选择,排除 A 项;正统观念主要是指能够一脉相承,并且能够统一全国的某个政权的合法性,与材料内容不符,排除 B 项;情感因素不是导致两者不同认识的根源,排除 D 项。故选 C 项。3. 唐代初期,太宗称:“我今为天下主,无问中国及四夷,皆养活之。不安者,我必令安;不乐者,我必令乐。”由于边远诸族聚居地生产相对落后,无法执行内地赋役标准,朝廷依据实情实施轻税政策,如建中元年(780)规定:“诸边远州有夷僚杂类之所,应输课役者,随事斟量,不必同之华夏。”上述材料集中体现了唐朝( )A. 采取灵活政策促进民族交往B. 重视边境民族地区的社会治理C. 调整经济政策推动区域发展D. 坚持推行因俗而治的民族政策【答案】A【解析】【详解】本题是单类型单项选择题。据本题主题干的设问词,可知这是本质题。据本题时间信息可知准确时空是:唐代(中国)。据本题材料“由于边远诸族聚居地生产相对落后,...

1、盘古文库是"C2C"交易模式,即卖家上传的文档直接由买家下载,本站只是中间服务平台,本站所有文档下载的收益归上传人(卖家)所有,作为网络服务商,若您的权利被侵害请及时联系右侧客服。

2、本站默认下载后的格式为 docx,pptx ,xlsx,pdf,zippsd等源文件。office等工具即可编辑!源码类文件除外。

3、如您看到网页展示的内容中含有'"133KU.COM"等水印,是因预览和防盗链技术需要对页面进行转换和压缩成图片所生成,文档下载后不会有该内容标识.

4、本站所有内容均由合作方上传,本站不对文档的完整性、权威性及其观点立场正确性做任何保证或承诺,文档内容仅供研究参考,付费前请自行鉴别。如您付费,意味着您自己接受本站规则且自行承担风险,本站不退款、不进行额外附加服务。

在点击下载本文档时,弹出的对话框中,选择“使用浏览器下载”不支持下载工具多线程下载!

部分浏览图可能存在变形的情况,下载后为高清文件,可直接编辑。

2023年高考历史试卷(湖北)(解析卷)

漫步者+ 关注
机构认证
内容提供者

该用户很懒,什么也没介绍

确认删除?
回到顶部