电脑桌面
添加盘古文库-分享文档发现价值到电脑桌面
安装后可以在桌面快捷访问

2012年高考历史试卷(浙江)(空白卷)

2012年高考历史试卷(浙江)(空白卷)_第1页
1/3
2012年高考历史试卷(浙江)(空白卷)_第2页
2/3
2012年高考历史试卷(浙江)(空白卷)_第3页
3/3
2012 年普通高等学校招生全国统一考试(浙江卷)文科综合历史部分试题12.东西方先哲的思想,有的倾向哲理思辨,有的倾向实际功利。其中贯穿着讲求实际功利精神的是①墨家学派的诉求 ②王阳明心学的主旨③智者学派的主张 ④百科全书派的共同追求A.①③ B.②④ C.①②④ D.①③④13.“”“”中国古代讲究 同姓不婚 。已知春秋时秦晋两国世为婚姻(故称两姓联姻为 喜结秦晋之好 ),而鲁晋两“”国不可通婚。结合所学关于 西周分封制 的知识,能够判断①晋国是姬姓封国 ②晋燕两国可以通婚③晋宋两国可以通婚 ④秦燕两国可以通婚 A.①②③ B.①②④ C.①③④ D.②③④14.“史籍记载,东汉南阳樊氏 能治田,殖至三百顷。广起庐舍,高楼连阁,波陂灌注,竹木成林,六畜放牧,”鱼蠃梨果,檀棘桑麻,闭门成市,兵弩器械,资至百万。 下列关于樊氏庄园的说法,错误的是A.庄园经济力量强大 B.自给自足程度很高C.草市交易十分发达 D.生产经营活动广泛15“”.某外国学者在研究唐代人口时,引李白诗句 邯郸四十万,同日陷长平 ,证唐代邯郸人口殷盛。有学者则指出李白用的是战国时秦赵长平之战,秦人胜,坑杀赵兵四十万的典故。下列说法中最为合理的是A.李白以激情与浪漫著称,其诗不足为信B.李白是唐代著名诗人,意见具有权威性C.外国学者以诗证史,研究方法令人耳目一新D.历史研究可以以诗证史,但必须详加考辨16.康熙南巡时亲赴曲阜,在隆重盛大的祭孔典礼后,听孔子后裔孔尚任讲儒家经典,嗣后又破格授予其国子监博士。这些举动表明康熙 ①崇尚儒家文化 ②着力提升满族文化③延揽汉族文士 ④努力缓和民族矛盾 A.①②③ B. ①③④ C.②③④ D.①②④17.1862 年 6 月 26“”日,《上海新报》一则某商行售卖 外国杂货 的广告云:新到什锦饼干、酸果、洋醋、吕宋烟、白兰地、小面镜仔、东洋竹篮仔等。这反映出A.社会经济结构的变动 B.国人办报事业的发展C.物质生活时尚的变化 D.百姓衣食住行的西化18.右边是抗日战争期间大后方七省(川、滇、黔、陕、甘、湘、桂)开办的工厂数量统计示意图(1937.7~1944)。从中可以得出的结论是A.大后方七省开办工厂的速度逐年递增B.太平洋战争爆发前后,大后方工业发展迅速C.大后方和沿海工业比例发生很大变化 D.大后方工厂开办的主要原因是抵制日本的经济侵略19“.报载,武汉工人提出 车间就是战场,工人就是战斗员,开快机器,多做一件活,就等于于多消灭一个敌”“……人 ;鞍山钢铁厂工人 把行李搬到工厂,昼夜守护在高炉旁在极其艰苦的情况下,先后生产了大批军”锹、军镐、炮弹钢、副油箱等,并不断改进技术,提高质量 。上述场景出现在A.抗日战争时期 B.解放战争时期 C.抗美援朝时期 D.大跃进时期20.在古代,通才式的大师频出,而进入近代后此类大师越来越少。一般认为,达·“芬奇是 最后一个百科全书”式的人物 。其重要原因是A.在人类历史上,杰出人物的出现具有偶然性B.古人的成就达到相当高度后,后人很难超越C.古代学者少,评价目标集中;近代以来学者多,大师难以被公认D.近代以来的科学把研究对象分为不同领域分门别类加以研究第 1 页 | 共 3 页 21“…….《共产党宣言》说: 圣西门、傅立叶、欧文等人的体系看到了阶级的对立,以及占统治地位的社会本身中的瓦解因素的作用。但是,他们看不到无产阶级方面的任何历史主动性,看不到它所特有的任何政治”运动。 这段话反映了 A.社会主义从理论到实践的必要性B.社会主义从空想到科学的必要性C.资本主义从发展到灭亡的必然性D.工人运动从自发到自觉的必然性22.右边漫画提供了丰富的历史信息,其中不能读出的是A“”. 霸王行动 开始,欧洲第二战场开辟B.盟军登陆西西里岛,墨索里尼政府垮台C.被困于突尼斯的德意军队投降,北非战争结束D.斯大林格勒保卫战和库尔斯克战役沉重打击德国23.某同学在学习《历史》必修二后,为巩固所学知识,概括里根政府时期的经济发展状况,作诗一首。后发现其中有一句不妥,它是A.亦滞亦胀凯失灵(凯,指凯恩斯主义)B.紧缩货币出新招C...

1、盘古文库是"C2C"交易模式,即卖家上传的文档直接由买家下载,本站只是中间服务平台,本站所有文档下载的收益归上传人(卖家)所有,作为网络服务商,若您的权利被侵害请及时联系右侧客服。

2、本站默认下载后的格式为 docx,pptx ,xlsx,pdf,zippsd等源文件。office等工具即可编辑!源码类文件除外。

3、如您看到网页展示的内容中含有'"133KU.COM"等水印,是因预览和防盗链技术需要对页面进行转换和压缩成图片所生成,文档下载后不会有该内容标识.

4、本站所有内容均由合作方上传,本站不对文档的完整性、权威性及其观点立场正确性做任何保证或承诺,文档内容仅供研究参考,付费前请自行鉴别。如您付费,意味着您自己接受本站规则且自行承担风险,本站不退款、不进行额外附加服务。

在点击下载本文档时,弹出的对话框中,选择“使用浏览器下载”不支持下载工具多线程下载!

部分浏览图可能存在变形的情况,下载后为高清文件,可直接编辑。

2012年高考历史试卷(浙江)(空白卷)

漫步者+ 关注
机构认证
内容提供者

该用户很懒,什么也没介绍

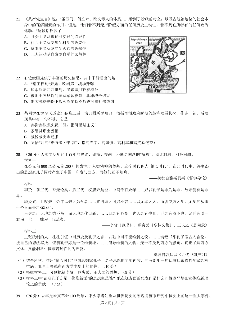
确认删除?
回到顶部