电脑桌面
添加盘古文库-分享文档发现价值到电脑桌面
安装后可以在桌面快捷访问

2024年高考政治试卷(海南)(空白卷)

2024年高考政治试卷(海南)(空白卷)_第1页
1/8
2024年高考政治试卷(海南)(空白卷)_第2页
2/8
2024年高考政治试卷(海南)(空白卷)_第3页
3/8
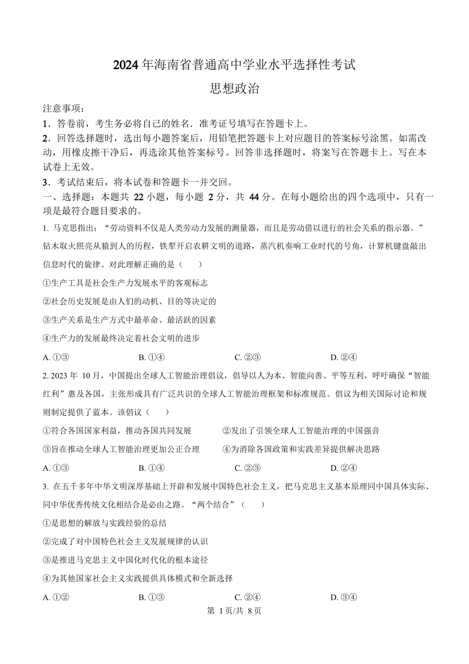
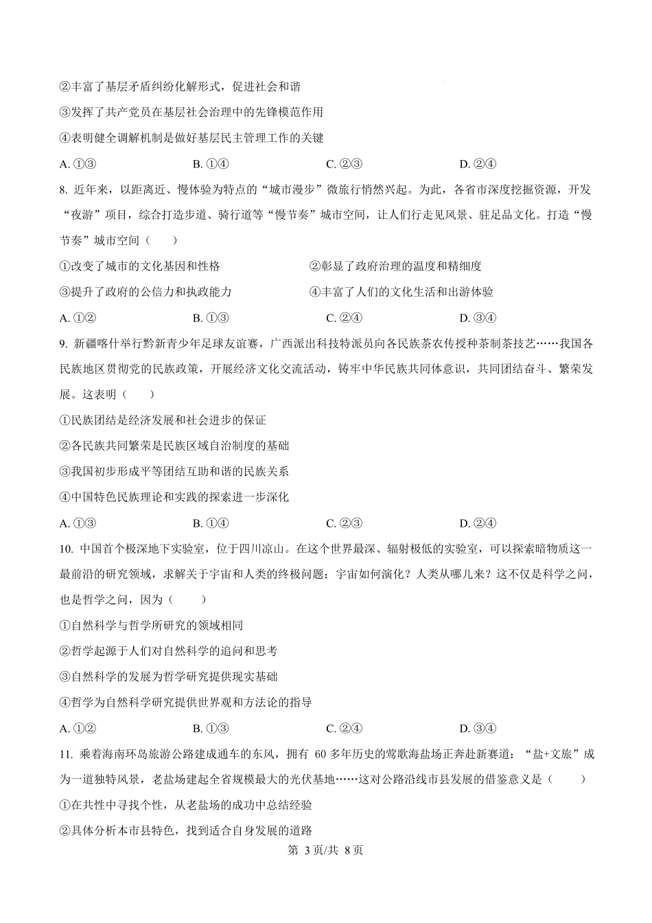
2024 年海南省普通高中学业水平选择性考试思想政治注意事项:1.答卷前,考生务必将自己的姓名.准考证号填写在答题卡上。2.回答选择题时,选出每小题答案后,用铅笔把答题卡上对应题目的答案标号涂黑。如需改动,用橡皮擦干净后,再选涂其他答案标号。回答非选择题时,将案写在答题卡上。写在本试卷上无效。3.考试结束后,将本试卷和答题卡一并交回。一、选择题:本题共 22 小题,每小题 2 分,共 44 分。在每小题给出的四个选项中,只有一项是最符合题目要求的。1. 马克思指出:“劳动资料不仅是人类劳动力发展的测量器,而且是劳动借以进行的社会关系的指示器。”钻木取火照亮从猿到人的历程,铁犁开启农耕文明的道路,蒸汽机奏响工业时代的号角,计算机键盘敲出信息时代的旋律。对此理解正确的是( )①生产工具是社会生产力发展水平的客观标志②社会历史发展是由人们的动机、目的等决定的③生产关系是生产方式中最革命、最活跃的因素④生产力的发展最终决定着社会文明的进步A. ①③ B. ①④ C. ②③ D. ②④2. 2023 年 10 月,中国提出全球人工智能治理倡议,倡导以人为本、智能向善、平等互利,呼吁确保“智能红利”惠及各国,主张形成具有广泛共识的全球人工智能治理框架和标准规范。倡议为相关国际讨论和规则制定提供了蓝本。该倡议( )①符合各国国家利益,推动各国共同发展 ②发出了引领全球人工智能治理的中国强音③旨在推动全球人工智能治理更加公正合理 ④为消除各国政策和实践差异提供解决思路A. ①③ B. ①④ C. ②③ D. ②④3. 在五千多年中华文明深厚基础上开辟和发展中国特色社会主义,把马克思主义基本原理同中国具体实际、同中华优秀传统文化相结合是必由之路。“两个结合”( )①是思想的解放与实践经验的总结②完成了对中国特色社会主义发展规律的认识③是推进马克思主义中国化时代化的根本途径④为其他国家社会主义实践提供具体模式和全新选择A. ①② B. ①③ C. ②④ D. ③④第 1 页/共 8 页4. 2023 年,贵州榕江“村超”吸引游客 733 万人次,实现旅游收入 81.13 亿元;2023 年夏季,海南文昌“村VA”观赛群众超过 48 万人次,收入 2.8 亿元。国家体育总局等十二部委联合发布的《关于推进体育助力乡村振兴工作的指导意见》提出,到 2035 年在全国培育 100 项以上“最美乡村体育赛事”。开展乡村体育赛事( )①丰富乡村文化,引领乡风文明 ②实现乡村治理模式现代化③有利于拓宽农民增收致富渠道 ④带动了竞技体育强国建设A. ①③ B. ①④ C. ②③ D. ②④5. 下表为 2023 年全国规模以上工业的相关统计数据: 股份 外商及港澳 太阳 新能 服务经济类 国有控 私营 产品类 制企 台商投资企 能电 源汽 机器型 股企业 企业 型业 业 池 车 人增加值 产量比比上年 5.0% 5.3% 1.4% 3.1% 上年增 54.0% 30.3% 23.3%增长 长资料来源:国家统计局对上表信息解读正确的是( )①我国各种所有制经济共同发展 ②我国大力推动先进制造业发展③我国三大产业结构持续优化 ④国有经济主导作用进一步增强A. ①② B. ①③ C. ②④ D. ③④6. 包裹和外卖“从天而降”,遥感无人机喷洒施肥……低空经济将机器人技术、飞行器技术等前沿技术与数字化、智能化相结合,催生物流配送、航空消费等各类应用场景,为中国经济带来新的增长点。由此可见,低空经济( )①成为最主要的数字经济形态 ②成长性好,将逐渐代替传统产业③辐射面广,驱动多领域融合发展 ④以科技创新为经济发展注入新动能A. ①② B. ①③ C. ②④ D. ③④7. 某县打造特色调解品牌,组建共产党员调解队伍,深入基层开展调解工作。他们采取事前做功课、依法做化解、真情暖人心等工作方法,推动矛盾纠纷一站式接待、一揽子调处、全链条解决,绘就基层社会治理新风景。上述做法( )①有利于完善基层群众自治,助力法治社会建设第 2 页/共 8 页②丰富了基层矛盾纠纷化解形式,促进社会和谐③发挥了共产党员在基层社会治理中的先锋模范作用④表明健全调解机制是做好基层民主管...

1、盘古文库是"C2C"交易模式,即卖家上传的文档直接由买家下载,本站只是中间服务平台,本站所有文档下载的收益归上传人(卖家)所有,作为网络服务商,若您的权利被侵害请及时联系右侧客服。

2、本站默认下载后的格式为 docx,pptx ,xlsx,pdf,zippsd等源文件。office等工具即可编辑!源码类文件除外。

3、如您看到网页展示的内容中含有'"133KU.COM"等水印,是因预览和防盗链技术需要对页面进行转换和压缩成图片所生成,文档下载后不会有该内容标识.

4、本站所有内容均由合作方上传,本站不对文档的完整性、权威性及其观点立场正确性做任何保证或承诺,文档内容仅供研究参考,付费前请自行鉴别。如您付费,意味着您自己接受本站规则且自行承担风险,本站不退款、不进行额外附加服务。

在点击下载本文档时,弹出的对话框中,选择“使用浏览器下载”不支持下载工具多线程下载!

部分浏览图可能存在变形的情况,下载后为高清文件,可直接编辑。

2024年高考政治试卷(海南)(空白卷)

漫步者+ 关注
机构认证
内容提供者

该用户很懒,什么也没介绍

确认删除?
回到顶部