电脑桌面
添加盘古文库-分享文档发现价值到电脑桌面
安装后可以在桌面快捷访问

2025年高考生物试卷(广东卷)(解析卷)

2025年高考生物试卷(广东卷)(解析卷)_第1页
1/23
2025年高考生物试卷(广东卷)(解析卷)_第2页
2/23
2025年高考生物试卷(广东卷)(解析卷)_第3页
3/23
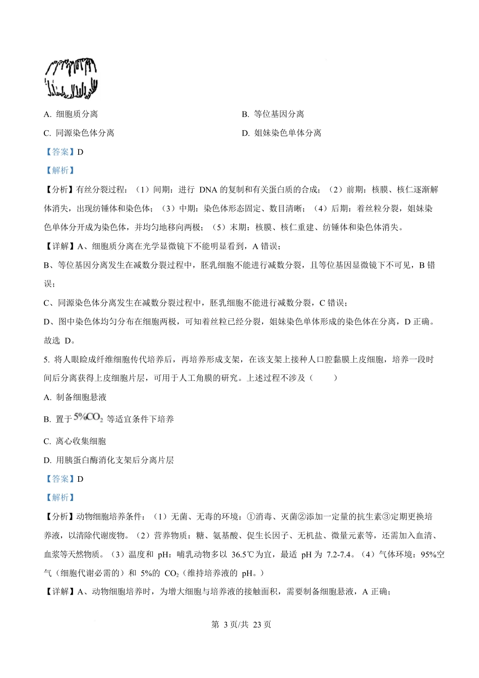
2025 年普通高中学业水平选择性考试(广东卷)生物学本试卷满分 100 分,考试用时 75 分钟。一、选择题:本大题共 16 小题,共 40 分。第 1~12 小题,每小题 2 分;第 13~16 小题,每小题 4 分。在每小题列出的四个选项中,只有一项符合题目要求。1. 山水林田湖草沙冰是生命共同体。这一生态文明理念最能体现生态系统的( )A. 整体性 B. 独立性 C. 稳定性 D. 层次性【答案】A【解析】【分析】生物圈是指地球上全部生物及其无机环境的总和,是一个统一的整体,包括大气圈的底部、水圈大部和岩石圈的上部,是地球上最大的生态系统,是所有生物的家。生物圈中有着多种多样的生态系统,如草原生态系统、湿地生态系统、海洋生态系统、森林生态系统、淡水生态系统、农田生态系统、城市生态系统等等。【详解】生物圈中的山水林田湖草沙是不同的生态系统类型,属于一个生命共同体,生命共同体是一个统一的整体,A 正确,BCD 错误。故选 A。2. 某同学使用双缩脲试剂检测豆浆中的蛋白质。下列做法错误的是( )A. 用蒸馏水稀释豆浆作样液 B. 在常温下检测C. 用未加试剂的样液作对照 D. 剩余豆浆不饮用【答案】C【解析】【分析】生物组织中化合物的鉴定:(1)斐林试剂可用于鉴定还原糖,在水浴加热的条件下,溶液的颜色变化为砖红色(沉淀)。斐林试剂只能检验生物组织中还原糖(如葡萄糖、麦芽糖、果糖)存在与否,而不能鉴定非还原性糖(如淀粉)。(2)蛋白质可与双缩脲试剂产生紫色反应。(3)脂肪可用苏丹Ⅲ染液鉴定,呈橘黄色。(4)淀粉遇碘液变蓝。【详解】A、未经稀释的豆浆样液过于粘稠,易附着试管壁导致反应不均匀或清洗困难,影响显色观察和结果判定,故反应前需用蒸馏水稀释豆浆作样液,A 正确;B、蛋白质可与双缩脲试剂产生紫色反应在常温下进行,B 正确;C、本实验能够前后自身对照,无需用未加试剂的样液作对照,C 错误;第 1 页/共 23 页D、实验所用豆浆一般未经煮沸,故剩余豆浆不建议饮用,D 正确。故选 C。3. 罗伯特森(J.D.Robertson)提出了“蛋白质—脂质—蛋白质”的细胞膜结构模型。下列不属于该模型提出的基础的是( )A. 化学分析表明细胞膜中含有磷脂和胆固醇B. 据表面张力研究推测细胞膜中含有蛋白质C. 电镜下观察到细胞膜暗—亮—暗三层结构D. 细胞融合实验结果表明细胞膜具有流动性【答案】D【解析】【分析】有关生物膜的探索历程:① 19 世纪末,欧文顿发现凡是可以溶于脂质的物质,比不能溶于脂质的物质更容易通过细胞膜进入细胞,于是他提出:膜是由脂质组成的。② 1925 年,两位荷兰科学家通过对脂 质进行提取和测定得出结论:细胞膜中的脂质分子必然排列为连续的两层。③ 1935 年,英国学者丹尼利和戴维森研究了细胞膜的张力。分析细胞膜的表面张力明显低于油-水界面的表面张力,因此丹尼利和戴维森推测细胞膜除含脂质外,可能还附有蛋白质。④ 1959 年,罗伯特森根据电镜下看到的细胞膜清晰的暗—亮—暗三层结构,结合其他科学家的工作提出蛋白质—脂质—蛋白质三层结构模型。流动镶嵌模型指出,蛋白质分子有的镶在磷脂双分子层表面,有的部分或全部嵌入磷脂双分子层中,有的横跨整个磷脂双分子层。⑤1970 年,科学家通过荧光标记的小鼠细胞和人细胞的融合实验,证明细胞膜具有流动性。⑥ 1972 年,桑格和尼克森提出的流动镶嵌模型为大多数人所接受。【详解】A、化学分析表明细胞膜中含有磷脂和胆固醇,该结论在罗伯特森用电镜观察之前,属于该模型提出的基础,A 不符合题意;B、1935 年,英国学者丹尼利和戴维森研究了细胞膜的张力,据表面张力研究推测细胞膜中含有蛋白质,该结论在罗伯特森用电镜观察之前,属于该模型提出的基础,B 不符合题意;C、1959 年,罗伯特森根据电镜下看到的细胞膜清晰的暗—亮—暗三层结构,结合其他科学家的工作提出蛋白质—脂质—蛋白质三层结构模型,C 不符合题意;D、1970 年,科学家通过荧光标记的小鼠细胞和人细胞的融合实验,证明细胞膜具有流动性,该结论在罗伯特森用电镜观察之后,不属于该模型提出的基础,D 符合题意。故选 D。4....

1、盘古文库是"C2C"交易模式,即卖家上传的文档直接由买家下载,本站只是中间服务平台,本站所有文档下载的收益归上传人(卖家)所有,作为网络服务商,若您的权利被侵害请及时联系右侧客服。

2、本站默认下载后的格式为 docx,pptx ,xlsx,pdf,zippsd等源文件。office等工具即可编辑!源码类文件除外。

3、如您看到网页展示的内容中含有'"133KU.COM"等水印,是因预览和防盗链技术需要对页面进行转换和压缩成图片所生成,文档下载后不会有该内容标识.

4、本站所有内容均由合作方上传,本站不对文档的完整性、权威性及其观点立场正确性做任何保证或承诺,文档内容仅供研究参考,付费前请自行鉴别。如您付费,意味着您自己接受本站规则且自行承担风险,本站不退款、不进行额外附加服务。

在点击下载本文档时,弹出的对话框中,选择“使用浏览器下载”不支持下载工具多线程下载!

部分浏览图可能存在变形的情况,下载后为高清文件,可直接编辑。

2025年高考生物试卷(广东卷)(解析卷)

漫步者+ 关注
机构认证
内容提供者

该用户很懒,什么也没介绍

确认删除?
回到顶部