电脑桌面
添加盘古文库-分享文档发现价值到电脑桌面
安装后可以在桌面快捷访问

2025年高考生物试卷(安徽卷)(空白卷)

2025年高考生物试卷(安徽卷)(空白卷)_第1页
1/10
2025年高考生物试卷(安徽卷)(空白卷)_第2页
2/10
2025年高考生物试卷(安徽卷)(空白卷)_第3页
3/10
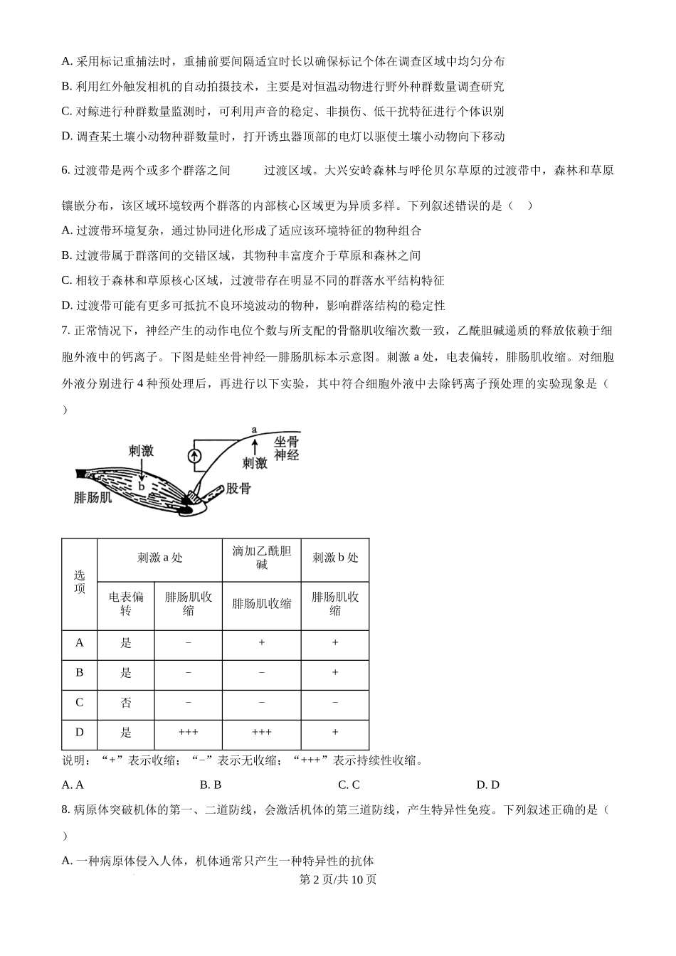
第 1 页/共 10 页学科网(北京)股份有限公司2025 年安徽省普通高中学业水平选择性考试生物学注意事项:1.答题前,考生务必将自己的姓名和座位号填写在答题卡和试卷上。2.作答选择题时,选出每小题答案后,用铅笔将答题卡上对应题目的答案选项涂黑。如需改动,用橡皮擦干净后,再选涂其它答案选项。作答非选择题时,将答案写在答题卡上对应区域。写在本试卷上无效。3.考试结束后,将本试卷和答题卡一并交回。一、选择题:本题共 15 小题,每小题 3 分,共 45 分。在每小题给出的四个选项中,只有一项是符合题目要求的。1. 下列关于真核细胞内细胞器中的酶和化学反应的叙述,正确的是( )A. 高尔基体膜上分布有相应的酶,可对分泌蛋白进行修饰加工B. 核糖体中有相应的酶,可将氨基酸结合到特定 tRNA 的 3'端C. 溶酶体内含有多种水解酶,仅能消化衰老、损伤 的细胞组分D. 叶绿体中的 ATP 合成酶,可将光能直接转化为 ATP 中的化学能2. 关于“探究光照强度对光合作用强度的影响”实验,下列叙述错误的是( )A. 用打孔器打出叶圆片时,为保证叶圆片相对一致应避开大的叶脉B. 调节 LED 灯光源与盛有叶圆片烧杯之间的距离,以进行对比实验C. 用化学传感器监测光照时 O2浓度变化,可计算出实际光合作用强度D. 同一烧杯中叶圆片浮起的快慢不同,可能与其接受的光照强度不同有关3. 胰岛类器官是由干细胞在体外诱导分化形成的具有器官特性的细胞集合体,可模拟胰岛的结构和功能,具有广泛的应用价值。下列叙述错误的是( )A. 胰岛类器官中不同细胞在结构和功能上存在差异,这是基因选择性表达的结果B. 胰岛类器官中胰岛 A 细胞是由干细胞诱导分化而来的,其细胞核不具有全能性C. 对胰岛类器官中细胞的 mRNA 序列进行分析,可判断其细胞类型D. 胰岛类器官模型可应用于胰岛发育和糖尿病发病机制等研究4. 运用某些化学试剂可以检测生物组织中的物质或相关代谢物。下列叙述正确的是( )A. 蔗糖溶液与淀粉酶混合后温水浴,加入斐林试剂可反应生成砖红色沉淀B. 淡蓝色的双缩脲试剂可与豆浆中的蛋白质结合,通过吸附作用显示紫色C. 苏丹Ⅲ染液可与花生子叶中的脂肪结合,通过化学反应形成橘黄色D. 橙色的酸性重铬酸钾溶液可与酒精或葡萄糖发生反应,变成灰绿色5. 种群数量调查的具体方法因生物种类而异。下列叙述错误的是( )第 2 页/共 10 页学科网(北京)股份有限公司A. 采用标记重捕法时,重捕前要间隔适宜时长以确保标记个体在调查区域中均匀分布B. 利用红外触发相机的自动拍摄技术,主要是对恒温动物进行野外种群数量调查研究C. 对鲸进行种群数量监测时,可利用声音的稳定、非损伤、低干扰特征进行个体识别D. 调查某土壤小动物种群数量时,打开诱虫器顶部的电灯以驱使土壤小动物向下移动6. 过渡带是两个或多个群落之间 的过渡区域。大兴安岭森林与呼伦贝尔草原的过渡带中,森林和草原镶嵌分布,该区域环境较两个群落的内部核心区域更为异质多样。下列叙述错误的是( )A. 过渡带环境复杂,通过协同进化形成了适应该环境特征的物种组合B. 过渡带属于群落间的交错区域,其物种丰富度介于草原和森林之间C. 相较于森林和草原核心区域,过渡带存在明显不同的群落水平结构特征D. 过渡带可能有更多可抵抗不良环境波动的物种,影响群落结构的稳定性7. 正常情况下,神经产生的动作电位个数与所支配的骨骼肌收缩次数一致,乙酰胆碱递质的释放依赖于细胞外液中的钙离子。下图是蛙坐骨神经—腓肠肌标本示意图。刺激 a 处,电表偏转,腓肠肌收缩。对细胞外液分别进行 4 种预处理后,再进行以下实验,其中符合细胞外液中去除钙离子预处理的实验现象是( ) 选项刺激 a 处滴加乙酰胆碱刺激 b 处电表偏转腓肠肌收缩腓肠肌收缩腓肠肌收缩A是-++B是--+C否---D是+++++++说明:“+”表示收缩;“-”表示无收缩;“+++”表示持续性收缩。A. AB. BC. CD. D8. 病原体突破机体的第一、二道防线,会激活机体的第三道防线,产生特异性免疫。下列叙述正确的是( )A. 一种病原体侵入人体,机体通常只产生一种特异性的抗体...

1、盘古文库是"C2C"交易模式,即卖家上传的文档直接由买家下载,本站只是中间服务平台,本站所有文档下载的收益归上传人(卖家)所有,作为网络服务商,若您的权利被侵害请及时联系右侧客服。

2、本站默认下载后的格式为 docx,pptx ,xlsx,pdf,zippsd等源文件。office等工具即可编辑!源码类文件除外。

3、如您看到网页展示的内容中含有'"133KU.COM"等水印,是因预览和防盗链技术需要对页面进行转换和压缩成图片所生成,文档下载后不会有该内容标识.

4、本站所有内容均由合作方上传,本站不对文档的完整性、权威性及其观点立场正确性做任何保证或承诺,文档内容仅供研究参考,付费前请自行鉴别。如您付费,意味着您自己接受本站规则且自行承担风险,本站不退款、不进行额外附加服务。

在点击下载本文档时,弹出的对话框中,选择“使用浏览器下载”不支持下载工具多线程下载!

部分浏览图可能存在变形的情况,下载后为高清文件,可直接编辑。

2025年高考生物试卷(安徽卷)(空白卷)

漫步者+ 关注
机构认证
内容提供者

该用户很懒,什么也没介绍

确认删除?
回到顶部