电脑桌面
添加盘古文库-分享文档发现价值到电脑桌面
安装后可以在桌面快捷访问

2019年高考生物试卷(新课标Ⅲ)(空白卷)

2019年高考生物试卷(新课标Ⅲ)(空白卷)_第1页
1/4
2019年高考生物试卷(新课标Ⅲ)(空白卷)_第2页
2/4
2019年高考生物试卷(新课标Ⅲ)(空白卷)_第3页
3/4
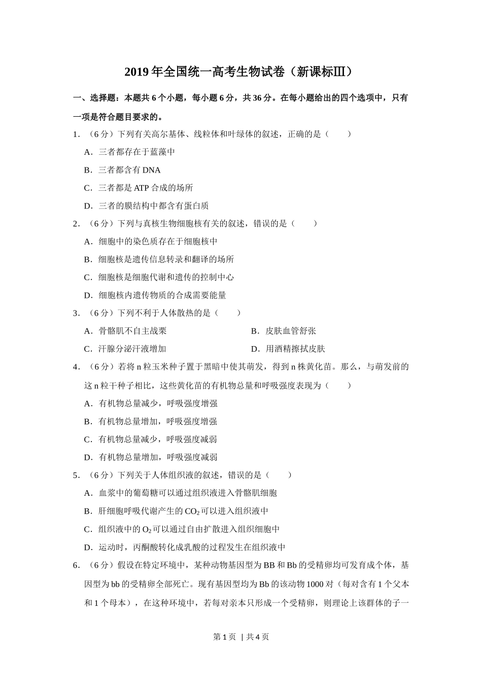
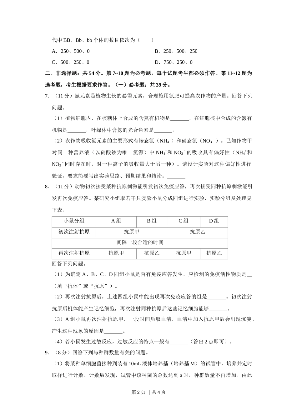
第 1 页 | 共 4 页 2019 年全国统一高考生物试卷(新课标Ⅲ)一、选择题:本题共 6 个小题,每小题 6 分,共 36 分。在每小题给出的四个选项中,只有一项是符合题目要求的。1.(6 分)下列有关高尔基体、线粒体和叶绿体的叙述,正确的是( )A.三者都存在于蓝藻中B.三者都含有 DNAC.三者都是 ATP 合成的场所D.三者的膜结构中都含有蛋白质2.(6 分)下列与真核生物细胞核有关的叙述,错误的是( )A.细胞中的染色质存在于细胞核中B.细胞核是遗传信息转录和翻译的场所C.细胞核是细胞代谢和遗传的控制中心D.细胞核内遗传物质的合成需要能量3.(6 分)下列不利于人体散热的是( )A.骨骼肌不自主战栗B.皮肤血管舒张C.汗腺分泌汗液增加D.用酒精擦拭皮肤4.(6 分)若将 n 粒玉米种子置于黑暗中使其萌发,得到 n 株黄化苗。那么,与萌发前的这 n 粒干种子相比,这些黄化苗的有机物总量和呼吸强度表现为( )A.有机物总量减少,呼吸强度增强B.有机物总量增加,呼吸强度增强C.有机物总量减少,呼吸强度减弱D.有机物总量增加,呼吸强度减弱5.(6 分)下列关于人体组织液的叙述,错误的是( )A.血浆中的葡萄糖可以通过组织液进入骨骼肌细胞B.肝细胞呼吸代谢产生的 CO2可以进入组织液中C.组织液中的 O2可以通过自由扩散进入组织细胞中D.运动时,丙酮酸转化成乳酸的过程发生在组织液中6.(6 分)假设在特定环境中,某种动物基因型为 BB 和 Bb 的受精卵均可发育成个体,基因型为 bb 的受精卵全部死亡。现有基因型均为 Bb 的该动物 1000 对(每对含有 1 个父本和 1 个母本),在这种环境中,若每对亲本只形成一个受精卵,则理论上该群体的子一第 2 页 | 共 4 页 代中 BB、Bb、bb 个体的数目依次为( )A.250、500、0B.250、500、250C.500、250、0D.750、250、0二、非选择题:共 54 分。第 7~10 题为必考题,每个试题考生都必须作答。第 11~12 题为选考题,考生根据要求作答。(一)必考题:共 39 分。7.(11 分)氮元素是植物生长的必需元素,合理施用氮肥可提高农作物的产量。回答下列问题。(1)植物细胞内,在核糖体上合成的含氮有机物是 ,在细胞核中合成的含氮有机物是 ,叶绿体中含氮的光合色素是 。(2)农作物吸收氮元素的主要形式有铵态氮(NH4+)和硝态氮(NO3﹣)。已知作物甲对同一种营养液(以硝酸铵为唯一氮源)中 NH4+和 NO3﹣的吸收具有偏好性(NH4+和NO3﹣同时存在时,对一种离子的吸收量大于另一种)。请设计实验对这种偏好性进行验证,要求简要写出实验思路、预期结果和结论。 8.(11 分)动物初次接受某种抗原刺激能引发初次免疫应答,再次接受同种抗原刺激能引发再次免疫应答。某研究小组取若干只实验小鼠分成四组进行实验,实验分组及处理见下表。小鼠分组A 组B 组C 组D 组初次注射抗原抗原甲抗原乙间隔一段合适的时间再次注射抗原抗原甲抗原乙抗原甲抗原乙回答下列问题。(1)为确定 A、B、C、D 四组小鼠是否有免疫应答发生,应检测的免疫活性物质是 (填“抗体”或“抗原”)。(2)再次注射抗原后,上述四组小鼠中能出现再次免疫应答的组是 。初次注射抗原后机体能产生记忆细胞,再次注射同种抗原后这些记忆细胞能够 。(3)A 组小鼠再次注射抗原甲,一段时间后取血清,血清中加入抗原甲后会出现沉淀,产生这种现象的原因是 。(4)若小鼠发生过敏反应,过敏反应的特点一般有 (答出 2 点即可)。9.(8 分)回答下列与种群数量有关的问题。(1)将某种单细胞菌接种到装有 10mL 液体培养基(培养基 M)的试管中,培养并定时取样进行计数。计数后发现,试管中该种菌的总数达到 a 时,种群数量不再增加。由此第 3 页 | 共 4 页 可知,该种群增长曲线为 型,且种群数量为 时,种群增长最快。(2)若将该种菌接种在 5mL 培养基 M 中,培养条件同上,则与上述实验结果相比,该种菌的环境容纳量(K 值) (填“增大”“不变”或“减小”)。若在 5mL 培养基 M 中接种该菌的量增加一倍,则与增加前相比, K 值 (填...

1、盘古文库是"C2C"交易模式,即卖家上传的文档直接由买家下载,本站只是中间服务平台,本站所有文档下载的收益归上传人(卖家)所有,作为网络服务商,若您的权利被侵害请及时联系右侧客服。

2、本站默认下载后的格式为 docx,pptx ,xlsx,pdf,zippsd等源文件。office等工具即可编辑!源码类文件除外。

3、如您看到网页展示的内容中含有'"133KU.COM"等水印,是因预览和防盗链技术需要对页面进行转换和压缩成图片所生成,文档下载后不会有该内容标识.

4、本站所有内容均由合作方上传,本站不对文档的完整性、权威性及其观点立场正确性做任何保证或承诺,文档内容仅供研究参考,付费前请自行鉴别。如您付费,意味着您自己接受本站规则且自行承担风险,本站不退款、不进行额外附加服务。

在点击下载本文档时,弹出的对话框中,选择“使用浏览器下载”不支持下载工具多线程下载!

部分浏览图可能存在变形的情况,下载后为高清文件,可直接编辑。

2019年高考生物试卷(新课标Ⅲ)(空白卷)

漫步者+ 关注
机构认证
内容提供者

该用户很懒,什么也没介绍

确认删除?
回到顶部