电脑桌面
添加盘古文库-分享文档发现价值到电脑桌面
安装后可以在桌面快捷访问

2019年高考生物试卷(新课标Ⅱ)(空白卷)

2019年高考生物试卷(新课标Ⅱ)(空白卷)_第1页
1/6
2019年高考生物试卷(新课标Ⅱ)(空白卷)_第2页
2/6
2019年高考生物试卷(新课标Ⅱ)(空白卷)_第3页
3/6
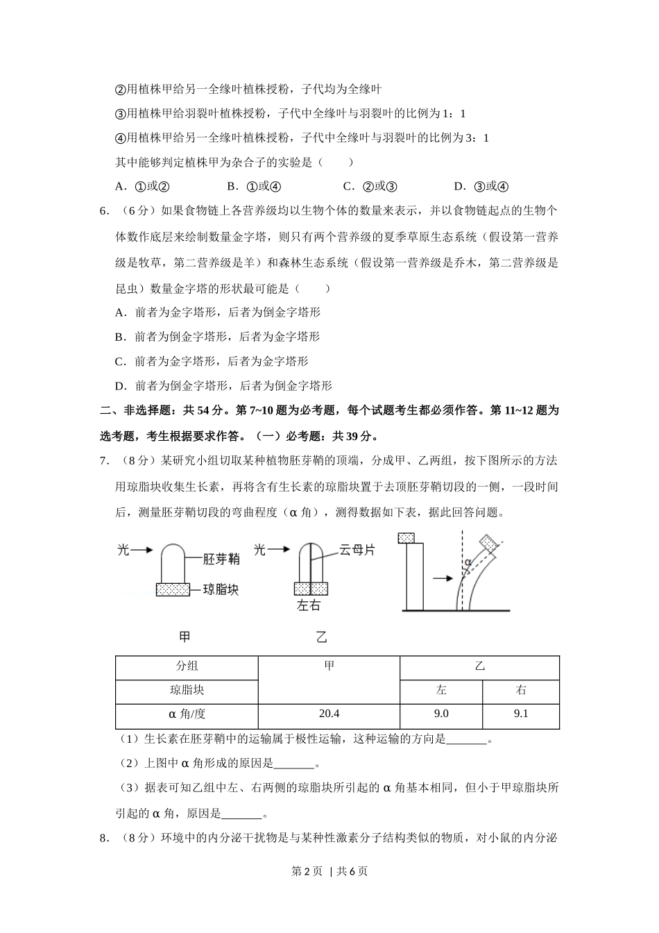
第 1 页 | 共 6 页 2019 年全国统一高考生物试卷(新课标Ⅱ)一、选择题:本题共 6 小题,每小题 6 分,共 36 分。在每小题给出的四个选项中,只有一项是符合题目要求的。1.(6 分)在真核细胞的内质网和细胞核中能够合成的物质分别是( )A.脂质、RNAB.氨基酸、蛋白质C.RNA、DNAD.DNA、蛋白质2.(6 分)马铃薯块茎储藏不当会出现酸味,这种现象与马铃薯块茎细胞的无氧呼吸有关 。下列叙述正确的是( )A.马铃薯块茎细胞无氧呼吸的产物是乳酸和葡萄糖B.马铃薯块茎细胞无氧呼吸产生的乳酸是由丙酮酸转化而来C.马铃薯块茎细胞无氧呼吸产生丙酮酸的过程不能生成 ATPD.马铃薯块茎储藏库中氧气浓度的升高会增加酸味的产生3.(6 分)某种 H+ATPase﹣是一种位于膜上的载体蛋白,具有 ATP 水解酶活性,能够利用水解 ATP 释放的能量逆浓度梯度跨膜转运 H+.①将某植物气孔的保卫细胞悬浮在一定 pH 的溶液中(假设细胞内的 pH 高于细胞外),置于暗中一段时间后,溶液的 pH 不变。②再将含有保卫细胞的该溶液分成两组,一组照射蓝光后溶液的 pH 明显降低;另一组先在溶液中加入 H+ATPase﹣的抑制剂(抑制 ATP 水解),再用蓝光照射,溶液的pH 不变。根据上述实验结果,下列推测不合理的是( )A.H+ATPase﹣位于保卫细胞质膜上,蓝光能够引起细胞内的 H+转运到细胞外B.蓝光通过保卫细胞质膜上的 H+ATPase﹣发挥作用导致 H+逆浓度梯度跨膜运输C.H+ATPase﹣逆浓度梯度跨膜转运 H+所需的能量可由蓝光直接提供D.溶液中的 H+不能通过自由扩散的方式透过细胞质膜进入保卫细胞4.(6 分)当人体失水过多时,不会发生的生理变化是( )A.血浆渗透压升高B.产生渴感C.血液中的抗利尿激素含量升高D.肾小管对水的重吸收降低5.(6 分)某种植物的羽裂叶和全缘叶是一对相对性状。某同学用全缘叶植株(植株甲)进行了下列四个实验。①让植株甲进行自花传粉,子代出现性状分离第 2 页 | 共 6 页 ②用植株甲给另一全缘叶植株授粉,子代均为全缘叶③用植株甲给羽裂叶植株授粉,子代中全缘叶与羽裂叶的比例为 1:1④用植株甲给另一全缘叶植株授粉,子代中全缘叶与羽裂叶的比例为 3:1其中能够判定植株甲为杂合子的实验是( )A.①或②B.①或④C.②或③D.③或④6.(6 分)如果食物链上各营养级均以生物个体的数量来表示,并以食物链起点的生物个体数作底层来绘制数量金字塔,则只有两个营养级的夏季草原生态系统(假设第一营养级是牧草,第二营养级是羊)和森林生态系统(假设第一营养级是乔木,第二营养级是昆虫)数量金字塔的形状最可能是( )A.前者为金字塔形,后者为倒金字塔形B.前者为倒金字塔形,后者为金字塔形C.前者为金字塔形,后者为金字塔形D.前者为倒金字塔形,后者为倒金字塔形二、非选择题:共 54 分。第 7~10 题为必考题,每个试题考生都必须作答。第 11~12 题为选考题,考生根据要求作答。(一)必考题:共 39 分。7.(8 分)某研究小组切取某种植物胚芽鞘的顶端,分成甲、乙两组,按下图所示的方法用琼脂块收集生长素,再将含有生长素的琼脂块置于去顶胚芽鞘切段的一侧,一段时间后,测量胚芽鞘切段的弯曲程度(α 角),测得数据如下表,据此回答问题。分组甲乙琼脂块左右α 角/度20.49.09.1(1)生长素在胚芽鞘中的运输属于极性运输,这种运输的方向是 。(2)上图中 α 角形成的原因是 。(3)据表可知乙组中左、右两侧的琼脂块所引起的 α 角基本相同,但小于甲琼脂块所引起的 α 角,原因是 。8.(8 分)环境中的内分泌干扰物是与某种性激素分子结构类似的物质,对小鼠的内分泌第 3 页 | 共 6 页 功能会产生不良影响。回答下列问题。(1)通常,机体内性激素在血液中的浓度 ,与靶细胞受体结合并起作用后会 。(2)与初级精母细胞相比,精细胞的染色体数目减半,原因是在减数分裂过程中 。(3)小鼠睾丸分泌的激素通过体液发挥调节作用。与神经调节相比,体液调节的特点有 (答出 4 点即可)。9.(11 分)回答下列与生态系统相关的问题。(1)在森林生态...

1、盘古文库是"C2C"交易模式,即卖家上传的文档直接由买家下载,本站只是中间服务平台,本站所有文档下载的收益归上传人(卖家)所有,作为网络服务商,若您的权利被侵害请及时联系右侧客服。

2、本站默认下载后的格式为 docx,pptx ,xlsx,pdf,zippsd等源文件。office等工具即可编辑!源码类文件除外。

3、如您看到网页展示的内容中含有'"133KU.COM"等水印,是因预览和防盗链技术需要对页面进行转换和压缩成图片所生成,文档下载后不会有该内容标识.

4、本站所有内容均由合作方上传,本站不对文档的完整性、权威性及其观点立场正确性做任何保证或承诺,文档内容仅供研究参考,付费前请自行鉴别。如您付费,意味着您自己接受本站规则且自行承担风险,本站不退款、不进行额外附加服务。

在点击下载本文档时,弹出的对话框中,选择“使用浏览器下载”不支持下载工具多线程下载!

部分浏览图可能存在变形的情况,下载后为高清文件,可直接编辑。

2019年高考生物试卷(新课标Ⅱ)(空白卷)

漫步者+ 关注
机构认证
内容提供者

该用户很懒,什么也没介绍

确认删除?
回到顶部