电脑桌面
添加盘古文库-分享文档发现价值到电脑桌面
安装后可以在桌面快捷访问

2009年高考生物试卷(四川)(空白卷)

2009年高考生物试卷(四川)(空白卷)_第1页
1/4
2009年高考生物试卷(四川)(空白卷)_第2页
2/4
2009年高考生物试卷(四川)(空白卷)_第3页
3/4
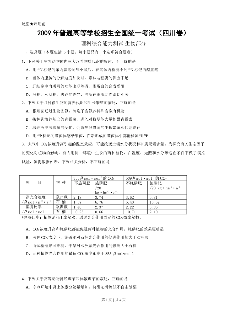
绝密★启用前2009 年普通高等学校招生全国统一考试(四川卷) 理科综合能力测试 生物部分一、选择题(本题包括 5 小题。每小题只有一个选项符合题意) 1.下列关于哺乳动物体内三大营养物质代谢的叙述,不正确的是A.用 15N 标记的苯丙氨酸饲喂小鼠后,在其体内检测不到 15N 标记的酪氨酸B.当体内脂肪的分解速度加快时,意味着糖类的供应不足C.肝细胞中内质网的功能出现障碍,脂蛋白的合成受阻D.肝糖元和肌糖元去路的差异,与所在细胞功能密切相关2.下列关于几种微生物的营养代谢和生长繁殖的描述,正确的是A.根瘤菌通过生物固氮,制造了含氮养料和含碳有机物B.接种到培养基上的青霉菌,进入对数期能大量积累青霉素C.培养液中溶氧量的变化,会影响酵母菌的生长繁殖和代谢途径D.用 32P 标记的噬菌体感染细菌,在新形成的噬菌体中都能检测到 32P3.大气中 CO2浓度升高引起的温室效应,可能改变土壤水分状况和矿质元素含量。为探究有关生态因子的变化对植物的影响,有人用同一环境中生长的两种植物,在温度、光照和水分等适宜条件下做了模拟试验,测得数据如表。下列相关分析,不正确的是项 目物 种355mol·mol-1的 CO2539mol·mol-1的 CO2不施磷肥施磷肥/20 kg·hm-2·a-1不施磷肥施磷肥/20 kg·hm-2·a-1净光合速度/mol·m-2·s-1欧州蕨2.183.743.625.81石 楠1.376.765.4315.62蒸腾比率/mol·mol-1欧洲蕨1.402.372.223.86石 楠 0.250.66 0.712.10*蒸腾比率:植物消耗 1 摩尔水,通过光合作用固定的 CO2微摩尔数。 A.CO2浓度升高和施磷肥都能促进两种植物的光合作用,施磷肥的效果更明显B.两种 CO2浓度下,施磷肥对石楠光合作用的促进作用都大于欧洲蕨C.由试验结果可推测,干旱对欧洲蕨光合作用的影响大于石楠D.两种植物光合作用的最适 CO2浓度都高于 355 mol·mol-14.下列关于高等动物神经调节和体液调节的叙述,正确的是A.寒冷环境中肾上腺素分泌量增加,将引起骨骼肌不自主战粟第 1 页 | 共 4 页 B.刺激大脑皮层中央前回的底部,可以引起上肢的运动C.垂体通过下丘脑分泌的相关激素调控甲状腺、性腺等内分泌腺的活动D.神经元受刺激产生的兴奋,沿轴突传递给下一个细胞只能是单向的5.病原体对不同免疫状态小鼠的感染进程如图所示。下列相关叙述,正确的是A.吞噬细胞缺陷小鼠的非特异性免疫受损,特异性免疫也无法产生B.B 细胞缺陷小鼠虽无法合成抗体,但仍能对胞内寄生病原体产生免疫反应C.T 细胞缺陷小鼠体内的抗原呈递作用不能完成,体液免疫无法产生D.正常小鼠免疫产生的淋巴因子,加强了效应 T 细胞和吞噬细胞对靶细胞的特异性杀伤作用二、非选题30.(22 分)回答下列Ⅰ、Ⅱ两个小题。.Ⅰ 将小鼠胚胎干细胞定向诱导分化成一种特定的细胞(命名为 M 细胞),再将 M 细胞移植到糖尿病模型小鼠(胰岛细胞被特定药物破坏的小鼠)体内,然后测量小鼠的血糖浓度,结果如图所示(虚线表示正常小鼠的血糖浓度值)。请回答相关问题:(1)实验用的胚胎干细胞取自小鼠的早期囊胚,取出胚胎后一般用 酶将其分散成单个细胞。(2)根据实验结果可以判定 M 细胞已具有 细胞的功能。说明判定的理由 。(3)用胰岛素基因片段做探针,对小鼠胚胎干细胞和 M 细胞进行检测。请在下表的空格中填上检测“结果(用 +”“表示能检测到,用 -”表示不能检测到)。用探针检测细胞的 DNA用探针检测细胞的 RNA胚胎干细胞M 细胞胚胎干细胞M 细胞上述实验结果表明,胚胎干细胞通过 定向分化为 M 细胞。(4)若将 M 细胞的细胞核移植到去核的卵细胞中,重组细胞能否分化为其他类型细胞? ,请说明理由 。Ⅱ.夏季晴朗无云的某天,某种 C3植物光合作用强度变化曲线如图所示。请回答下列问题:第 2 页 | 共 4 页 (1)该植物一天中有机物积累最多的时刻是 。(2)在 12:00“”左右出现光合作用强度 低谷 ,此时叶片气孔处于关闭状态的数量增多。请比较图中B、C 两个点对应的时刻, 时刻叶肉细胞之间的 CO2浓度相对较高, 时刻叶肉细胞叶绿体中 C5化合物的含量相对较大。(3)研究发现,在其他环...

1、盘古文库是"C2C"交易模式,即卖家上传的文档直接由买家下载,本站只是中间服务平台,本站所有文档下载的收益归上传人(卖家)所有,作为网络服务商,若您的权利被侵害请及时联系右侧客服。

2、本站默认下载后的格式为 docx,pptx ,xlsx,pdf,zippsd等源文件。office等工具即可编辑!源码类文件除外。

3、如您看到网页展示的内容中含有'"133KU.COM"等水印,是因预览和防盗链技术需要对页面进行转换和压缩成图片所生成,文档下载后不会有该内容标识.

4、本站所有内容均由合作方上传,本站不对文档的完整性、权威性及其观点立场正确性做任何保证或承诺,文档内容仅供研究参考,付费前请自行鉴别。如您付费,意味着您自己接受本站规则且自行承担风险,本站不退款、不进行额外附加服务。

在点击下载本文档时,弹出的对话框中,选择“使用浏览器下载”不支持下载工具多线程下载!

部分浏览图可能存在变形的情况,下载后为高清文件,可直接编辑。

2009年高考生物试卷(四川)(空白卷)

漫步者+ 关注
机构认证
内容提供者

该用户很懒,什么也没介绍

确认删除?
回到顶部