电脑桌面
添加盘古文库-分享文档发现价值到电脑桌面
安装后可以在桌面快捷访问

2025年高考历史试卷(甘肃卷)(空白卷)

2025年高考历史试卷(甘肃卷)(空白卷)_第1页
1/5
2025年高考历史试卷(甘肃卷)(空白卷)_第2页
2/5
2025年高考历史试卷(甘肃卷)(空白卷)_第3页
3/5
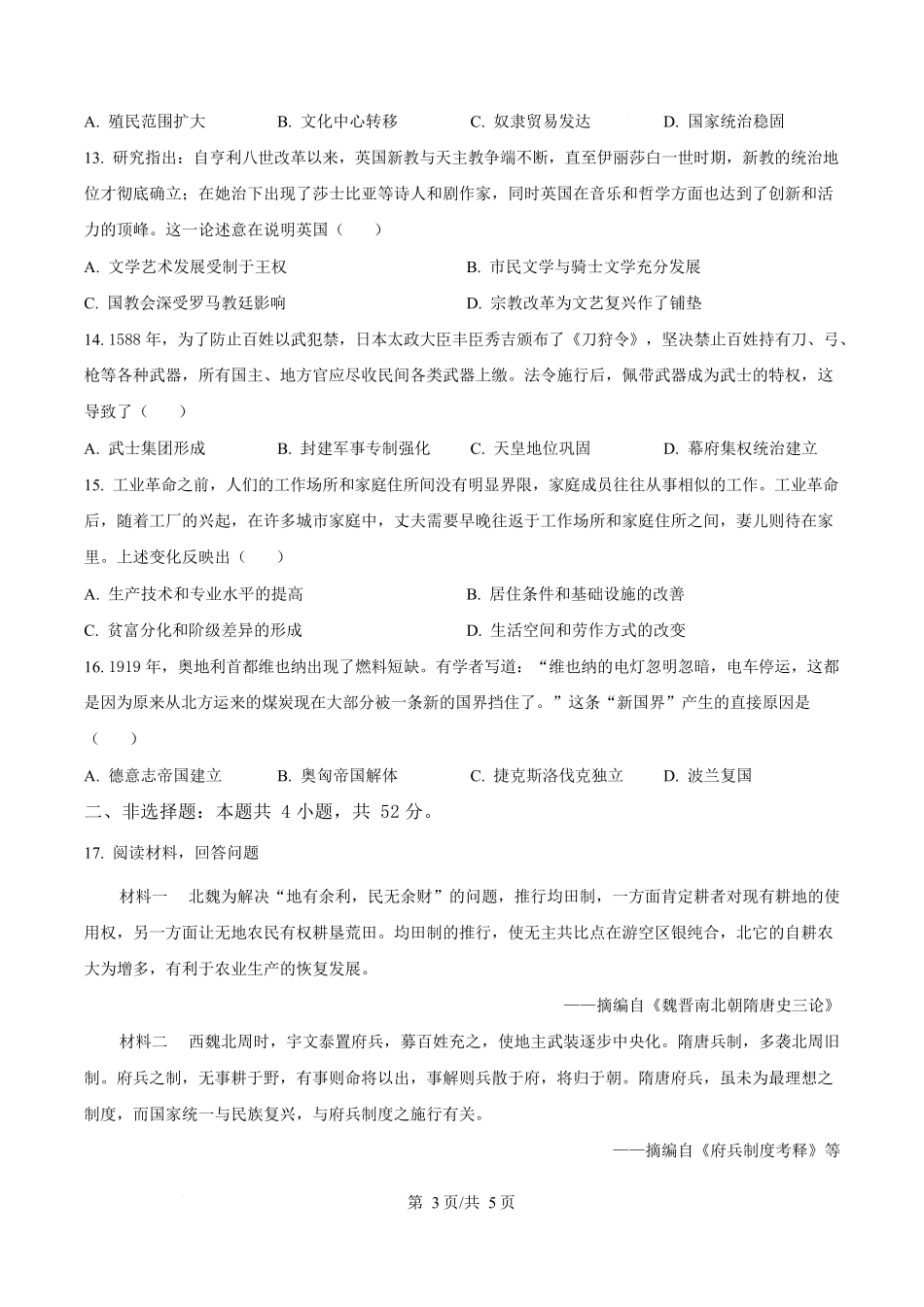
2025 年普通高中学业水平选择性考试(甘肃卷)历史试题本试卷满分 100 分,考试时间 75 分钟。一、选择题:本题共 16 小题,每小题 3 分,共 48 分。在每小题给出的四个选项中,只有一项是符合题目要求的。1. 晋南陶寺与陕北石峁是两个并存的区域性文明。据研究,陶寺中期的陶器类型与纹饰较其早期发生了显著变化,反而与同时期石峁陶器特征更为接近。陶寺与石峁陶器的趋同表明( )A. 石峁制陶技术取得突破 B. 陶寺文明陷入衰落阶段C. 区域之间文明交流加强 D. 权贵阶层垄断陶器生产2. 张骞凿空西域,更多的西方物产传入中原。东汉灵帝颇爱胡食,令宫女在皇家苑囿西园开设饮食店,灵帝扮作客商光顾,以为戏乐。可能出现在西园饮食店的是( )A. 南瓜酥 B. 玉米羹 C. 芝麻饼 D. 烤红薯3. 顾恺之《洛神赋图》的人物造型以“秀骨清像”为特色,通过衣带飘举、动态舒展来展现“翩若惊鸿,婉若游龙”的神韵。这一绘画风格主要反映了魏晋时期( )A. 绘画创作转向山水题材 B. 士人审美追求神韵风骨C. 佛教艺术风格占据主导 D. 社会风气崇尚人物品评4. 从下表所载金世宗时交聘史事可知( )时间 金 南宋 西夏遣使贺金正旦 遣使贺金正旦 大定二十年 遣贺宋生日使遣使贺金万春节 遣使贺金万春 (1180) 遣贺夏生日使(金世宗生辰) 节大定二十九 遣使至宋报哀 遣使至金入奠遣使至金吊祭年 遣使至宋贺即 遣使至金贺登 遣使至金贺登位(1189) 位 位A. 金夏两国全面接受中原礼仪 B. 三国之间经济文化交流频繁C. 多民族政权并立呈交融趋势 D. 南北对峙局面已经得到缓和5. 明朝一度厉行海禁,按照旧例,撒马尔罕入贡由甘肃验送。弘治二年(1489),撒马尔罕派遣使者从海道至广东,人贡狮子、鹦鹉等物,朝廷以其贡道不正,遣官阻回。明朝拒贡之举旨在( )第 1 页/共 5 页A. 强化边疆管理 B. 减少朝贡频次 C. 复兴丝路贸易 D. 调整海禁政策6. 康乾时期,浙江嘉兴府濮院镇“万家烟火,民多织作绸绢为生,为都省商贾往来之会”。镇中有桑叶市场供桑农交易,有丝行专事收购四乡蚕农生丝,有绸行向当地机户收购绸绢。由此可知当时清朝( )A. 加强了对江南工商业的管理 B. 外地商帮控制江南市镇贸易C 传统经济结构发生剧烈变动 D. 市镇繁荣强化城乡经济联系7. 下图为 1907 年的漫画,据图可知作者意在( )A. 支持维新变法 B. 倡导民族团结 C. 警告西方列强 D. 宣传民主革命8. 近代以来,谭嗣同、康有为、孙中山等人积极提倡向西方学习,同时又都阐述过“大同”理想。孙中山指出“真正的民生主义,就是孔子所希望之大同世界”。上述材料体现出( )A. 大同思想是中华优秀文化的内涵 B. 中体西用是近代中华文化的潮流C. 中华文化的重要特征是民本思想 D. 中华文化的特点是连续性包容性9. 民族企业家刘鸿生创办 章华毛绒纺织厂,在 20 世纪 30 年代初连年亏损。后来企业推出品牌名为“九一八”的产品,国人竞相购买,企业立时恢复了生机。这一转变说明( )A. 反帝爱国有助于民族工业发展 B. 产品命名是国货畅销的主因C. 民族经济的发展需要抵制日货 D. 民族企业引入新的经营方式10. 《人民日报》曾刊登《新年唱词》,反映了各阶级的心声。其中,工人说:工业建设顶重要,看谁今年搞得棒;农民讲:反霸减租正推广,有田有地有余粮;百货店里胖掌柜想:人民购买力增强,通货不会太膨胀。上述唱词反映我国正在( )A. 实施“一五”计划 B. 巩固新生人民政权 C. 进行“三大改造” D. 全面建设社会主义11. 1989 年,我国国民生产总值比 1978 年增加了四倍多。1990 年北京亚运会期间,全国各地的名优新特产品来京展销,花色品种逾万,几十个国家和地区的十余万游客云集争购。这些经济现象表明当时我国( )A. 践行了社会主义初级阶段理论 B. 生产的商品极大丰富畅销全球C. 更深层次参与经济全球化进程 D. 建立了社会主义市场经济体制12. 公元前 8 至前 6 世纪,古希腊人的地理认知范围不断拓宽。起初他们将充满风暴和危险的黑海称为“不好客海”,但随着航...

1、盘古文库是"C2C"交易模式,即卖家上传的文档直接由买家下载,本站只是中间服务平台,本站所有文档下载的收益归上传人(卖家)所有,作为网络服务商,若您的权利被侵害请及时联系右侧客服。

2、本站默认下载后的格式为 docx,pptx ,xlsx,pdf,zippsd等源文件。office等工具即可编辑!源码类文件除外。

3、如您看到网页展示的内容中含有'"133KU.COM"等水印,是因预览和防盗链技术需要对页面进行转换和压缩成图片所生成,文档下载后不会有该内容标识.

4、本站所有内容均由合作方上传,本站不对文档的完整性、权威性及其观点立场正确性做任何保证或承诺,文档内容仅供研究参考,付费前请自行鉴别。如您付费,意味着您自己接受本站规则且自行承担风险,本站不退款、不进行额外附加服务。

在点击下载本文档时,弹出的对话框中,选择“使用浏览器下载”不支持下载工具多线程下载!

部分浏览图可能存在变形的情况,下载后为高清文件,可直接编辑。

2025年高考历史试卷(甘肃卷)(空白卷)

漫步者+ 关注
机构认证
内容提供者

该用户很懒,什么也没介绍

确认删除?
回到顶部