电脑桌面
添加盘古文库-分享文档发现价值到电脑桌面
安装后可以在桌面快捷访问

2020年高考历史试卷(海南)(空白卷)

2020年高考历史试卷(海南)(空白卷)_第1页
1/6
2020年高考历史试卷(海南)(空白卷)_第2页
2/6
2020年高考历史试卷(海南)(空白卷)_第3页
3/6
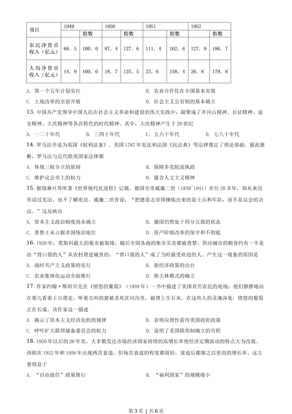
海南省 2020 年普通高中学业水平选择性考试历史试题一、选择题1. 西周初,为了在各地部署监察力量,由王族带领归顺的外族进驻各地,与土著长期混居。此举A. 加强了对新拓版图的控制B. 改变了早期宗法制的核心C. 实现了从诸侯争霸到皇权的统一D. 延续了选举部落贤人为王的传统2. 如图是从汉至明的服饰示意图,所体现的阶层特征表明了A. 统一多民族国家的发展历程B. 礼制对中国服饰的深远影响C. 男耕女织小农经济的历史变迁D. 中国传统文化主流思想的演变3. 如表唐诗(摘录),可见A. 民族交融促进了文化的发展B. 宫廷文化已经普及到民间C. 文学创作推动社会阶层流动D. 劳动生活是诗歌创作来源4. 《东京梦华录》记载了北宋都城汴京的一景:“亦间或有卖洗面水、煎点汤茶药者,直至天明。其杀猪羊作坊,每人担猪羊及车子上市,动即百数。”此景的出现,表明A. 经济重心开始南移B. 宽松环境利于商业繁荣C. 官营手工业的发展D. 重农抑商政策已经改变5. 《明夷待访录》载:“古者不传子而传贤,其视天子之位去留犹夫宰相也。其后天子传子,宰相不传子。天子之子不皆贤,尚赖宰相传贤,足相补救,则天子亦不失传贤之意。”这一论述表明该书作者A. 主张废除宰相制B. 倡导无为而治C. 倾向于限制君权D. 反对王位世袭6. 民俗钱币是古钱币的一种,大多由民间私制而成,是民俗文化的载体。如图寓意第 1 页 | 共 6 页 A. 学以致用的价值取向B. 仁者爱人的思想主张C. 心外无理的哲学思想D. 克己复礼的行为规范7. 有一学者认为,近代中国曾出现过一系列努力,旨在改造政权到某一程度,使之一方面得以顺利参加近代世界的种种活动,另一方面又无须彻底改变中国传统价值观念和体现这些观念的制度。最能佐证该学者观点的是A. 洋务运动B. 辛亥革命C. 新文化运动D. 五四运动8. 1902 年,中国部分地区遭遇了瘟疫,《大公报》给予极大关注,在社会各界人士投递的稿件中出现了“微生物”等词,还有一则来函写道:“凡有害于民者,莫不出示以严禁之,卫生有术,故能疠疫潜销焉。”这表明A. 大众传媒从根本上改变了人们日常生活方式B. 近代科学的卫生观念在防治疫病中得到传播C. 细胞学说开始成为探究生命科学的理论基础D. 瘟疫彻底改变了人们观察世界的角度和方法9. 1927 年 8 月~1937 年 6 月,一大批共产党人和受共产党影响 的知识分子不惧“白色恐怖”的威胁,仍翻译出版大量的马克思、恩格斯著作。时人评论道:“在这时,一个教员或一个学生,书架上没有几本马克思的书,总要被人瞧不起的。”这反映了A. 社会各阶层认清了资本主义本质B. 革命志士坚定的理想信念C. 知识分子普遍接受了马克思主义D. 中国民主革命出现新高潮10. 1945 年 2 月,晋察冀军区决定将主要发展方向放在热辽和雁北地区。5 月,晋冀军区发起雁北攻势作战,在 50 余天内歼灭日伪军 1100 余人,扩大解放区 5000 多平方公里,解放人口约 40 万。据此可知A. 抗日战争进入防御阶段B. 全国军民开始奋起抗战C. 战略决战正式拉开序幕D. 敌后战场发挥重要作用11. 1949 年春夏之间,当中国革命战争即将胜利时,毛泽东为制定新中国的外交政策先后提出了三条方针,其中,“另起炉灶”外交方针所回答的问题是A. 如何对待苏联和其他社会主义国家B. 如何着手建立自己的外交关系C. 如何处理好世界和平与发展的关系D. 如何对待美国和其他帝国主义12. 下表中农民货币收入的变化主要得益于 1949~1952 年农民货币收入情况第 2 页 | 共 6 页 A. 第一个五年计划实行B. 农业合作化在全国基本实现C. 土地改革的全面开展D. 社会主义公有制的基本确立13. 中国共产党领导中国人民在社会主义革命和建设的伟大实践中,凝聚成了井冈山精神、长征精神、延安精神、大庆精神等各具特色的时代精神。其中,大庆精神产生于 20 世纪A. 一二十年代B. 三四十年代C. 五六十年代D. 七八十年代14. 罗马法学说为英国《权利法案》、美国 1787 年宪法和法国《民法典》等法律奠定了理论基础。据此推断,罗马法与近代欧美国家法律都A. 体现三权分立的原则B. 保障多...

1、盘古文库是"C2C"交易模式,即卖家上传的文档直接由买家下载,本站只是中间服务平台,本站所有文档下载的收益归上传人(卖家)所有,作为网络服务商,若您的权利被侵害请及时联系右侧客服。

2、本站默认下载后的格式为 docx,pptx ,xlsx,pdf,zippsd等源文件。office等工具即可编辑!源码类文件除外。

3、如您看到网页展示的内容中含有'"133KU.COM"等水印,是因预览和防盗链技术需要对页面进行转换和压缩成图片所生成,文档下载后不会有该内容标识.

4、本站所有内容均由合作方上传,本站不对文档的完整性、权威性及其观点立场正确性做任何保证或承诺,文档内容仅供研究参考,付费前请自行鉴别。如您付费,意味着您自己接受本站规则且自行承担风险,本站不退款、不进行额外附加服务。

在点击下载本文档时,弹出的对话框中,选择“使用浏览器下载”不支持下载工具多线程下载!

部分浏览图可能存在变形的情况,下载后为高清文件,可直接编辑。

2020年高考历史试卷(海南)(空白卷)

漫步者+ 关注
机构认证
内容提供者

该用户很懒,什么也没介绍

确认删除?
回到顶部