电脑桌面
添加盘古文库-分享文档发现价值到电脑桌面
安装后可以在桌面快捷访问

2009年高考历史试卷(四川)(解析卷)

2009年高考历史试卷(四川)(解析卷)_第1页
1/6
2009年高考历史试卷(四川)(解析卷)_第2页
2/6
2009年高考历史试卷(四川)(解析卷)_第3页
3/6
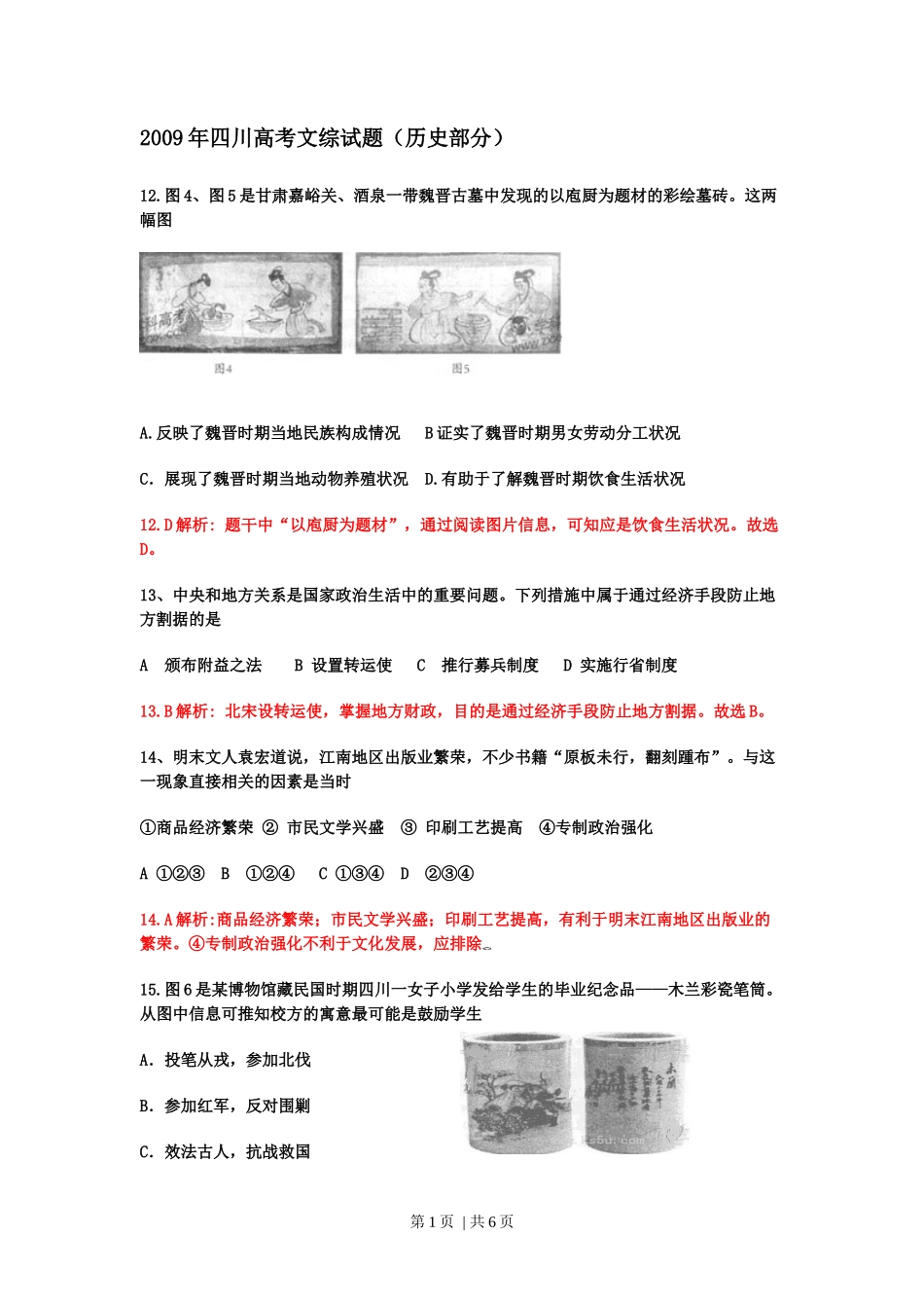
第 1 页 | 共 6 页 2009 年四川高考文综试题(历史部分)12.图 4、图 5 是甘肃嘉峪关、酒泉一带魏晋古墓中发现的以庖厨为题材的彩绘墓砖。这两幅图A.反映了魏晋时期当地民族构成情况 B 证实了魏晋时期男女劳动分工状况C.展现了魏晋时期当地动物养殖状况 D.有助于了解魏晋时期饮食生活状况12.D 解析: 题干中“以庖厨为题材”,通过阅读图片信息,可知应是饮食生活状况。故选D。13、中央和地方关系是国家政治生活中的重要问题。下列措施中属于通过经济手段防止地方割据的是 w.w.w.k.s.5.u.c.o.mA 颁布附益之法 B 设置转运使 C 推行募兵制度 D 实施行省制度13.B 解析: 北宋设转运使,掌握地方财政,目的是通过经济手段防止地方割据。故选 B。14、明末文人袁宏道说,江南地区出版业繁荣,不少书籍“原板未行,翻刻踵布”。与这一现象直接相关的因素是当时①商品经济繁荣 ② 市民文学兴盛 ③ 印刷工艺提高 ④专制政治强化 A ①②③ B ①②④ C ①③④ D ②③④ 14.A 解析:商品经济繁荣;市民文学兴盛;印刷工艺提高,有利于明末江南地区出版业的繁荣。④专制政治强化不利于文化发展,应排除15.图 6 是某博物馆藏民国时期四川一女子小学发给学生的毕业纪念品——木兰彩瓷笔筒。从图中信息可推知校方的寓意最可能是鼓励学生 A.投笔从戎,参加北伐B.参加红军,反对围剿C.效法古人,抗战救国第 2 页 | 共 6 页 D.投身革命,反对美蒋15.C 解析:题干中“木兰”一词是关键词。C 项效法古人,抗战救国符合题意。16.1918 年底到 1919 年 4 月,中国人普遍对协约国胜利持高度肯定态度;但 1919 年 4 月后,列宁批判帝国主义的理论却迅速流行开来。舆论的这种 变化反映出A.国人一度对借巴黎和会获得世界强国地位充满信心B.巴黎和会上中国外交官的退让引发了国人情绪变化C.马列主义思想给国人带来了重组世界新秩序的希望D.马列主义成为了国人追求民族独立富强的指导思想16.C 解析:A、B 两项不符合史实;马列主义成为了国人追求民族独立富强的指导思想,应是 1921 年中国共产党成立后,应排除。17.邓小平说:“中国在世界上的地位,是在中国人民共和国成立以后才大大提高的。”体现这一论断的具体史实有①废除了英美攫取的治外法权 ②促成了亚非会议取得积极成果③取得了抗美援朝战争的胜利 ④参加了 1954 年日内瓦国际会议A.①②③ B ①②④ C ①③④ D ②③④17.D 解析: 1943 年初,国民政府分别与英美签订协议,宣布英美等国通过不平等条约攫取的治外法权等一些特权被废除,应排除 1955 年促成了亚非会议取得积极成果;1953 年取得了抗美援朝战争的胜利;参加了 1954 年日内瓦国际会议,都是新中国成立后的成就。18.1979 年 3 月 15 日,中央电视台首次播出外商广告“西铁城——星辰表”。这反映出A.中国人走向世界的愿望 B.国外普遍赞赏中国开放政策C.人民生活水平显著提高 D.中国全面推行改革开放政策18.A 解析:B、C、D 三项都是 1978 年改革开放后的情况,应排除。19.哥白尼说虽被后来的科学发展所扬弃,但人们仍然视其为一场“革命”。这是因为它A.撼动了中世纪神学基础,显示了挑战权威的态度B.开创了近代实验科学,提出了研究自然的新方法C.概括了宇宙运动规律,指引了人类认识自然的方向第 3 页 | 共 6 页 D.开辟了天文学新领域,标志着近代自然科学的形成19.A 解析: “地球中心说”是中世纪神学基础。哥白尼 “太阳中心说”的提出,是对中世纪的“地球中心说”的挑战。故选 A 20.“法治”取代“人治”是近代社会区别于古代社会的重要特征之一。在确定近代社会具体法律规范方面发挥了重要作用的是 A 《人权宣言》的发表 B 《社会契约论》的出版 C 《拿破仑法典》的颁布 D 《论法的精神》的出版20.C 解析:《拿破仑法典》的颁布,在近代社会具体法律规范方面发挥了重要作用。21.历史学家罗荣渠指出:“英国发展的领先地位是 17.18 两个世纪中逐步形成的。”促成英国这一“领先地位”的因素不包括 A 海外市场的形成 B 垄断组织的出现 C ...

1、盘古文库是"C2C"交易模式,即卖家上传的文档直接由买家下载,本站只是中间服务平台,本站所有文档下载的收益归上传人(卖家)所有,作为网络服务商,若您的权利被侵害请及时联系右侧客服。

2、本站默认下载后的格式为 docx,pptx ,xlsx,pdf,zippsd等源文件。office等工具即可编辑!源码类文件除外。

3、如您看到网页展示的内容中含有'"133KU.COM"等水印,是因预览和防盗链技术需要对页面进行转换和压缩成图片所生成,文档下载后不会有该内容标识.

4、本站所有内容均由合作方上传,本站不对文档的完整性、权威性及其观点立场正确性做任何保证或承诺,文档内容仅供研究参考,付费前请自行鉴别。如您付费,意味着您自己接受本站规则且自行承担风险,本站不退款、不进行额外附加服务。

在点击下载本文档时,弹出的对话框中,选择“使用浏览器下载”不支持下载工具多线程下载!

部分浏览图可能存在变形的情况,下载后为高清文件,可直接编辑。

2009年高考历史试卷(四川)(解析卷)

漫步者+ 关注
机构认证
内容提供者

该用户很懒,什么也没介绍

确认删除?
回到顶部