电脑桌面
添加盘古文库-分享文档发现价值到电脑桌面
安装后可以在桌面快捷访问

2017年高考化学试卷(海南)(空白卷)

2017年高考化学试卷(海南)(空白卷)_第1页
1/7
2017年高考化学试卷(海南)(空白卷)_第2页
2/7
2017年高考化学试卷(海南)(空白卷)_第3页
3/7
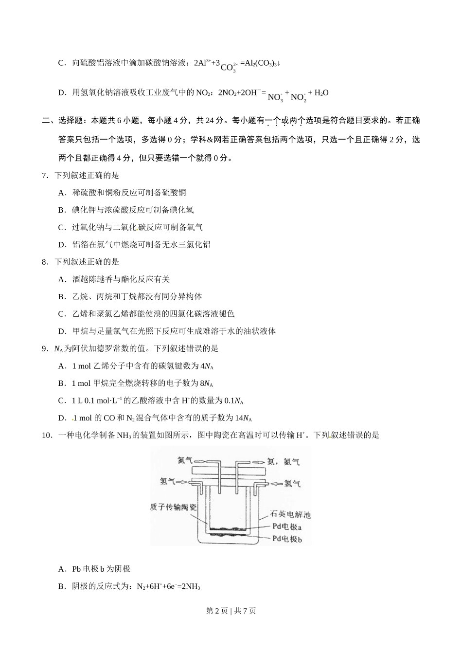
绝密★启用前注意事项:1.答卷前,考生务必将自己的姓名、准考证号填写在答题卡上。2.回答选择题时,选出每小题答案后,用铅笔把答题卡上对应题目的答案标号涂黑,如需改动,用橡皮擦干净后,再选涂其它答案标号。回答非选择题时,将答案写在答题卡上,写在本试卷上无效。3.考试结束后,将本试卷和答题卡一并交回。可能用到的相对原子质量:H 1 C 12 N 14 O 16 S 32 Cl35.5 K39 Fe 56一、选择题:本题共 6 小题,每小题 2 分,共 12 分。在每小题给出的四个选项中,只有一项是符合题目要求的。1.下列说法错误的是A.蔗糖可作调味剂B.细铁粉可作食品抗氧剂C.双氧水可作消毒剂D.熟石灰可作食品干燥剂2.分别将足量下列气体通入稀 Na2S 溶液中,可以使溶液变浑浊的是A.COB.SO2C.HClD.CO23.下列分子中,其中子总数为 24 的是A.18O3B.2H217O2C.14N16O2D.14C16O24.在酸性条件下,可发生如下反应:+2M3++4H2O=+Cl-+8H+,中 M 的化合价是A.+4B.+5C.+6D.+75.下列危险化学品标志中表示腐蚀品的是A.B.C.D.6.能正确表达下列反应的离子方程式为A.用醋酸除去水垢:2H++CaCO3=Ca2++CO2↑+H2OB.硫化亚铁与浓硫酸混合加热:2H++FeS=H2S↑+ Fe2+第 1 页 | 共 7 页 C.向硫酸铝溶液中滴加碳酸钠溶液:2Al3++3=Al2(CO3)3↓D.用氢氧化钠溶液吸收工业废气中的 NO2:2NO2+2OH-=++ H2O二、选择题:本题共 6 小题,每小题 4 分,共 24 分。每小题有一个或两个选项是符合题目要求的。若正确答案只包括一个选项,多选得 0 分;学科&网若正确答案包括两个选项,只选一个且正确得 2 分,选两个且都正确得 4 分,但只要选错一个就得 0 分。7.下列叙述正确的是A.稀硫酸和铜粉反应可制备硫酸铜B.碘化钾与浓硫酸反应可制备碘化氢C.过氧化钠与二氧化碳反应可制备氧气D.铝箔在氯气中燃烧可制备无水三氯化铝8.下列叙述正确的是A.酒越陈越香与酯化反应有关B.乙烷、丙烷和丁烷都没有同分异构体C.乙烯和聚氯乙烯都能使溴的四氯化碳溶液褪色D.甲烷与足量氯气在光照下反应可生成难溶于水的油状液体[来源:Z_xx_k.Com]9.NA为阿伏加德罗常数的值。下列叙述错误的是A.1 mol 乙烯分子中含有的碳氢键数为 4NAB.1 mol 甲烷完全燃烧转移的电子数为 8NAC.1 L 0.1 mol·L−1的乙酸溶液中含 H+的数量为 0.1NAD.1 mol 的 CO 和 N2混合气体中含有的质子数为 14NA10.一种电化学制备 NH3的装置如图所示,图中陶瓷在高温时可以传输 H+。下列 叙述错误的是A.Pb 电极 b 为阴极B.阴极的反应式为:N2+6H++6e−=2NH3第 2 页 | 共 7 页 C.H+由阳极向阴极迁移D.陶瓷可以隔离 N2和 H211.已知反应 CO(g)+H2O(g)CO2(g)+H2(g) ΔH<0。在一定温度和压强下于密闭容器中,反应达到平衡。下列叙述正确的是A.升高温度,K 减小B.减小压强,n(CO2)增加C.更换高效催化剂,α(CO)增大D.充入一定量的氮气,n(H2)不变12.下列实验操作正确的是A.滴定前用待测液润洗锥形瓶[来源:Zxxk.Com]B.容量瓶和滴定管使用前均需要检漏C.蒸馏完毕时,先关闭冷凝水,再停止加热D.分液时,下层溶液先从下口放出,上层溶液再从上口倒出三、非选择题:共 64 分。第 13~17 题为必考题,每个试题考生都必须作答。第 18、19 题为选考题,考生根据要求作答。(一)必考题(共 44 分)13.(8 分)X、Y、L、M 为核电荷数依次增大的前 20 号主族元素。X2是最轻的气体,Y、L 与 M 三种元素的质子数均为 5 的倍数。回答下列问题:(1)X 与 L 组成的最简单化合物的电子式为____________。(2)X 与 M 组成的物质为_____________(填“共价”或“离子”)化合物,该物质可作为野外工作的应急燃料,其与水反应的化学方程式为__________。(3) Y 在周期表中的位置是____________,其含氧酸的化学式为______________。(4)L 与 M 形成的化合物中 L 的化合价是__________。14.(8 分)碳酸钠是一种重要的化工原料,主要采用氨碱法生产。回答下列问题:(1)碳酸钠俗称________,可作为碱使用的原因是_____...

1、盘古文库是"C2C"交易模式,即卖家上传的文档直接由买家下载,本站只是中间服务平台,本站所有文档下载的收益归上传人(卖家)所有,作为网络服务商,若您的权利被侵害请及时联系右侧客服。

2、本站默认下载后的格式为 docx,pptx ,xlsx,pdf,zippsd等源文件。office等工具即可编辑!源码类文件除外。

3、如您看到网页展示的内容中含有'"133KU.COM"等水印,是因预览和防盗链技术需要对页面进行转换和压缩成图片所生成,文档下载后不会有该内容标识.

4、本站所有内容均由合作方上传,本站不对文档的完整性、权威性及其观点立场正确性做任何保证或承诺,文档内容仅供研究参考,付费前请自行鉴别。如您付费,意味着您自己接受本站规则且自行承担风险,本站不退款、不进行额外附加服务。

在点击下载本文档时,弹出的对话框中,选择“使用浏览器下载”不支持下载工具多线程下载!

部分浏览图可能存在变形的情况,下载后为高清文件,可直接编辑。

2017年高考化学试卷(海南)(空白卷)

漫步者+ 关注
机构认证
内容提供者

该用户很懒,什么也没介绍

确认删除?
回到顶部