电脑桌面
添加盘古文库-分享文档发现价值到电脑桌面
安装后可以在桌面快捷访问

2016年高考化学试卷(新课标Ⅱ)(空白卷)

2016年高考化学试卷(新课标Ⅱ)(空白卷)_第1页
1/7
2016年高考化学试卷(新课标Ⅱ)(空白卷)_第2页
2/7
2016年高考化学试卷(新课标Ⅱ)(空白卷)_第3页
3/7
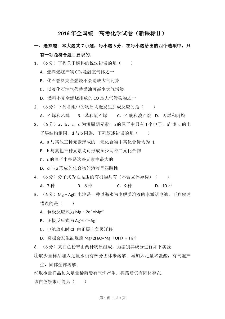
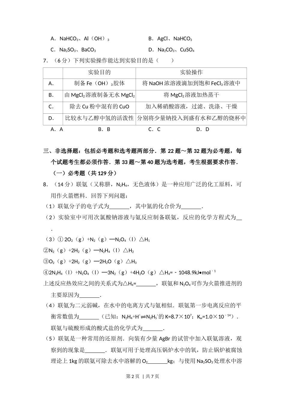
第 1 页 | 共 7 页 2016 年全国统一高考化学试卷(新课标Ⅱ)一、选择题:本大题共 7 小题,每小题 6 分.在每小题给出的四个选项中,只有一项是符合题目要求的.1.(6 分)下列关于燃料的说法错误的是( )A.燃料燃烧产物 CO2是温室气体之一B.化石燃料完全燃烧不会造成大气污染C.以液化石油气代替燃油可减少大气污染D.燃料不完全燃烧排放的 CO 是大气污染物之一2.(6 分)下列各组中的物质均能发生加成反应的是( )A.乙烯和乙醇B.苯和氯乙烯C.乙酸和溴乙烷D.丙烯和丙烷3.(6 分)a、b、c、d 为短周期元素,a 的原子中只有 1 个电子,b2﹣和 c+的电子层结构相同,d 与 b 同族.下列叙述错误的是( )A.a 与其他三种元素形成的二元化合物中其化合价均为+1B.b 与其他三种元素均可形成至少两种二元化合物C.c 的原子半径是这些元素中最大的D.d 与 a 形成的化合物的溶液呈弱酸性4.(6 分)分子式为 C4H8Cl2的有机物共有(不含立体异构)( )A.7 种B.8 种C.9 种D.10 种5.(6 分)MgAgCl﹣电池是一种以海水为电解质溶液的水激活电池。下列叙述错误的是( )A.负极反应式为 Mg2e﹣﹣=Mg2+B.正极反应式为 Ag++e﹣=AgC.电池放电时 Cl﹣由正极向负极迁移D.负极会发生副反应 Mg+2H2O=Mg(OH)2+H2↑6.(6 分)某白色粉末由两种物质组成,为鉴别其成分进行如下实验:①取少量样品加入足量水仍有部分固体未溶解:再加入足量稀盐酸,有气泡产生,固体全部溶解;②取少量样品加入足量稀硫酸有气泡产生,振荡后仍有固体存在.该白色粉末可能为( )第 2 页 | 共 7 页 A.NaHCO3、Al(OH)3B.AgCl、NaHCO3C.Na2SO3、BaCO3D.Na2CO3、CuSO47.(6 分)下列实验操作能达到实验目的是( ) 实验目的实验操作A.制备 Fe(OH)3胶体将 NaOH 浓溶液滴加到饱和 FeCl3溶液中B.由 MgCl2溶液制备无水 MgCl2将 MgCl2溶液加热蒸干C.除去 Cu 粉中混有的 CuO加入稀硝酸溶液,过滤、洗涤、干燥D.比较水与乙醇中氢的活泼性 分别将少量钠投入到盛有水和乙醇的烧杯中A.AB.BC.CD.D 三、非选择题:包括必考题和选考题两部分.第 22 题~第 32 题为必考题,每个试题考生都必须作答.第 33 题~第 40 题为选考题,考生根据要求作答.(一)必考题(共 129 分)8.(14 分)联氨(又称肼,N2H4,无色液体)是一种应用广泛的化工原料,可用作火箭燃料.回答下列问题:(1)联氨分子的电子式为 ,其中氮的化合价为 .(2)实验室中可用次氯酸钠溶液与氨反应制备联氨,反应的化学方程式为 .(3)① 2O2(g)+N2(g)═N2O4(l)△H1②N2(g)+2H2(g)═N2H4(l)△H2③O2(g)+2H2(g)═2H2O(g)△H3④2N2H4(l)+N2O4(l)═3N2(g)+4H2O(g)△H4=1048.9kJ•mol﹣1﹣上述反应热效应之间的关系式为△H4= ,联氨和 N2O4可作为火箭推进剂的主要原因为 .(4)联氨为二元弱碱,在水中的电离方式与氨相似.联氨第一步电离反应的平衡常数值为 (已知:N2H4+H+⇌N2H5+的 K=8.7×107;Kw=1.0×1014﹣ ).联氨与硫酸形成的酸式盐的化学式为 .(5)联氨是一种常用的还原剂.向装有少量 AgBr 的试管中加入联氨溶液,观察到的现象是 .联氨可用于处理高压锅炉水中的氧,防止锅炉被腐蚀理论上 1kg 的联氨可除去水中溶解的 O2 kg;与使用 Na2SO3处理水中溶第 3 页 | 共 7 页 解的 O2相比,联氨的优点是 .9.(14 分)丙烯腈(CH2=CHCN)是一种重要的化工原料,工业上可用“丙烯氨氧化法”生产。主要副产物有丙烯醛(CH2=CHCHO)和乙腈(CH3CN)等。回答下列问题:(1)以丙烯、氨、氧气为原料,在催化剂存在下生成丙烯腈(C3H3N)和副产物丙烯醛(C3H4O)的热化学方程式如下:①C3H6(g)+NH3(g)+O2(g)═C3H3N(g)+3H2O(g)△H=515kJ•mol﹣1﹣②C3H6(g)+O2(g)═C3H4O(g)+H2O(g)△H=353kJ•mol﹣1﹣两个反应在热力学上趋势均很大,其原因是 ;有利于提高丙烯腈平衡产率的反应条件是 ;提高丙烯腈反应选择性的关键因素是 。(2)图(a)为丙烯腈产率与反应...

1、盘古文库是"C2C"交易模式,即卖家上传的文档直接由买家下载,本站只是中间服务平台,本站所有文档下载的收益归上传人(卖家)所有,作为网络服务商,若您的权利被侵害请及时联系右侧客服。

2、本站默认下载后的格式为 docx,pptx ,xlsx,pdf,zippsd等源文件。office等工具即可编辑!源码类文件除外。

3、如您看到网页展示的内容中含有'"133KU.COM"等水印,是因预览和防盗链技术需要对页面进行转换和压缩成图片所生成,文档下载后不会有该内容标识.

4、本站所有内容均由合作方上传,本站不对文档的完整性、权威性及其观点立场正确性做任何保证或承诺,文档内容仅供研究参考,付费前请自行鉴别。如您付费,意味着您自己接受本站规则且自行承担风险,本站不退款、不进行额外附加服务。

在点击下载本文档时,弹出的对话框中,选择“使用浏览器下载”不支持下载工具多线程下载!

部分浏览图可能存在变形的情况,下载后为高清文件,可直接编辑。

2016年高考化学试卷(新课标Ⅱ)(空白卷)

漫步者+ 关注
机构认证
内容提供者

该用户很懒,什么也没介绍

确认删除?
回到顶部