电脑桌面
添加盘古文库-分享文档发现价值到电脑桌面
安装后可以在桌面快捷访问

2014年高考化学试卷(四川)(解析卷)

2014年高考化学试卷(四川)(解析卷)_第1页
1/14
2014年高考化学试卷(四川)(解析卷)_第2页
2/14
2014年高考化学试卷(四川)(解析卷)_第3页
3/14
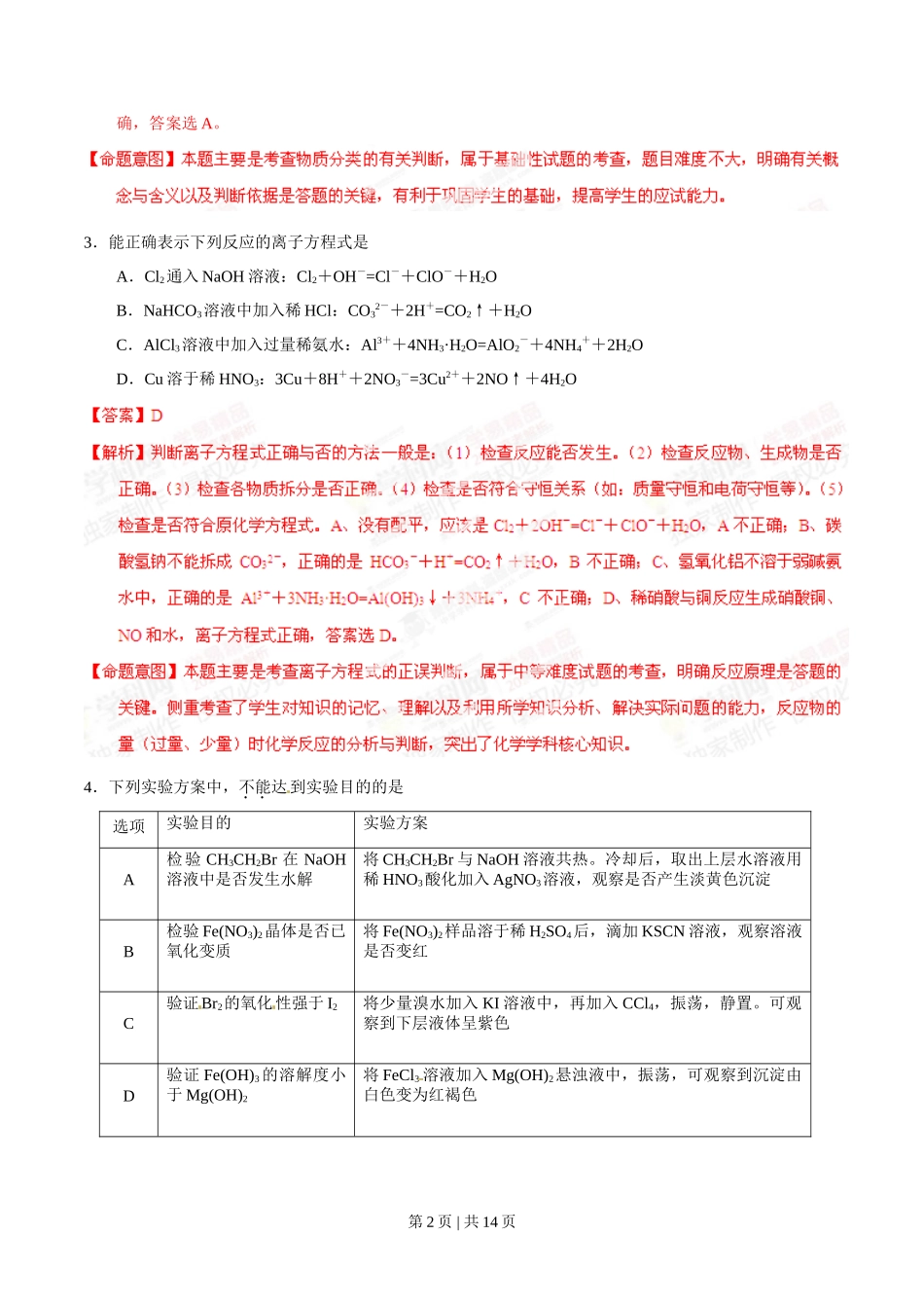
第 I 卷(选择题 共 42 分)相对原子质量(原子量):H-1 C-12 N-14 O-16 Na-23 S-32一、选择题(本大题共 7 小题,每小题 6 分,共 42 分。在每小题给出的四个备选项中,只有一项符合题目要求)1.化学与生活密切相关。下列说法不正确的是A.乙烯可作水果的催熟剂B.硅胶可作袋装食品的干燥剂C.福尔马林可作食品的保鲜剂D.氢氧化铝可作胃酸的中和剂2.下列关于物质分类的说法正确的是A.金刚石、白磷都属于单质B.漂白粉、石英都属于纯净物C.氯化铵、次氯酸都属于强电解质D.葡萄糖、蛋白质都属于高分子化合物第 1 页 | 共 14 页 确,答案选 A。3.能正确表示下列反应的离子方程式是A.Cl2通入 NaOH 溶液:Cl2+OH-=Cl-+ClO-+H2OB.NaHCO3溶液中加入稀 HCl:CO32-+2H+=CO2↑+H2OC.AlCl3溶液中加入过量稀氨水:Al3++4NH3·H2O=AlO2-+4NH4++2H2OD.Cu 溶于稀 HNO3:3Cu+8H++2NO3-=3Cu2++2NO↑+4H2O4.下列实验方案中,不能达到实验目的的是选项实验目的实验方案[来源:学科网]A检验 CH3CH2Br 在 NaOH溶液中是否发生水解将 CH3CH2Br 与 NaOH 溶液共热。冷却后,取出上层水溶液用稀 HNO3酸化加入 AgNO3溶液,观察是否产生淡黄色沉淀B检验 Fe(NO3)2晶体是否已氧化变质将 Fe(NO3)2样品溶于稀 H2SO4后,滴加 KSCN 溶液,观察溶液是否变红C验证Br2的氧化性强于 I2将少量溴水加入 KI 溶液中,再加入 CCl4,振荡,静置。可观察到下层液体呈紫色D验证 Fe(OH)3 的溶解度小于 Mg(OH)2将 FeCl3 溶液加入 Mg(OH)2悬浊液中,振荡,可观察到沉淀由白色变为红褐色第 2 页 | 共 14 页 5.设 NA为阿伏伽德罗常数的值。下列说法正确的是A.高温下,0.2molFe 与足量水蒸气反应,生成的 H2分子数目为 0.3NAB.室温下,1LpH=13 的 NaOH 溶液中,由水电离的 OH-离子数目为 0.1NAC.氢氧燃料电池正极消耗 22.4L(标准状况)气体时,电路中通过的电子数目为 2NAD.5NH4NO3=====2HNO3+4N2↑+9H2O 反应中,生成 28g N2时,转移的电子数目为 3.75NA第 3 页 | 共 14 页 6.下列溶液中粒子的物质的量浓度关系正确的是A.0.1mol/LNaHCO3溶液与 0.1mol/LNaOH 溶液等体积混合,所得溶液中:c(Na+)>c(CO32-)>c(HCO3-)>c(OH-)B.20ml0.1mol/LCH3COONa 溶液与 10ml0.1mol/LHCl 溶液混合后呈酸性,所得溶液中:c(CH3COO-)>c(Cl-)>c(CH3COOH)>c(H+)C.室温下,pH=2 的盐酸与 pH=12 的氨水等体积混合,所得溶液中:c(Cl-)>c(H+)>c(NH4+)>c(OH-)D.0.1mol/LCH3COOH 溶液与 0.1mol/LNaOH 溶液等体积混合,所得溶液中:c(OH-)>c(H+)+c(CH3COOH)7.在 10L 恒容密闭容器中充入 X(g)和 Y(g),发生反应 X(g)+Y(g)M(g)+N(g),所得实验数据如下表:第 4 页 | 共 14 页 实验[来源:Zxxk.Com]编号[来 源:Zxxk.Com][来源:学|科|网 Z|X|X|K]温度/℃[来源:Z|xx|k.Com]起始时物质的量/mol[来源:学科网]平衡时物质的量/moln(X)n(Y)n(M)①7000.400.100.090②8000.100.400.080③8000.200.30a④9000.100.15b下列说法正确的是A.实验①中,若 5min 时测得 n(M)=0.050mol,则 0 至 5min 时间内,用 N 表示的平均反应速率 υ(N)=1.0×10-2mol/(L·min)B.实验②中,该反应的平衡常数 K=2.0C.实验③中,达到平衡是,X 的转化率为 60%D.实验④中,达到平衡时,b>0.060【解析】A、实验①中,若 5min 时测得 n(M)=0.050mol,浓度是 0.0050mol/L,则根据反应的化学方程式可第 5 页 | 共 14 页 X(g) + Y(g)M(g) + N(g)起始浓度(mol/L) 0.040 0.010 0 0第Ⅱ卷 (非选择题 共 58 分)8.(13 分)X、Y、Z、R 为前四周期元素,且原子序数依次增大。XY2是红棕色气体;X 与氢元素可形成 XH3;Z 基态原子的 M 层与 K 层电子数相等;R2+离子的 3d 轨道中有 9 个电子。请回答下列问题:(1)Y 基态原子的电子排布式是________;Z 所在周期中第一电离能最大的主族元素是_____。(2)XY2-离子的立体构型是_______...

1、盘古文库是"C2C"交易模式,即卖家上传的文档直接由买家下载,本站只是中间服务平台,本站所有文档下载的收益归上传人(卖家)所有,作为网络服务商,若您的权利被侵害请及时联系右侧客服。

2、本站默认下载后的格式为 docx,pptx ,xlsx,pdf,zippsd等源文件。office等工具即可编辑!源码类文件除外。

3、如您看到网页展示的内容中含有'"133KU.COM"等水印,是因预览和防盗链技术需要对页面进行转换和压缩成图片所生成,文档下载后不会有该内容标识.

4、本站所有内容均由合作方上传,本站不对文档的完整性、权威性及其观点立场正确性做任何保证或承诺,文档内容仅供研究参考,付费前请自行鉴别。如您付费,意味着您自己接受本站规则且自行承担风险,本站不退款、不进行额外附加服务。

在点击下载本文档时,弹出的对话框中,选择“使用浏览器下载”不支持下载工具多线程下载!

部分浏览图可能存在变形的情况,下载后为高清文件,可直接编辑。

2014年高考化学试卷(四川)(解析卷)

漫步者+ 关注
机构认证
内容提供者

该用户很懒,什么也没介绍

确认删除?
回到顶部