电脑桌面
添加盘古文库-分享文档发现价值到电脑桌面
安装后可以在桌面快捷访问

2023年高考政治试卷(湖南)(空白卷)

2023年高考政治试卷(湖南)(空白卷)_第1页
1/8
2023年高考政治试卷(湖南)(空白卷)_第2页
2/8
2023年高考政治试卷(湖南)(空白卷)_第3页
3/8
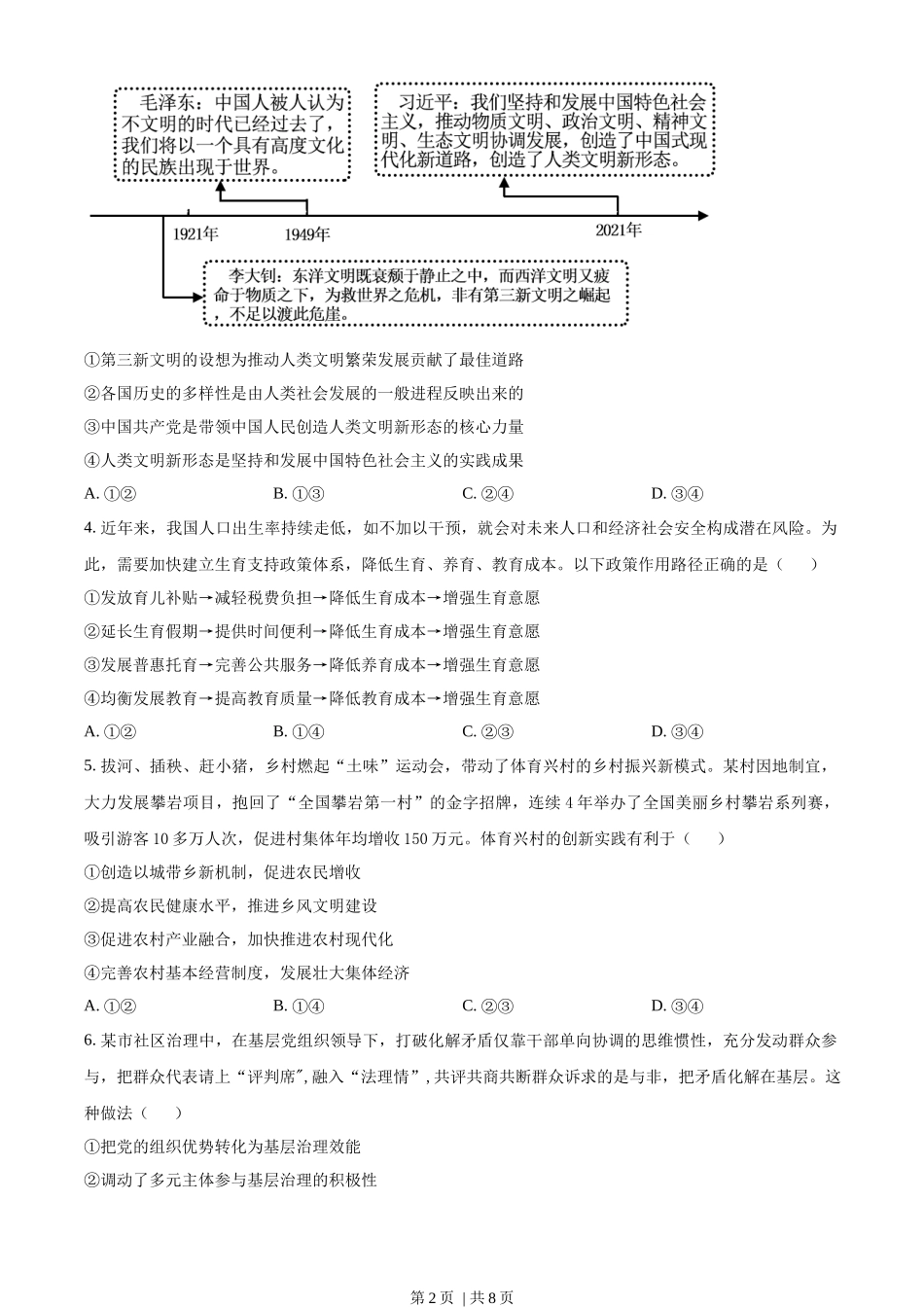
第 1 页 | 共 8 页 湖南省 2023 年普通高中学业水平选择性考试思想政治注意事项:1.答卷前,考生务必将自己的姓名、准考证号填写在本试卷和答题卡上。2.回答选择题时,选出每小题答案后,用铅笔把答题卡上对应题目的答案标号涂黑。如需改动,用橡皮擦干净后,再选涂其他答案标号。回答非选择题时,将答案写在答题卡上。写在本试卷上无效。3.考试结束后,将本试卷和答题卡一并交回。一、选择题:本题共 16 小题,每小题 3 分,共 48 分。在每小题给出的四个选项中,只有一项是符合题目要求的。1. 中国特色社会主义开创于改革开放新时期,但了解其形成和发展的脉络,认识其历史必然性和科学真理性,应该拉长时间尺度,放在世界社会主义演进的历程中去把握。从这一历程来看( )①科学社会主义在二十一世纪的中国焕发出强大生机活力②中国特色社会主义不断发展并已跨越社会主义初级阶段③中国特色社会主义正成为振兴世界社会主义的中流砥柱④冷战结束后世界社会主义运动低潮状态得到了根本改变A. ①②B. ①③C. ②④D. ③④2. 马克思和恩格斯在《德意志意识形态》中写道,在共产主义社会里,“任何人都没有特殊的活动范围,而是都可以在任何部门内发展,社会调节着整个生产,因而使我有可能随自己的兴趣今天干这事,明天干那事,上午打猎,下午捕鱼,傍晚从事畜牧,晚饭后从事批判,这样就不会使我老是一个猎人、渔夫、牧人或批判者。”对此理解正确的是( )①这是对未来共产主义社会形态的全面描绘②人的自由发展是共产主义社会的基本前提③追求人的自由发展是共产主义的价值旨归④共产主义社会人们将摆脱传统分工的束缚A. ①②B. ①③C. ②④D. ③④3. 从期盼"第三新文明”到创造“人类文明新形态"深刻昭示( )第 2 页 | 共 8 页 ①第三新文明的设想为推动人类文明繁荣发展贡献了最佳道路②各国历史的多样性是由人类社会发展的一般进程反映出来的③中国共产党是带领中国人民创造人类文明新形态的核心力量④人类文明新形态是坚持和发展中国特色社会主义的实践成果A. ①②B. ①③C. ②④D. ③④4. 近年来,我国人口出生率持续走低,如不加以干预,就会对未来人口和经济社会安全构成潜在风险。为此,需要加快建立生育支持政策体系,降低生育、养育、教育成本。以下政策作用路径正确的是( )①发放育儿补贴→减轻税费负担→降低生育成本→增强生育意愿②延长生育假期→提供时间便利→降低生育成本→增强生育意愿③发展普惠托育→完善公共服务→降低养育成本→增强生育意愿④均衡发展教育→提高教育质量→降低教育成本→增强生育意愿A. ①②B. ①④C. ②③D. ③④5. 拔河、插秧、赶小猪,乡村燃起“土味”运动会,带动了体育兴村的乡村振兴新模式。某村因地制宜,大力发展攀岩项目,抱回了“全国攀岩第一村”的金字招牌,连续 4 年举办了全国美丽乡村攀岩系列赛,吸引游客 10 多万人次,促进村集体年均增收 150 万元。体育兴村的创新实践有利于( )①创造以城带乡新机制,促进农民增收②提高农民健康水平,推进乡风文明建设③促进农村产业融合,加快推进农村现代化④完善农村基本经营制度,发展壮大集体经济A. ①②B. ①④C. ②③D. ③④6. 某市社区治理中,在基层党组织领导下,打破化解矛盾仅靠干部单向协调的思维惯性,充分发动群众参与,把群众代表请上“评判席",融入“法理情”,共评共商共断群众诉求的是与非,把矛盾化解在基层。这种做法( )①把党的组织优势转化为基层治理效能②调动了多元主体参与基层治理的积极性第 3 页 | 共 8 页 ③是基层政权转变治理方式的生动实践④结合了法律的教化作用和道德的规范作用A. ①②B. ①④C. ②③D. ③④7. 在新一轮国家机构改革中,重组后的科技部不再参与具体科研项目评审和管理,而是强化战略规划、资源统筹、综合协调等宏观管理职责,推动健全新型举国体制,优化科技创新全链条管理,促进科技成果转化。重组科技部旨在( )①为提升科技创新整体效能提供基本政治制度保障②优化部门职能配置,以科技力量赋能国家治理③理顺科技创新管理体系,助力解决“...

1、盘古文库是"C2C"交易模式,即卖家上传的文档直接由买家下载,本站只是中间服务平台,本站所有文档下载的收益归上传人(卖家)所有,作为网络服务商,若您的权利被侵害请及时联系右侧客服。

2、本站默认下载后的格式为 docx,pptx ,xlsx,pdf,zippsd等源文件。office等工具即可编辑!源码类文件除外。

3、如您看到网页展示的内容中含有'"133KU.COM"等水印,是因预览和防盗链技术需要对页面进行转换和压缩成图片所生成,文档下载后不会有该内容标识.

4、本站所有内容均由合作方上传,本站不对文档的完整性、权威性及其观点立场正确性做任何保证或承诺,文档内容仅供研究参考,付费前请自行鉴别。如您付费,意味着您自己接受本站规则且自行承担风险,本站不退款、不进行额外附加服务。

在点击下载本文档时,弹出的对话框中,选择“使用浏览器下载”不支持下载工具多线程下载!

部分浏览图可能存在变形的情况,下载后为高清文件,可直接编辑。

2023年高考政治试卷(湖南)(空白卷)

漫步者+ 关注
机构认证
内容提供者

该用户很懒,什么也没介绍

确认删除?
回到顶部