电脑桌面
添加盘古文库-分享文档发现价值到电脑桌面
安装后可以在桌面快捷访问

2022年高考政治试卷(天津)(空白卷)

2022年高考政治试卷(天津)(空白卷)_第1页
1/4
2022年高考政治试卷(天津)(空白卷)_第2页
2/4
2022年高考政治试卷(天津)(空白卷)_第3页
3/4
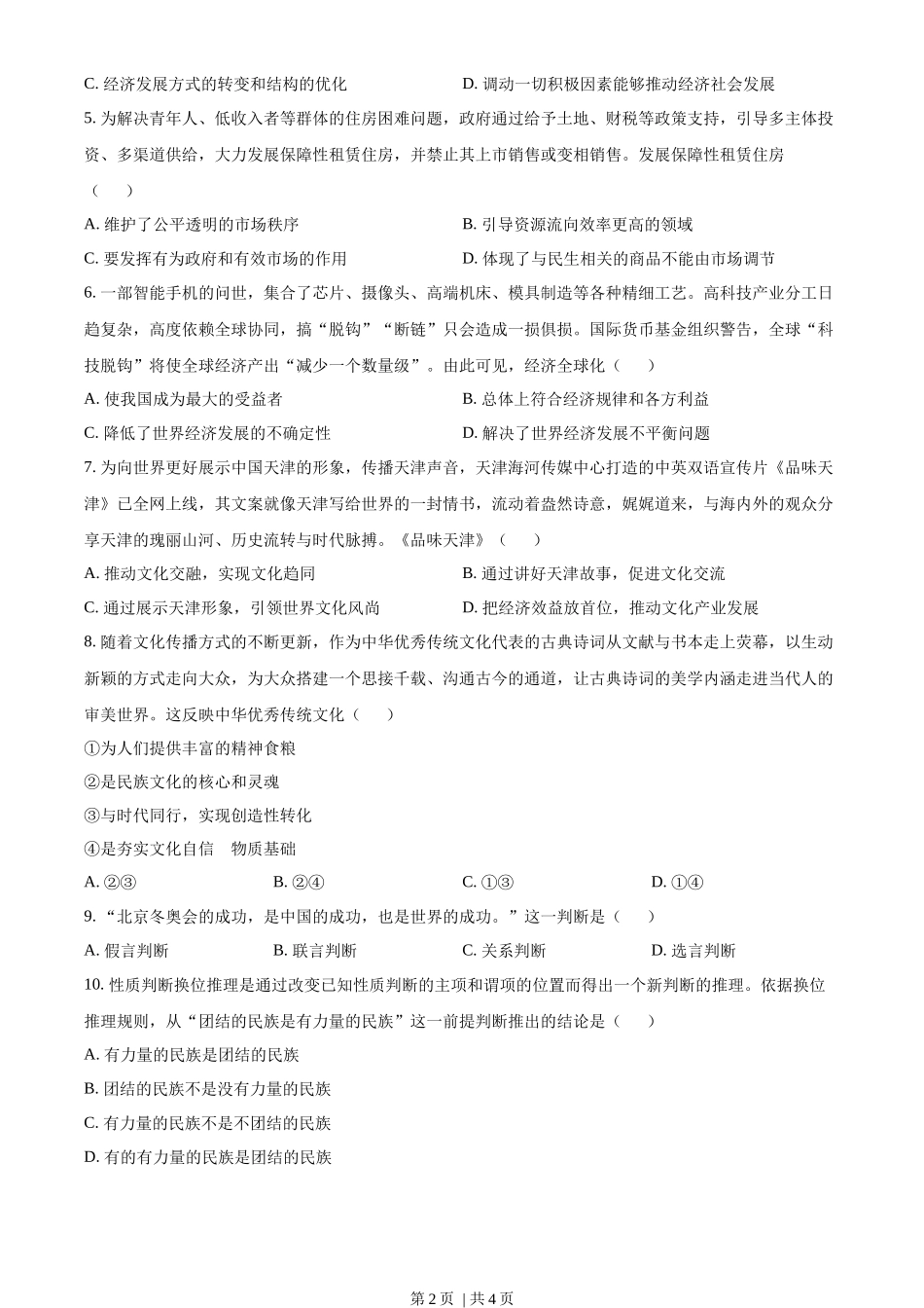
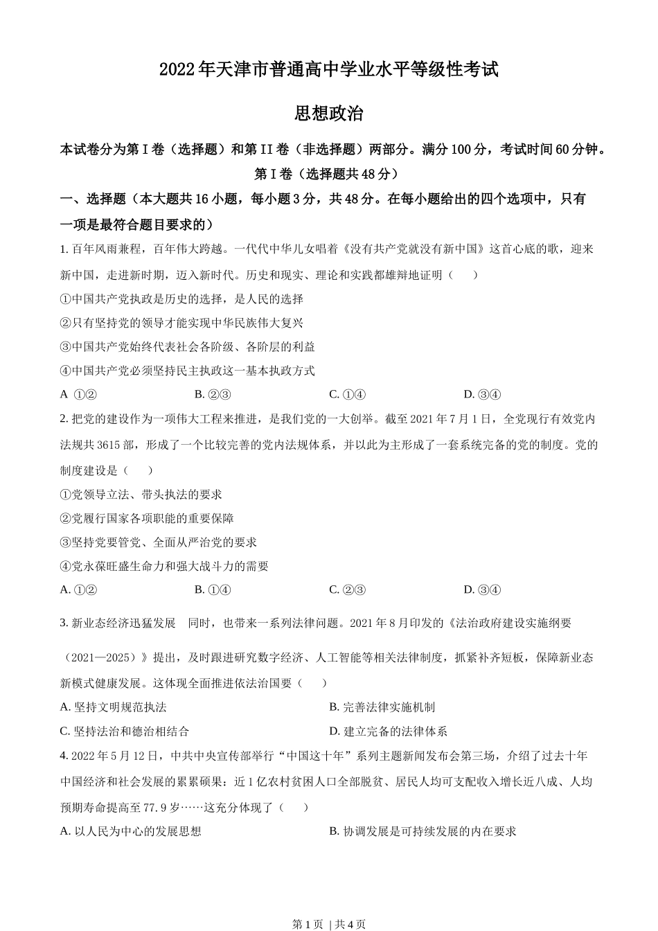
第 1 页 | 共 4 页 2022 年天津市普通高中学业水平等级性考试思想政治本试卷分为第 I 卷(选择题)和第 II 卷(非选择题)两部分。满分 100 分,考试时间 60 分钟。第 I 卷(选择题共 48 分)一、选择题(本大题共 16 小题,每小题 3 分,共 48 分。在每小题给出的四个选项中,只有一项是最符合题目要求的)1. 百年风雨兼程,百年伟大跨越。一代代中华儿女唱着《没有共产党就没有新中国》这首心底的歌,迎来新中国,走进新时期,迈入新时代。历史和现实、理论和实践都雄辩地证明( )①中国共产党执政是历史的选择,是人民的选择②只有坚持党的领导才能实现中华民族伟大复兴③中国共产党始终代表社会各阶级、各阶层的利益④中国共产党必须坚持民主执政这一基本执政方式A. ①②B. ②③C. ①④D. ③④2. 把党的建设作为一项伟大工程来推进,是我们党的一大创举。截至 2021 年 7 月 1 日,全党现行有效党内法规共 3615 部,形成了一个比较完善的党内法规体系,并以此为主形成了一套系统完备的党的制度。党的制度建设是( )①党领导立法、带头执法的要求②党履行国家各项职能的重要保障③坚持党要管党、全面从严治党的要求④党永葆旺盛生命力和强大战斗力的需要A. ①②B. ①④C. ②③D. ③④3. 新业态经济迅猛发展 的同时,也带来一系列法律问题。2021 年 8 月印发的《法治政府建设实施纲要(2021—2025)》提出,及时跟进研究数字经济、人工智能等相关法律制度,抓紧补齐短板,保障新业态新模式健康发展。这体现全面推进依法治国要( )A. 坚持文明规范执法B. 完善法律实施机制C. 坚持法治和德治相结合D. 建立完备的法律体系4. 2022 年 5 月 12 日,中共中央宣传部举行“中国这十年”系列主题新闻发布会第三场,介绍了过去十年中国经济和社会发展的累累硕果:近 1 亿农村贫困人口全部脱贫、居民人均可支配收入增长近八成、人均预期寿命提高至 77.9 岁这充分体现了( )⋯⋯A. 以人民为中心的发展思想B. 协调发展是可持续发展的内在要求第 2 页 | 共 4 页 C. 经济发展方式的转变和结构的优化D. 调动一切积极因素能够推动经济社会发展5. 为解决青年人、低收入者等群体的住房困难问题,政府通过给予土地、财税等政策支持,引导多主体投资、多渠道供给,大力发展保障性租赁住房,并禁止其上市销售或变相销售。发展保障性租赁住房( )A. 维护了公平透明的市场秩序B. 引导资源流向效率更高的领域C. 要发挥有为政府和有效市场的作用D. 体现了与民生相关的商品不能由市场调节6. 一部智能手机的问世,集合了芯片、摄像头、高端机床、模具制造等各种精细工艺。高科技产业分工日趋复杂,高度依赖全球协同,搞“脱钩”“断链”只会造成一损俱损。国际货币基金组织警告,全球“科技脱钩”将使全球经济产出“减少一个数量级”。由此可见,经济全球化( )A. 使我国成为最大的受益者B. 总体上符合经济规律和各方利益C. 降低了世界经济发展的不确定性D. 解决了世界经济发展不平衡问题7. 为向世界更好展示中国天津的形象,传播天津声音,天津海河传媒中心打造的中英双语宣传片《品味天津》已全网上线,其文案就像天津写给世界的一封情书,流动着盎然诗意,娓娓道来,与海内外的观众分享天津的瑰丽山河、历史流转与时代脉搏。《品味天津》( )A. 推动文化交融,实现文化趋同B. 通过讲好天津故事,促进文化交流C. 通过展示天津形象,引领世界文化风尚D. 把经济效益放首位,推动文化产业发展8. 随着文化传播方式的不断更新,作为中华优秀传统文化代表的古典诗词从文献与书本走上荧幕,以生动新颖的方式走向大众,为大众搭建一个思接千载、沟通古今的通道,让古典诗词的美学内涵走进当代人的审美世界。这反映中华优秀传统文化( )①为人们提供丰富的精神食粮②是民族文化的核心和灵魂③与时代同行,实现创造性转化④是夯实文化自信 的物质基础A. ②③B. ②④C. ①③D. ①④9. “北京冬奥会的成功,是中国的成功,也是世界的成功。”这一判断是( )A. 假言判断B. 联言判断C. 关系判断D....

1、盘古文库是"C2C"交易模式,即卖家上传的文档直接由买家下载,本站只是中间服务平台,本站所有文档下载的收益归上传人(卖家)所有,作为网络服务商,若您的权利被侵害请及时联系右侧客服。

2、本站默认下载后的格式为 docx,pptx ,xlsx,pdf,zippsd等源文件。office等工具即可编辑!源码类文件除外。

3、如您看到网页展示的内容中含有'"133KU.COM"等水印,是因预览和防盗链技术需要对页面进行转换和压缩成图片所生成,文档下载后不会有该内容标识.

4、本站所有内容均由合作方上传,本站不对文档的完整性、权威性及其观点立场正确性做任何保证或承诺,文档内容仅供研究参考,付费前请自行鉴别。如您付费,意味着您自己接受本站规则且自行承担风险,本站不退款、不进行额外附加服务。

在点击下载本文档时,弹出的对话框中,选择“使用浏览器下载”不支持下载工具多线程下载!

部分浏览图可能存在变形的情况,下载后为高清文件,可直接编辑。

2022年高考政治试卷(天津)(空白卷)

漫步者+ 关注
机构认证
内容提供者

该用户很懒,什么也没介绍

确认删除?
回到顶部