电脑桌面
添加盘古文库-分享文档发现价值到电脑桌面
安装后可以在桌面快捷访问

2020年高考政治试卷(浙江)(1月)(空白卷)

2020年高考政治试卷(浙江)(1月)(空白卷)_第1页
1/8
2020年高考政治试卷(浙江)(1月)(空白卷)_第2页
2/8
2020年高考政治试卷(浙江)(1月)(空白卷)_第3页
3/8
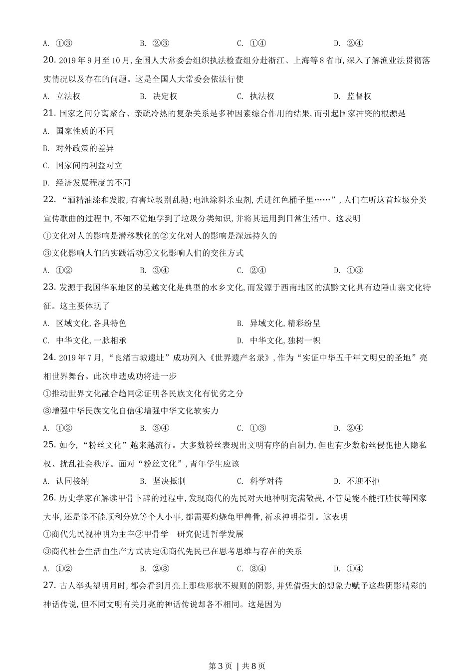
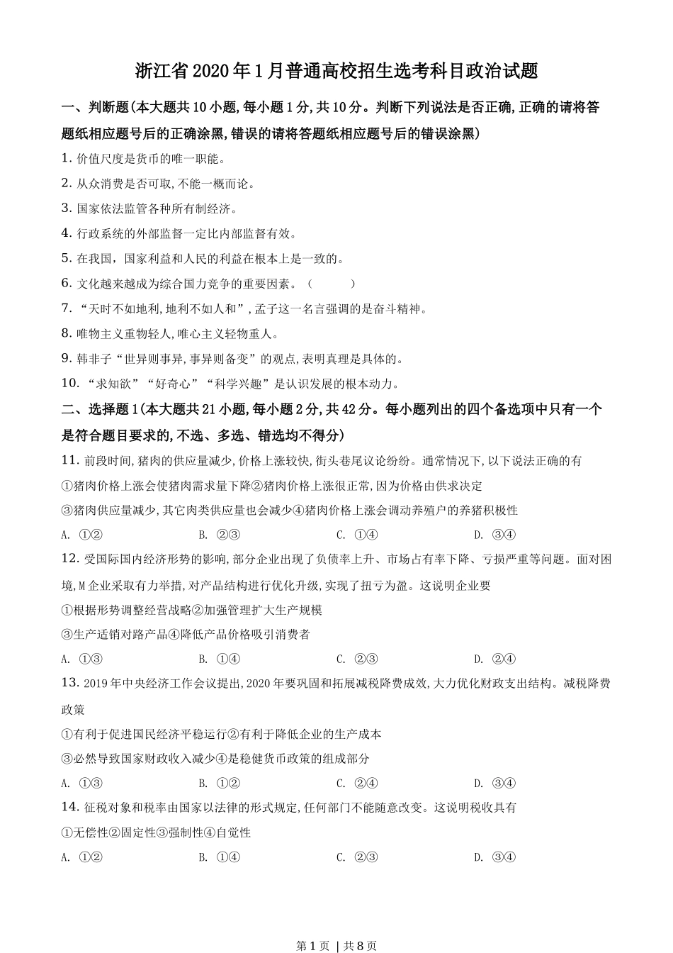
第 1 页 | 共 8 页 浙江省 2020 年 1 月普通高校招生选考科目政治试题一、判断题(本大题共 10 小题,每小题 1 分,共 10 分。判断下列说法是否正确,正确的请将答题纸相应题号后的正确涂黑,错误的请将答题纸相应题号后的错误涂黑)1. 价值尺度是货币的唯一职能。2. 从众消费是否可取,不能一概而论。3. 国家依法监管各种所有制经济。4. 行政系统的外部监督一定比内部监督有效。5. 在我国,国家利益和人民的利益在根本上是一致的。6. 文化越来越成为综合国力竞争的重要因素。( )7. “天时不如地利,地利不如人和”,孟子这一名言强调的是奋斗精神。8. 唯物主义重物轻人,唯心主义轻物重人。9. 韩非子“世异则事异,事异则备变”的观点,表明真理是具体的。10. “求知欲”“好奇心”“科学兴趣”是认识发展的根本动力。二、选择题 1(本大题共 21 小题,每小题 2 分,共 42 分。每小题列出的四个备选项中只有一个是符合题目要求的,不选、多选、错选均不得分)11. 前段时间,猪肉的供应量减少,价格上涨较快,街头巷尾议论纷纷。通常情况下,以下说法正确的有①猪肉价格上涨会使猪肉需求量下降②猪肉价格上涨很正常,因为价格由供求决定③猪肉供应量减少,其它肉类供应量也会减少④猪肉价格上涨会调动养殖户的养猪积极性A. ①②B. ②③C. ①④D. ③④12. 受国际国内经济形势的影响,部分企业出现了负债率上升、市场占有率下降、亏损严重等问题。面对困境,M 企业采取有力举措,对产品结构进行优化升级,实现了扭亏为盈。这说明企业要①根据形势调整经营战略②加强管理扩大生产规模③生产适销对路产品④降低产品价格吸引消费者A. ①③B. ①④C. ②③D. ②④13. 2019 年中央经济工作会议提出,2020 年要巩固和拓展减税降费成效,大力优化财政支出结构。减税降费政策①有利于促进国民经济平稳运行②有利于降低企业的生产成本③必然导致国家财政收入减少④是稳健货币政策的组成部分A. ①③B. ①②C. ②④D. ③④14. 征税对象和税率由国家以法律的形式规定,任何部门不能随意改变。这说明税收具有①无偿性②固定性③强制性④自觉性A. ①②B. ①④C. ②③D. ③④第 2 页 | 共 8 页 15. 下表是 2016-2018 年我国货物进出口总额(单位:亿元)在世界经济增长不稳定不确定情况下,出现上述现象的原因有①我国扩大服务业对外开放②国际贸易中绿色壁垒更加森严③我国大力推行贸易便利化政策④我国奉行互利共赢的开放战略A. ①②B. ③④C. ②④D. ①③16. 少数公民在政治参与中,为了一己之私滥用网络散布虚假信息,甚至做出有损国家利益的行为,受到应有惩罚。这警示公民在政治参与中要①坚持权利与义务统一的原则②把其他公民的正当权益放在首位③坚持个人利益与国家利益相结合的原则④尊重其他公民的一切权利A. ①②B. ①③C. ②④D. ③④17. 浙江某县历时十年打造的“村民说事”制度,通过“说、议、办、评”四个环节,把协商于民、协商为民落到实处,被誉为基层治理典范。这一制度有助于①村民切实行使民主管理、民主决策的权利②保障村民对村级公共事务的参与权③从根本上改变我国村民自治形式④基层政府走群众路线,强化管理职能A. ①②B. ②③C. ③④D. ①④18. 2019 年 3 月,中共中央办公厅发出《关于解决形式主义突出问题为基层减负的通知》。各级政府积极落实通知精神,通过精简文件、压缩会议数量和时长、规范考核和调研等措施,努力为基层减负。此举旨在①缩小政府的职能范围②扩大基层政府的权力③提高政府行政水平和工作效率④发扬政府求真务实的工作作风A. ①②B. ①③C. ③④D. ②④19. 党的十九届四中全会通过的《中共中央关于坚持和完善中国特色社会主义制度推进国家治理体系和治理能力现代化若干重大问题的决定》强调:“完善党领导人大、政府、政协、监察机关、审判机关、检察机关、武装力量、人民团体、企事业单位、基层群众自治组织、社会组织等制度,健全各级党委(党组)工作制度,确保党在各种组织中发挥领导作用”这是因为①办好中国的事情,关键在党②办好中国的事情,关键在各种组织③制度是实现党对各种组织领导的有...

1、盘古文库是"C2C"交易模式,即卖家上传的文档直接由买家下载,本站只是中间服务平台,本站所有文档下载的收益归上传人(卖家)所有,作为网络服务商,若您的权利被侵害请及时联系右侧客服。

2、本站默认下载后的格式为 docx,pptx ,xlsx,pdf,zippsd等源文件。office等工具即可编辑!源码类文件除外。

3、如您看到网页展示的内容中含有'"133KU.COM"等水印,是因预览和防盗链技术需要对页面进行转换和压缩成图片所生成,文档下载后不会有该内容标识.

4、本站所有内容均由合作方上传,本站不对文档的完整性、权威性及其观点立场正确性做任何保证或承诺,文档内容仅供研究参考,付费前请自行鉴别。如您付费,意味着您自己接受本站规则且自行承担风险,本站不退款、不进行额外附加服务。

在点击下载本文档时,弹出的对话框中,选择“使用浏览器下载”不支持下载工具多线程下载!

部分浏览图可能存在变形的情况,下载后为高清文件,可直接编辑。

2020年高考政治试卷(浙江)(1月)(空白卷)

漫步者+ 关注
机构认证
内容提供者

该用户很懒,什么也没介绍

确认删除?
回到顶部