电脑桌面
添加盘古文库-分享文档发现价值到电脑桌面
安装后可以在桌面快捷访问

2019年高考政治试卷(浙江)(4月)(空白卷)

2019年高考政治试卷(浙江)(4月)(空白卷)_第1页
1/9
2019年高考政治试卷(浙江)(4月)(空白卷)_第2页
2/9
2019年高考政治试卷(浙江)(4月)(空白卷)_第3页
3/9
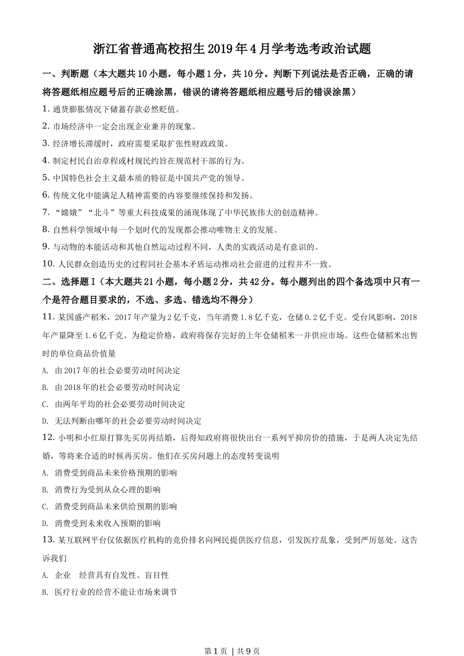
浙江省普通高校招生 2019 年 4 月学考选考政治试题一、判断题(本大题共 10 小题,每小题 1 分,共 10 分。判断下列说法是否正确,正确的请将答题纸相应题号后的正确涂黑,错误的请将答题纸相应题号后的错误涂黑)1. 通货膨胀情况下储蓄存款必然贬值。2. 市场经济中一定会出现企业兼并的现象。3. 经济增长滞缓时,政府需要采取扩张性财政政策。4. 制定村民自治章程或村规民约旨在规范村干部的行为。5. 中国特色社会主义最本质的特征是中国共产党的领导。6. 传统文化中能满足人精神需要的内容要继续保持和发扬。7. “嫦娥”“北斗”等重大科技成果的涌现体现了中华民族伟大的创造精神。8. 自然科学领域中每一个划时代的发现都会推动唯物主义的发展。9. 与动物的本能活动和其他自然运动过程不同,人类的实践活动是有意识的。10. 人民群众创造历史的过程同社会基本矛盾运动推动社会前进的过程并不一致。二、选择题 I(本大题共 21 小题,每小题 2 分,共 42 分。每小题列出的四个备选项中只有一个是符合题目要求的,不选、多选、错选均不得分)11. 某国盛产稻米,2017 年产量为 2 亿千克,当年消费 1.8 亿千克,仓储 0.2 亿千克。受台风影响,2018年产量降至 1.6 亿千克。为稳定价格,政府将保存完好的上年仓储稻米一并供应市场。这些仓储稻米出售时的单位商品价值量A. 由 2017 年的社会必要劳动时间决定B. 由 2018 年的社会必要劳动时间决定C. 由两年平均的社会必要劳动时间决定D. 无法判断由哪年的社会必要劳动时间决定12. 小明和小红原打算先买房再结婚,后得知政府将很快出台一系列平抑房价的措施,于是两人决定先结婚,等将来合适的时候再买房。他们在买房问题上的态度转变说明A. 消费受到商品未来价格预期的影响B. 消费行为受到从众心理的影响C. 消费受到商品未来供给预期的影响D. 消费受到未来收入预期的影响13. 某互联网平台仅依据医疗机构的竞价排名向网民提供医疗信息,引发医疗乱象,受到严厉惩处。这告诉我们A. 企业 的经营具有自发性、盲目性B. 医疗行业的经营不能让市场来调节第 1 页 | 共 9 页 C. 互联网平台的发展要引入市场机制D. 市场主体应当遵守市场道德14. 在“互联网+”时代,基于互联网数字技术的共享经济快速发展,网约车、在线短租、共享医疗等新业态层出不穷,改变了人们的衣食住行。2018 年,共享经济市场交易额达 2.9 万亿元,同比增长 41.6%。这表明①消费推动技术进步 ②生产决定消费方式③经济结构实现了战略性调整 ④创新给经济发展带来新动能A. ①②B. ③④C. ①③D. ②④15. 下表是 2012—2017 年国际直接投资回报率情况。从表中可以看出流入地2012 年2013 年2014 年2015 年2016 年2017 年世界8.17.87.96.87.06.7发达经济体6.76.36.65.76.25.7发展中经济体10.09.89.58.58.18.0转型经济体14.413.914.610.211.111.8①生产领域的国际分工与协作不断深化②世界经济的发展具有不平衡不稳定性③不同类型经济体的国际直接投资回报率存在不平衡性④国际直接投资总体上将会向发展中经济体和转型经济体倾斜A. ①②B. ②③C. ③④D. ①④16. 2018 年 11 月 11 日,全国人大常委会公布了《中华人民共和国疫苗管理法(征求意见稿)》,向社会公开征求意见。这①体现了国家通过立法保障公民个人 的利益②有助于公民通过重大事项社会公示制度参与民主决策③体现了依法治国与人民当家作主的统一④有助于公民通过社情民意反映制度参与民主决策A. ①②B. ③④C. ②③D. ①④17. 某市创新干部管理机制,一方面对不作为、乱作为的公职人员严肃问责,另一方面为因受诬告被问责的公职人员及时正名。这样做有利于公职人员①勇于负责,敢于担当 第 2 页 | 共 9 页 ②明确责任,审慎用权③依法执政,科学决策 ④扩大权力,提高效率A. ①②B. ①③C. ②④D. ③④18. 浙江省各级政府发动群众、依靠群众,实施“千村示范、万村整治”工程,浙江大地生态环境越来越好,乡村越来越美丽。这体现政府①履行了应有的职能 ②扩大了基层群众的政治参与③坚持了对...

1、盘古文库是"C2C"交易模式,即卖家上传的文档直接由买家下载,本站只是中间服务平台,本站所有文档下载的收益归上传人(卖家)所有,作为网络服务商,若您的权利被侵害请及时联系右侧客服。

2、本站默认下载后的格式为 docx,pptx ,xlsx,pdf,zippsd等源文件。office等工具即可编辑!源码类文件除外。

3、如您看到网页展示的内容中含有'"133KU.COM"等水印,是因预览和防盗链技术需要对页面进行转换和压缩成图片所生成,文档下载后不会有该内容标识.

4、本站所有内容均由合作方上传,本站不对文档的完整性、权威性及其观点立场正确性做任何保证或承诺,文档内容仅供研究参考,付费前请自行鉴别。如您付费,意味着您自己接受本站规则且自行承担风险,本站不退款、不进行额外附加服务。

在点击下载本文档时,弹出的对话框中,选择“使用浏览器下载”不支持下载工具多线程下载!

部分浏览图可能存在变形的情况,下载后为高清文件,可直接编辑。

2019年高考政治试卷(浙江)(4月)(空白卷)

漫步者+ 关注
机构认证
内容提供者

该用户很懒,什么也没介绍

确认删除?
回到顶部