电脑桌面
添加盘古文库-分享文档发现价值到电脑桌面
安装后可以在桌面快捷访问

2015年高考政治试卷(新课标Ⅱ)(空白卷)

2015年高考政治试卷(新课标Ⅱ)(空白卷)_第1页
1/5
2015年高考政治试卷(新课标Ⅱ)(空白卷)_第2页
2/5
2015年高考政治试卷(新课标Ⅱ)(空白卷)_第3页
3/5
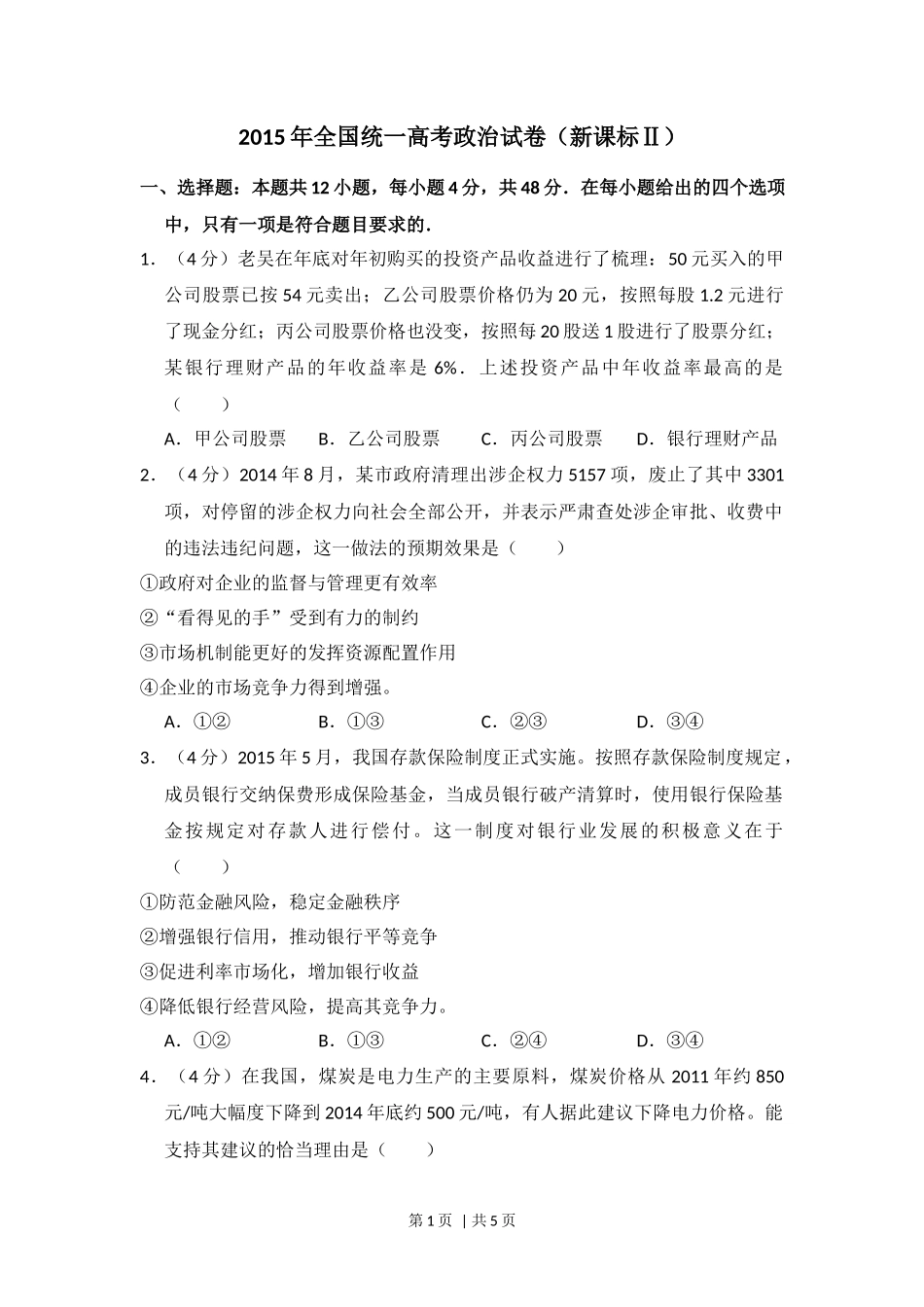
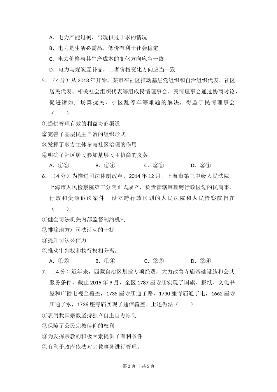
第 1 页 | 共 5 页 2015 年全国统一高考政治试卷(新课标Ⅱ)一、选择题:本题共 12 小题,每小题 4 分,共 48 分.在每小题给出的四个选项中,只有一项是符合题目要求的.1.(4 分)老吴在年底对年初购买的投资产品收益进行了梳理:50 元买入的甲公司股票已按 54 元卖出;乙公司股票价格仍为 20 元,按照每股 1.2 元进行了现金分红;丙公司股票价格也没变,按照每 20 股送 1 股进行了股票分红;某银行理财产品的年收益率是 6%.上述投资产品中年收益率最高的是( )A.甲公司股票B.乙公司股票C.丙公司股票D.银行理财产品2.(4 分)2014 年 8 月,某市政府清理出涉企权力 5157 项,废止了其中 3301项,对停留的涉企权力向社会全部公开,并表示严肃查处涉企审批、收费中的违法违纪问题,这一做法的预期效果是( )①政府对企业的监督与管理更有效率②“看得见的手”受到有力的制约③市场机制能更好的发挥资源配置作用④企业的市场竞争力得到增强。A.①②B.①③C.②③D.③④3.(4 分)2015 年 5 月,我国存款保险制度正式实施。按照存款保险制度规定,成员银行交纳保费形成保险基金,当成员银行破产清算时,使用银行保险基金按规定对存款人进行偿付。这一制度对银行业发展的积极意义在于( )①防范金融风险,稳定金融秩序 ②增强银行信用,推动银行平等竞争 ③促进利率市场化,增加银行收益 ④降低银行经营风险,提高其竞争力。A.①②B.①③C.②④D.③④4.(4 分)在我国,煤炭是电力生产的主要原料,煤炭价格从 2011 年约 850元/吨大幅度下降到 2014 年底约 500 元/吨,有人据此建议下降电力价格。能支持其建议的恰当理由是( )第 2 页 | 共 5 页 A.电力产能过剩,出现供过于求的情况B.电力是生活必需品,低价有利于社会稳定C.电力价格与其生产成本的变化方向应当一致D.电力与煤炭互补品,二者价格变化方向应当一致5.(4 分)从 2013 年开始,某市在社区推动基层党组织和自治组织代表、社区居民代表、相关社会组织代表等组成民情理事会。民情理事会通过协商讨论,促进诸如广场舞扰民、小区乱停车等难题的解决,得益于民情理事会( )①提供管理有效的利益协商渠道②完善了基层民主自治的组织形式③发挥了多方主体参与社区治理的作用④明确了社区居民参加基层民主协商的义务。A.①③B.①④C.②③D.②④6.(4 分)为推进司法体制改革,2014 年 12 月,上海市第三中级人民法院、上海市人民检察院第三分院正式成立,负责管辖审理跨行政区划的民商事、行政和资源诉讼案件。设立跨行政区划的人民法院和人民检察院旨在( )①健全司法机关内部监督制约机制 ②排除地方对司法活动的干扰 ③提升司法公信力 ④推动审判权和执行权相分离。A.①③B.①④C.②③D.②④7.(4 分)近年来,西藏自治区划拨专项经费,大力改善寺庙基础设施和公共服务条件。截止 2015 年 9 月,全区 1787 座寺庙实现了国旗、报纸、文化书屋和广播电视全覆盖,1735 座寺庙通了路,1730 座寺庙通了电,1662 座寺庙通了水,1736 座寺庙实现了通信覆盖。上述做法( )①表明我国宗教坚持独立自主自办原则 ②保障了公民宗教信仰的权利③为发挥宗教的积极因素提供了有利条件 ④有利于政府依法对宗教事务进行管理。第 3 页 | 共 5 页 A.①②B.①④C.②③D.③④8.(4 分)2014 年 10 月,习近平书记在文艺工作座谈会上指出,艺术可以放飞想象的翅膀,但是一定要脚踩坚实的大地。文艺创作方法有一百条、一千条,但最根本、最关键、最牢靠的办法是扎根人民、扎根生活。从唯物史观看,这是因为( ):①文艺的源泉是人民群众的生产生活 ②文艺的发展取决于文艺创作方法的创新③文艺反映社会生活的形式与风格是统一的④文艺反映并服务于人民群众生产生活的一种社会意识形式。A.①②B.①④C.②③D.③④9.(4 分)2015 年 1 月,有韩国某电视台拍摄、韩国导演执导的全景式反映当代中国发展成就的纪录片《超越中国》在韩国热播,引起热烈反响。创韩国同类电视纪录片收视率的新高。...

1、盘古文库是"C2C"交易模式,即卖家上传的文档直接由买家下载,本站只是中间服务平台,本站所有文档下载的收益归上传人(卖家)所有,作为网络服务商,若您的权利被侵害请及时联系右侧客服。

2、本站默认下载后的格式为 docx,pptx ,xlsx,pdf,zippsd等源文件。office等工具即可编辑!源码类文件除外。

3、如您看到网页展示的内容中含有'"133KU.COM"等水印,是因预览和防盗链技术需要对页面进行转换和压缩成图片所生成,文档下载后不会有该内容标识.

4、本站所有内容均由合作方上传,本站不对文档的完整性、权威性及其观点立场正确性做任何保证或承诺,文档内容仅供研究参考,付费前请自行鉴别。如您付费,意味着您自己接受本站规则且自行承担风险,本站不退款、不进行额外附加服务。

在点击下载本文档时,弹出的对话框中,选择“使用浏览器下载”不支持下载工具多线程下载!

部分浏览图可能存在变形的情况,下载后为高清文件,可直接编辑。

2015年高考政治试卷(新课标Ⅱ)(空白卷)

漫步者+ 关注
机构认证
内容提供者

该用户很懒,什么也没介绍

确认删除?
回到顶部