电脑桌面
添加盘古文库-分享文档发现价值到电脑桌面
安装后可以在桌面快捷访问

2011年高考政治试卷(浙江)(解析卷)

2011年高考政治试卷(浙江)(解析卷)_第1页
1/11
2011年高考政治试卷(浙江)(解析卷)_第2页
2/11
2011年高考政治试卷(浙江)(解析卷)_第3页
3/11
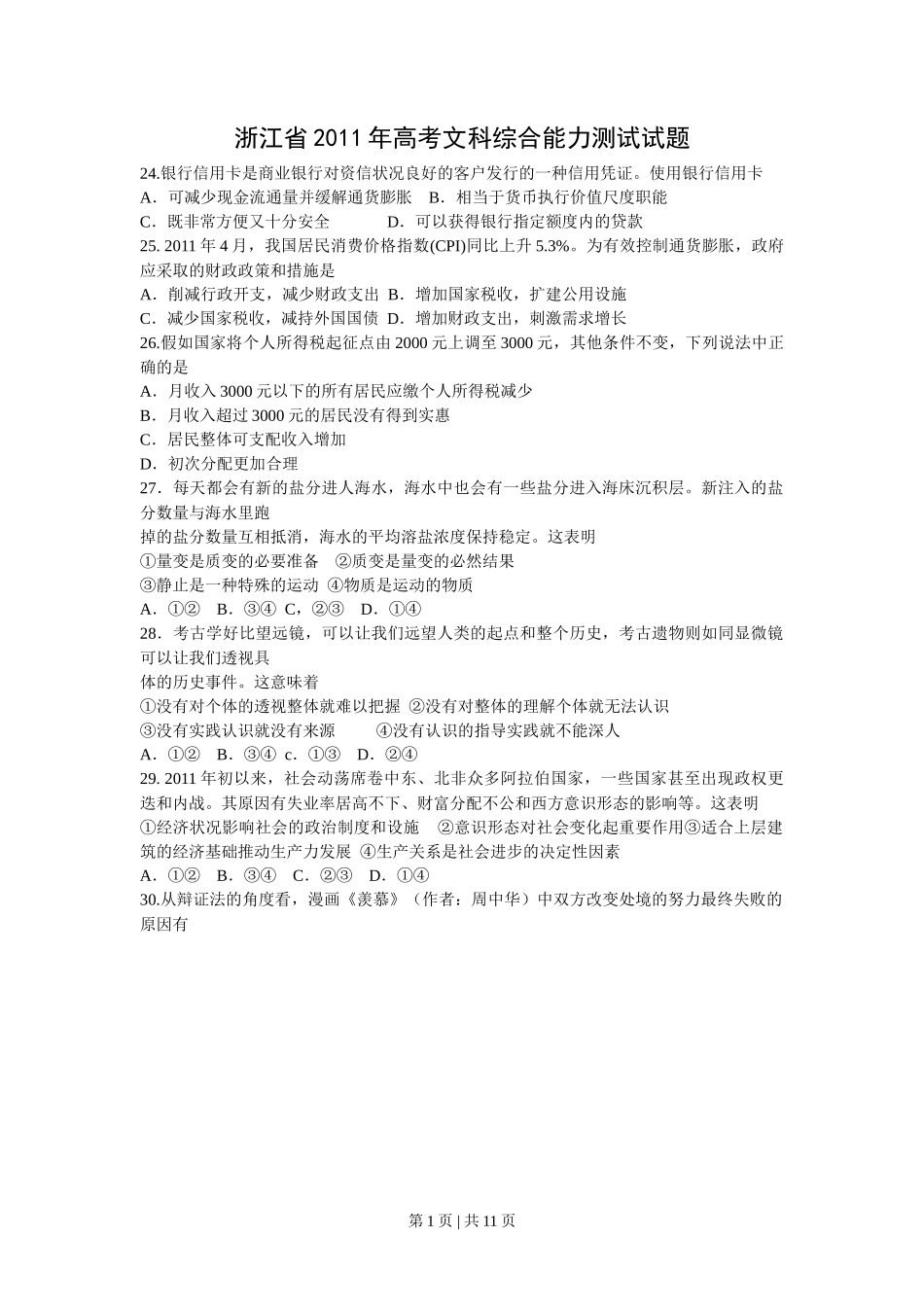
浙江省 2011 年高考文科综合能力测试试题24.银行信用卡是商业银行对资信状况良好的客户发行的一种信用凭证。使用银行信用卡A.可减少现金流通量并缓解通货膨胀 B.相当于货币执行价值尺度职能C.既非常方便又十分安全 D.可以获得银行指定额度内的贷款25. 2011 年 4 月,我国居民消费价格指数(CPI)同比上升 5.3%。为有效控制通货膨胀,政府应采取的财政政策和措施是A.削减行政开支,减少财政支出 B.增加国家税收,扩建公用设施C.减少国家税收,减持外国国债 D.增加财政支出,刺激需求增长26.假如国家将个人所得税起征点由 2000 元上调至 3000 元,其他条件不变,下列说法中正确的是A.月收入 3000 元以下的所有居民应缴个人所得税减少B.月收入超过 3000 元的居民没有得到实惠C.居民整体可支配收入增加D.初次分配更加合理27.每天都会有新的盐分进人海水,海水中也会有一些盐分进入海床沉积层。新注入的盐分数量与海水里跑掉的盐分数量互相抵消,海水的平均溶盐浓度保持稳定。这表明①量变是质变的必要准备 ②质变是量变的必然结果③静止是一种特殊的运动 ④物质是运动的物质A.①② B.③④ C,②③ D.①④28.考古学好比望远镜,可以让我们远望人类的起点和整个历史,考古遗物则如同显微镜可以让我们透视具体的历史事件。这意味着①没有对个体的透视整体就难以把握 ②没有对整体的理解个体就无法认识③没有实践认识就没有来源 ④没有认识的指导实践就不能深人A.①② B.③④ c.①③ D.②④29. 2011 年初以来,社会动荡席卷中东、北非众多阿拉伯国家,一些国家甚至出现政权更迭和内战。其原因有失业率居高不下、财富分配不公和西方意识形态的影响等。这表明①经济状况影响社会的政治制度和设施 ②意识形态对社会变化起重要作用③适合上层建筑的经济基础推动生产力发展 ④生产关系是社会进步的决定性因素A.①② B.③④ C.②③ D.①④30.从辩证法的角度看,漫画《羡慕》(作者:周中华)中双方改变处境的努力最终失败的原因有第 1 页 | 共 11 页 ①只注意事物发展的前进性,而忽视其曲折性②只注意事物发展的曲折性,而忽视其前进性③只注意愿望与效果的同一性,而忽视其斗争性④只注意愿望与效果的斗争性,而忽视其同一性A.①③ B. ②④ C.②③ D.①④31.“竖大拇指”在北美一般被认为是“做得好”的意思,但在澳大利亚就成了无礼的肢体语言;吃面条时发出声音,日本人和韩国人觉得很正常,而英国人可能感到不舒服。这类现象表明A.各地的文化几乎没有共同性B.一种行为是否影响人们的交往取决于特定的文化背景C.不同文化背景下的人们对同一行为的评价是不同的D.同一行为在不同的文化中会有不同的含义32.在中国和挪威的自由贸易协定谈判接近尾声时,挪威政府默许诺贝尔委员会把“和平奖”给了中国一个犯煽动颠覆国家政权罪的服刑人员,两国贸易谈判很快中断,中挪关系陷入低谷。这表明和①国家利益是国际关系的决定性因素 ②竞争与冲突是国际关系的两种基本形式③尊重其他国家的正当国家利益十分重要 ④中国对外政策的基本立场发生了变化A.①② B.③④, c.①③ D.②④33.2009 年以来,一个被称为“茶党”的组织在美国数百座城市发动了声势浩大的游行示威,与共和党一起反对奥巴马政府的高税收等政策,其政治影响力逐渐增强。假设日后“茶党”成为一个小党,根据美国政治传统和现行体制,美国最有可能出现的情况是A.从两党制转变为多党制 B.“茶党”领袖参加总统竞选C.“茶党”成为国会的多数党 D.共和党和“茶党”实现联合组阁34.在国家管理形式上,我国也属于代议制,但我国的国家管理形式具有一些与资本主义国家不同的特点。其中最显著、最重要的是A. 我国的地方政权被置于中央政权的统一领导之下B.我国国家机构的组织和活动实行民主集中制C.我国的国家机构中行政机关的权力大于司法机关D.我国具有民主共和制的政治形式35.法国之所以被称为半总统半议会制国家,是因为它的①政权组织形式以总统为国家权力中心,总统掌管最高行政权力第 2 页 | 共 11 页 ②议会可以通过表决对...

1、盘古文库是"C2C"交易模式,即卖家上传的文档直接由买家下载,本站只是中间服务平台,本站所有文档下载的收益归上传人(卖家)所有,作为网络服务商,若您的权利被侵害请及时联系右侧客服。

2、本站默认下载后的格式为 docx,pptx ,xlsx,pdf,zippsd等源文件。office等工具即可编辑!源码类文件除外。

3、如您看到网页展示的内容中含有'"133KU.COM"等水印,是因预览和防盗链技术需要对页面进行转换和压缩成图片所生成,文档下载后不会有该内容标识.

4、本站所有内容均由合作方上传,本站不对文档的完整性、权威性及其观点立场正确性做任何保证或承诺,文档内容仅供研究参考,付费前请自行鉴别。如您付费,意味着您自己接受本站规则且自行承担风险,本站不退款、不进行额外附加服务。

在点击下载本文档时,弹出的对话框中,选择“使用浏览器下载”不支持下载工具多线程下载!

部分浏览图可能存在变形的情况,下载后为高清文件,可直接编辑。

2011年高考政治试卷(浙江)(解析卷)

漫步者+ 关注
机构认证
内容提供者

该用户很懒,什么也没介绍

确认删除?
回到顶部