电脑桌面
添加盘古文库-分享文档发现价值到电脑桌面
安装后可以在桌面快捷访问

2020年高考语文试卷(上海)(秋考)(答案卷)

2020年高考语文试卷(上海)(秋考)(答案卷)_第1页
1/3
2020年高考语文试卷(上海)(秋考)(答案卷)_第2页
2/3
2020年高考语文试卷(上海)(秋考)(答案卷)_第3页
3/3
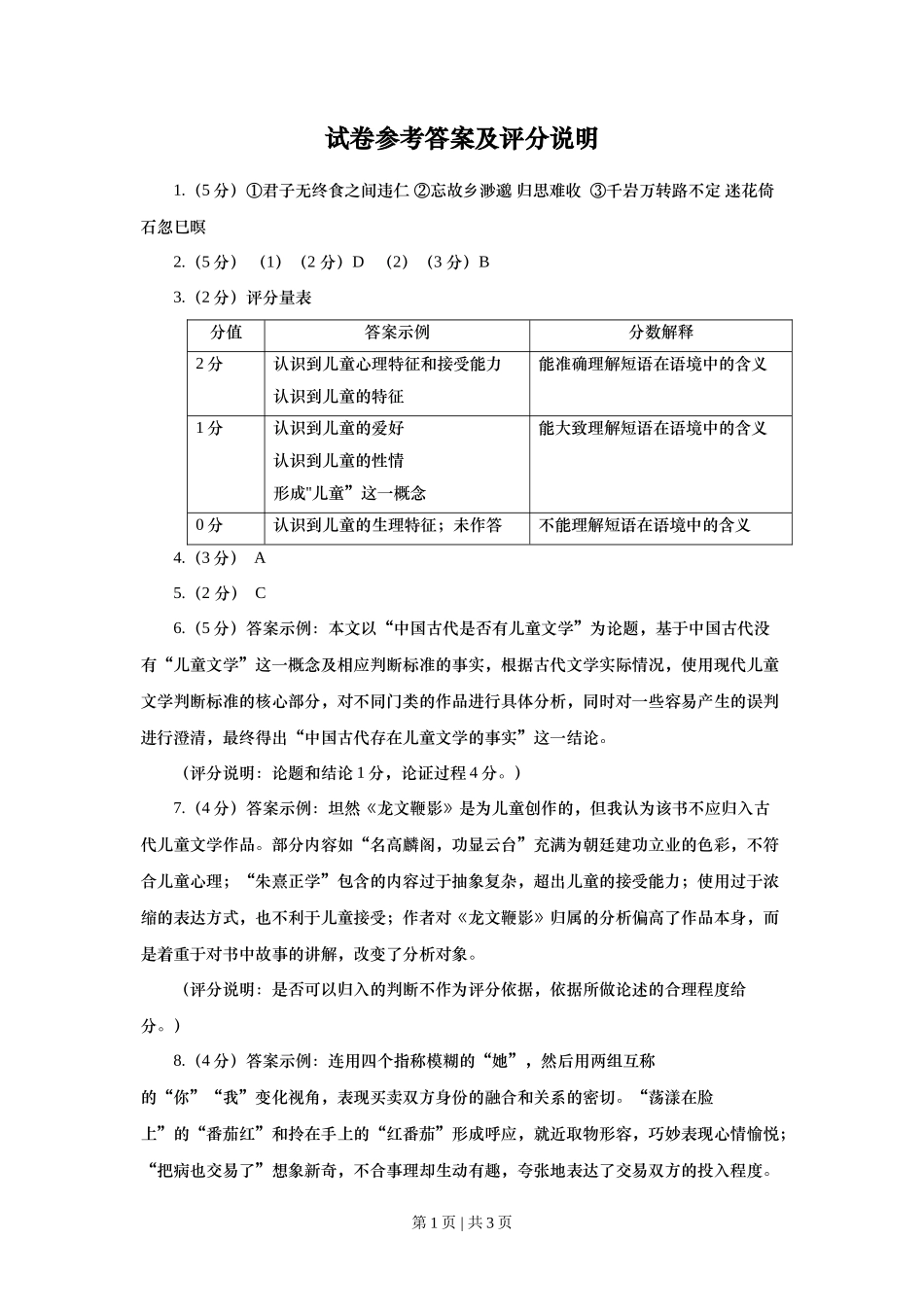
试卷参考答案及评分说明1.(5 分)①君子无终食之间违仁 ②忘故乡渺邈 归思难收 ③千岩万转路不定 迷花倚石忽巳暝2.(5 分) (1)(2 分)D (2)(3 分)B3.(2 分)评分量表分值答案示例分数解释2 分认识到儿童心理特征和接受能力认识到儿童的特征能准确理解短语在语境中的含义1 分认识到儿童的爱好认识到儿童的性情形成''儿童”这一概念能大致理解短语在语境中的含义0 分认识到儿童的生理特征;未作答不能理解短语在语境中的含义4.(3 分) A5.(2 分) C6.(5 分)答案示例:本文以“中国古代是否有儿童文学”为论题,基于中国古代没有“儿童文学”这一概念及相应判断标准的事实,根据古代文学实际情况,使用现代儿童文学判断标准的核心部分,对不同门类的作品进行具体分析,同时对一些容易产生的误判进行澄清,最终得出“中国古代存在儿童文学的事实”这一结论。(评分说明:论题和结论 1 分,论证过程 4 分。)7.(4 分)答案示例:坦然《龙文鞭影》是为儿童创作的,但我认为该书不应归入古代儿童文学作品。部分内容如“名高麟阁,功显云台”充满为朝廷建功立业的色彩,不符合儿童心理;“朱熹正学”包含的内容过于抽象复杂,超出儿童的接受能力;使用过于浓缩的表达方式,也不利于儿童接受;作者对《龙文鞭影》归属的分析偏高了作品本身,而是着重于对书中故事的讲解,改变了分析对象。(评分说明:是否可以归入的判断不作为评分依据,依据所做论述的合理程度给分。)8.(4 分)答案示例:连用四个指称模糊的“她”,然后用两组互称的“你”“我”变化视角,表现买卖双方身份的融合和关系的密切。“荡漾在脸上”的“番茄红”和拎在手上的“红番茄”形成呼应,就近取物形容,巧妙表现心情愉悦;“把病也交易了”想象新奇,不合事理却生动有趣,夸张地表达了交易双方的投入程度。第 1 页 | 共 3 页 全句风趣幽默,活泼明快,很有表现力。(评分说明:一个角度 2 分,整体评价 1 分,给满 4 分为止)9.(3 分)答案示例:第一层含义是市日赶集顺便就医的便利,使村民来看病;第二层含义是医生通过聊天了解病情,形成就医时自在和谐的氛围,使村民不知不觉进入病人角色。(评分说明:(第一层含义 1 分,第二层含义 2 分)10.(4 分)答案示例:本文刻画了和蔼亲切的童医生、热心耿直的阿德、虚心学习的我、淡泊自在摆书摊的老头;尤其是赶集求医的村民们(/买卖人/“她们”),众多人物形象共同组成了一幅乡村生活画卷(多角度/多元/全面/整体/完整等);相比聚焦单个人物形象,群像塑造的写法更有利于表现风土民情的丰富多彩(多元立体,更能体现乡民的淳朴/对眼前所见淳朴和谐民风的喜爱)。(评分说明:群像的分析 2 分,写法的作用 2 分)11.(4 分)答案示例:第②③两段描绘的集市场景正是就医画面的参照对象。这样的构思,讲集市场景穿插进就医场景,讲集市上浓郁的生活气息融入医院,描绘出充满活力、和谐自然的乡村风貌,新颖独特。(评分说明:对构思的概括 2 分,对构思的赏析 2 分。)12.(1 分)D13.(2 分)C14.(5 分)答案示例:首联以“万里长江”映村“一叶舟”传递出羁旅的寂寞箫索,而秋天触动诗人,让他心绪难平;二、三两联描绘秋光烂漫,一片生机的景象,这样的景象消释了作者的寂寞萧索;尾联写廖廓江天激发慷慨昂扬的少年壮志,以不愿垂钓沧江、归隐江湖表达积极入世、兼济天下的志向。(评分说明:分析 3 分,情感 2 分)15.(2 分)(1)改变 (2)使16.(2 分)(1) D (2) A17.(6 分)到这时众多盗贼刚被平定,死伤之人横陈道路,瘟疫大规模发生,宋若水却精神昂扬地驾车深入,煮好汤药随身带着,亲自慰问病人并给他们喝药。(评分说明:“至是群盗甫定”,“死伤横道”“疫疔大作”“公独慨然引车深入”“煮药自随”“亲问病者饮之”为 6 个点,1 点 1 分。)18.(3 分)公一以军律绳之/赏信罚必/ 士民以是得安其居/而军吏亦皆悦服。第 2 页 | 共 3 页 (评分说明:标识三处或以内的,标对一处给 1 分。标识三处以上的,多标一处扣 2分,扣到 0 分...

1、盘古文库是"C2C"交易模式,即卖家上传的文档直接由买家下载,本站只是中间服务平台,本站所有文档下载的收益归上传人(卖家)所有,作为网络服务商,若您的权利被侵害请及时联系右侧客服。

2、本站默认下载后的格式为 docx,pptx ,xlsx,pdf,zippsd等源文件。office等工具即可编辑!源码类文件除外。

3、如您看到网页展示的内容中含有'"133KU.COM"等水印,是因预览和防盗链技术需要对页面进行转换和压缩成图片所生成,文档下载后不会有该内容标识.

4、本站所有内容均由合作方上传,本站不对文档的完整性、权威性及其观点立场正确性做任何保证或承诺,文档内容仅供研究参考,付费前请自行鉴别。如您付费,意味着您自己接受本站规则且自行承担风险,本站不退款、不进行额外附加服务。

在点击下载本文档时,弹出的对话框中,选择“使用浏览器下载”不支持下载工具多线程下载!

部分浏览图可能存在变形的情况,下载后为高清文件,可直接编辑。

2020年高考语文试卷(上海)(秋考)(答案卷)

漫步者+ 关注
机构认证
内容提供者

该用户很懒,什么也没介绍

确认删除?
回到顶部