电脑桌面
添加盘古文库-分享文档发现价值到电脑桌面
安装后可以在桌面快捷访问

2024年高考生物试卷(浙江)(6月)(空白卷)

2024年高考生物试卷(浙江)(6月)(空白卷)_第1页
1/10
2024年高考生物试卷(浙江)(6月)(空白卷)_第2页
2/10
2024年高考生物试卷(浙江)(6月)(空白卷)_第3页
3/10
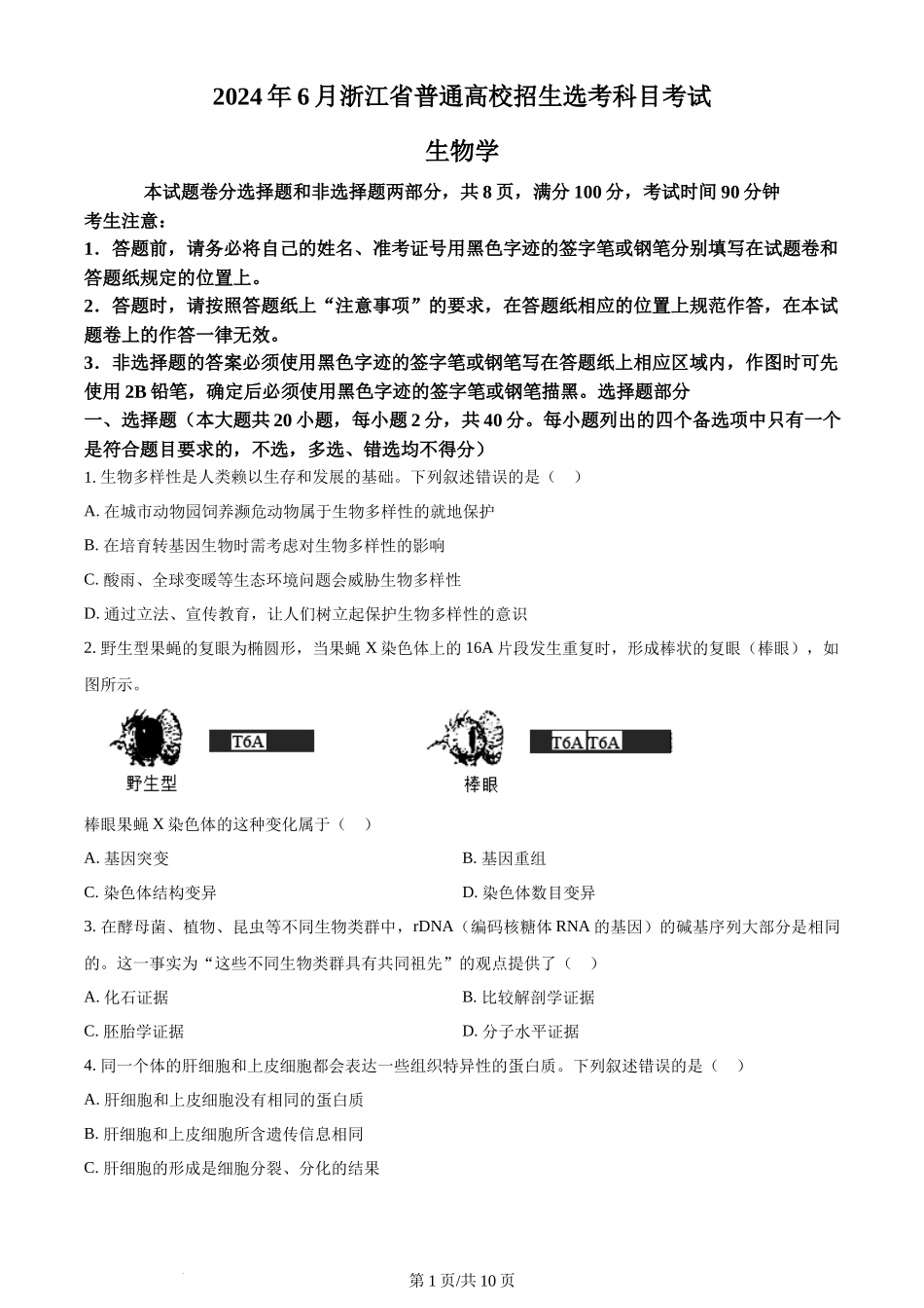
第 1 页/共 10 页学科网(北京)股份有限公司2024 年 6 月浙江省普通高校招生选考科目考试生物学本试题卷分选择题和非选择题两部分,共 8 页,满分 100 分,考试时间 90 分钟考生注意:1.答题前,请务必将自己的姓名、准考证号用黑色字迹的签字笔或钢笔分别填写在试题卷和答题纸规定的位置上。2.答题时,请按照答题纸上“注意事项”的要求,在答题纸相应的位置上规范作答,在本试题卷上的作答一律无效。3.非选择题的答案必须使用黑色字迹的签字笔或钢笔写在答题纸上相应区域内,作图时可先使用 2B 铅笔,确定后必须使用黑色字迹的签字笔或钢笔描黑。选择题部分一、选择题(本大题共 20 小题,每小题 2 分,共 40 分。每小题列出的四个备选项中只有一个是符合题目要求的,不选,多选、错选均不得分)1. 生物多样性是人类赖以生存和发展的基础。下列叙述错误的是( )A. 在城市动物园饲养濒危动物属于生物多样性的就地保护B. 在培育转基因生物时需考虑对生物多样性的影响C. 酸雨、全球变暖等生态环境问题会威胁生物多样性D. 通过立法、宣传教育,让人们树立起保护生物多样性的意识2. 野生型果蝇的复眼为椭圆形,当果蝇 X 染色体上的 16A 片段发生重复时,形成棒状的复眼(棒眼),如图所示。 棒眼果蝇 X 染色体的这种变化属于( )A. 基因突变B. 基因重组C. 染色体结构变异D. 染色体数目变异3. 在酵母菌、植物、昆虫等不同生物类群中,rDNA(编码核糖体 RNA 的基因)的碱基序列大部分是相同的。这一事实为“这些不同生物类群具有共同祖先”的观点提供了( )A. 化石证据B. 比较解剖学证据C. 胚胎学证据D. 分子水平证据4. 同一个体的肝细胞和上皮细胞都会表达一些组织特异性的蛋白质。下列叙述错误的是( )A. 肝细胞和上皮细胞没有相同的蛋白质B. 肝细胞和上皮细胞所含遗传信息相同C. 肝细胞的形成是细胞分裂、分化的结果第 2 页/共 10 页学科网(北京)股份有限公司D. 上皮细胞 的形成与基因选择性表达有关5. 在自然界中,群落演替是普遍现象。下列现象不属于群落演替的是( )A. 裸岩上出现了地衣B. 草本群落中出现成片灌木C. 灌木群落中长出大量乔木D. 常绿阔叶林中樟树明显长高6. 细胞是生物体结构和生命活动的基本单位,也是一个开放的系统。下列叙述正确的是( )A. 细胞可与周围环境交换物质,但不交换能量B. 细胞可与周围环境交换能量,但不交换物质C. 细胞可与周围环境交换物质,也可交换能量D. 细胞不与周围环境交换能量,也不交换物质7. 溶酶体内含有多种水解酶,是细胞内大分子物质水解的场所。机体休克时,相关细胞内的溶酶体膜稳定性下降,通透性增高,引发水解酶渗漏到胞质溶胶,造成细胞自溶与机体损伤。下列叙述错误的是( )A. 溶酶体内的水解酶由核糖体合成B. 溶酶体水解产生的物质可被再利用C. 水解酶释放到胞质溶胶会全部失活D. 休克时可用药物稳定溶酶体膜8. 黄鳝从胚胎期到产卵期都是雌性,产卵过后变为雄性。研究人员对洞庭湖周边某水域捕获的 1178 尾野生黄鳝进行年龄及性别的鉴定,结果如下表。生长期体长(cm)尾数雌性雄性尾数比例(%)尾数比例(%)Ⅰ龄≤30.065663396.581.2Ⅱ龄30.1~50.051232763.911622.7Ⅲ龄50.1~55.06233.3466.7Ⅳ龄≥55.1400.04100.0下列叙述正确的是( )A. 该黄鳝种群的年龄结构为衰退型B. 种群中雄黄鳝的平均年龄大于雌性C. 随年龄增长雄黄鳝数量逐渐增加D. 该黄鳝种群的雌雄比例约为 1∶19. 下列关于双链 DNA 分子结构的叙述,正确的是( )A. 磷酸与脱氧核糖交替连接构成了 DNA 的基本骨架第 3 页/共 10 页学科网(北京)股份有限公司B. 双链 DNA 中 T 占比越高,DNA 热变性温度越高C. 两条链之间的氢键形成由 DNA 聚合酶催化D. 若一条链的 G+C 占 47%,则另一条链的 A+T 也占 47%阅读下列材料,完成下面小题。柿子具有较高的营养价值和药用价值。采用液体发酵法可酿制出醋香浓郁、酸味纯正的柿子醋,提高了柿子的经济价值。柿子醋的酿造工艺流程如图所示。 10. 下列关于酒精发酵和醋酸发酵的叙述...

1、盘古文库是"C2C"交易模式,即卖家上传的文档直接由买家下载,本站只是中间服务平台,本站所有文档下载的收益归上传人(卖家)所有,作为网络服务商,若您的权利被侵害请及时联系右侧客服。

2、本站默认下载后的格式为 docx,pptx ,xlsx,pdf,zippsd等源文件。office等工具即可编辑!源码类文件除外。

3、如您看到网页展示的内容中含有'"133KU.COM"等水印,是因预览和防盗链技术需要对页面进行转换和压缩成图片所生成,文档下载后不会有该内容标识.

4、本站所有内容均由合作方上传,本站不对文档的完整性、权威性及其观点立场正确性做任何保证或承诺,文档内容仅供研究参考,付费前请自行鉴别。如您付费,意味着您自己接受本站规则且自行承担风险,本站不退款、不进行额外附加服务。

在点击下载本文档时,弹出的对话框中,选择“使用浏览器下载”不支持下载工具多线程下载!

部分浏览图可能存在变形的情况,下载后为高清文件,可直接编辑。

2024年高考生物试卷(浙江)(6月)(空白卷)

漫步者+ 关注
机构认证
内容提供者

该用户很懒,什么也没介绍

确认删除?
回到顶部