电脑桌面
添加盘古文库-分享文档发现价值到电脑桌面
安装后可以在桌面快捷访问

2022年高考生物试卷(北京)(解析卷)

2022年高考生物试卷(北京)(解析卷)_第1页
1/22
2022年高考生物试卷(北京)(解析卷)_第2页
2/22
2022年高考生物试卷(北京)(解析卷)_第3页
3/22
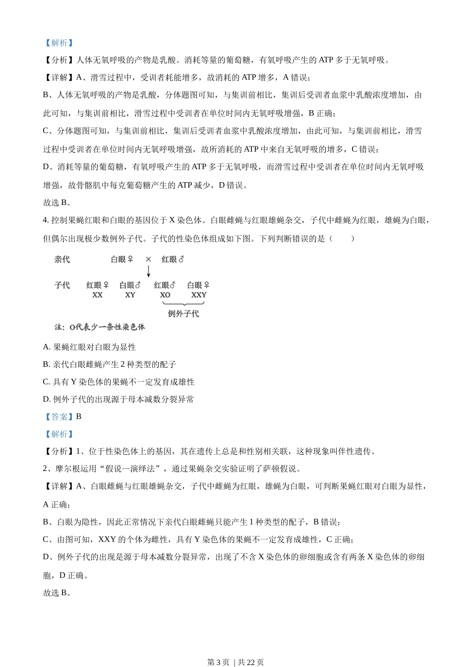
第 1 页 | 共 22 页 北京市 2022 年普通高中学业水平等级性考试生物一、选择题,本部分共 15 题,在每题列出的四个选项中,选出最符合题目要求的一项。1. 鱼腥蓝细菌分布广泛,它不仅可以进行光合作用,还具有固氮能力。关于该蓝细菌的叙述,不正确的是( )A. 属于自养生物B. 可以进行细胞呼吸C. DNA 位于细胞核中D. 在物质循环中发挥作用【答案】C【解析】【分析】蓝细菌没有核膜包被的细胞核,属于原核生物,只含有核糖体一种细胞器,含有叶绿素和藻蓝素,是能进行光合作用的自养生物。【详解】A、蓝细菌能进行光合作用,属于自养生物,A 正确;B、蓝细菌进行的是有氧呼吸,B 正确;C、蓝细菌属于原核生物,没有细胞核,DNA 主要位于拟核中,C 错误;D、蓝细菌在生态系统中属于生产者,在物质循环中其重要作用,D 正确。故选 C。2. 光合作用强度受环境因素的影响。车前草的光合速率与叶片温度、CO2浓度的关系如下图。据图分析不能得出( )A. 低于最适温度时,光合速率随温度升高而升高B. 在一定的范围内,CO2浓度升高可使光合作用最适温度升高C. CO2浓度为 200μL·L-1时,温度对光合速率影响小D. 10℃条件下,光合速率随 CO2浓度的升高会持续提高【答案】D【解析】第 2 页 | 共 22 页 【分析】由题图分析可得:(1)图中所展现有两个影响光合速率的因素:一个是 CO2的浓度,另一个是温度。(2)当温度相同时,光合速率会随着 CO2的浓度升高而增大;当 CO2的浓度相同时,光合速率会随着温度的升高而增大,达到最适温度时,光合速率达到最高值,后随着温度的继续升高而减小。(3)当 CO2浓度为 200μL·L-1时,最适温度为 25℃左右;当 CO2浓度为 370μL·L-1时,最适温度为 30℃;当 CO2浓度为 1000μL·L-1时,最适温度接近 40℃。【详解】A、分析题图可知,当 CO2浓度一定时,光合速率会随着温度的升高而增大,达到最适温度时,光合速率达到最高值,后随着温度的继续升高而减小,A 正确;B、分析题图可知,当 CO2浓度为 200μL·L-1时,最适温度为 25℃左右;当 CO2浓度为 370μL·L-1时,最适温度为 30℃;当 CO2浓度为 1000μL·L-1时,最适温度接近 40℃,可以表明在一定范围内,CO2浓度的升高会使光合作用最适温度升高,B 正确;C、分析题图可知,当 CO2浓度为 200μL·L-1时,光合速率随温度的升高而改变程度不大,光合速率在温度的升高下,持续在数值为 10 处波动,而 CO2浓度为其他数值时,光合速率随着温度的升高变化程度较大,曲线有较大的变化趋势,所以表明 CO2浓度为 200μL·L-1时,温度对光合速率影响小,C 正确;D、分析题图可知,10℃条件下,CO2浓度为 200μL·L-1至 370μL·L-1时,光合速率有显著提高,而370μL·L-1至 1000μL·L-1时,光合速率无明显的提高趋势,而且 370μL·L-1时与 1000μL·L-1时,两者光合速率数值接近同一数值,所以不能表明 10℃条件下,光合速率随 CO2浓度的升高会持续提高,D 错误。故选 D。3. 在北京冬奥会的感召下,一队初学者进行了 3 个月高山滑雪集训,成绩显著提高,而体重和滑雪时单位时间的摄氧量均无明显变化。检测集训前后受训者完成滑雪动作后血浆中乳酸浓度,结果如下图。与集训前相比,滑雪过程中受训者在单位时间内( )A. 消耗的 ATP 不变B. 无氧呼吸增强C. 所消耗的 ATP 中来自有氧呼吸的增多D. 骨骼肌中每克葡萄糖产生的 ATP 增多【答案】B第 3 页 | 共 22 页 【解析】【分析】人体无氧呼吸的产物是乳酸。消耗等量的葡萄糖,有氧呼吸产生的 ATP 多于无氧呼吸。【详解】A、滑雪过程中,受训者耗能增多,故消耗的 ATP 增多,A 错误;B、人体无氧呼吸的产物是乳酸,分体题图可知,与集训前相比,集训后受训者血浆中乳酸浓度增加,由此可知,与集训前相比,滑雪过程中受训者在单位时间内无氧呼吸增强,B 正确;C、分体题图可知,与集训前相比,集训后受训者血浆中乳酸浓度增加,由此可知,与集训前相比,滑雪过程中受训者在单位时间内无氧呼吸增强,故所消耗的 ATP 中来自无氧呼吸的增多,C 错...

1、盘古文库是"C2C"交易模式,即卖家上传的文档直接由买家下载,本站只是中间服务平台,本站所有文档下载的收益归上传人(卖家)所有,作为网络服务商,若您的权利被侵害请及时联系右侧客服。

2、本站默认下载后的格式为 docx,pptx ,xlsx,pdf,zippsd等源文件。office等工具即可编辑!源码类文件除外。

3、如您看到网页展示的内容中含有'"133KU.COM"等水印,是因预览和防盗链技术需要对页面进行转换和压缩成图片所生成,文档下载后不会有该内容标识.

4、本站所有内容均由合作方上传,本站不对文档的完整性、权威性及其观点立场正确性做任何保证或承诺,文档内容仅供研究参考,付费前请自行鉴别。如您付费,意味着您自己接受本站规则且自行承担风险,本站不退款、不进行额外附加服务。

在点击下载本文档时,弹出的对话框中,选择“使用浏览器下载”不支持下载工具多线程下载!

部分浏览图可能存在变形的情况,下载后为高清文件,可直接编辑。

2022年高考生物试卷(北京)(解析卷)

漫步者+ 关注
机构认证
内容提供者

该用户很懒,什么也没介绍

确认删除?
回到顶部