电脑桌面
添加盘古文库-分享文档发现价值到电脑桌面
安装后可以在桌面快捷访问

2021年高考生物试卷(全国甲卷)(空白卷)

2021年高考生物试卷(全国甲卷)(空白卷)_第1页
1/4
2021年高考生物试卷(全国甲卷)(空白卷)_第2页
2/4
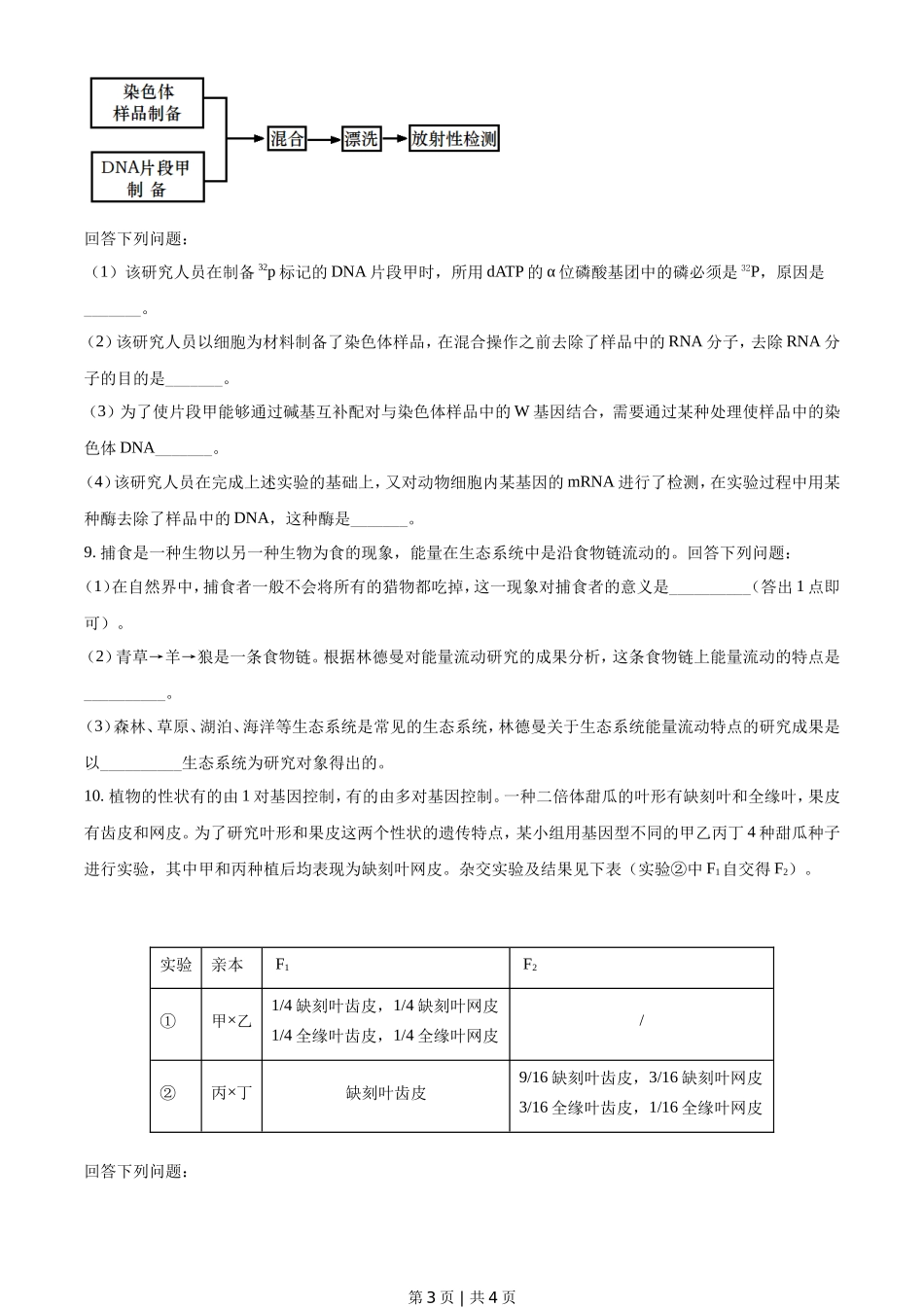
2021年高考生物试卷(全国甲卷)(空白卷)_第3页
3/4
2021 年普通高等学校招生全国统一考试理科综合能力测试·生物部分注意事项: 1.答卷前,考生务必将自己的姓名、准考证号填写在答题卡上。 2.回答选择题时,选出每小题答案后,用铅笔把答题卡上对应题目的答案标号涂黑。如需改动,用橡皮擦干净后,再选涂其他答案标号。回答非选择题时,将答案写在答题卡上。写在本试卷上无效。 3.考试结束后,将本试卷和答题卡一并交回。 可能用到的相对原子质量:H1 C12 N14 O16 S32 Cu64 Zr91一、选择题:本题共 13 小题,每小题 6 分,共 78 分。在每小题给出的四个选项中,只有一项是符合题目要求的。1. 已知①酶、②抗体、③激素、④糖原、⑤脂肪、⑥核酸都是人体内有重要作用的物质。下列说法正确的是( )A. ①②③ 都是由氨基酸通过肽键连接而成的B. ③④⑤ 都是生物大分子,都以碳链为骨架C. ①②⑥ 都是由含氮的单体连接成的多聚体D. ④⑤⑥ 都是人体细胞内的主要能源物质2. 某同学将酵母菌接种在马铃薯培养液中进行实验,不可能得到的结果是( )A. 该菌在有氧条件下能够繁殖B. 该菌在无氧呼吸 的过程中无丙酮酸产生C. 该菌在无氧条件下能够产生乙醇D. 该菌在有氧和无氧条件下都能产生 CO23. 生长素具有促进植物生长等多种生理功能。下列与生长素有关的叙述,错误的是( )A. 植物生长的“顶端优势”现象可以通过去除顶芽而解除B. 顶芽产生的生长素可以运到侧芽附近从而抑制侧芽生长C. 生长素可以调节植物体内某些基因的表达从而影响植物生长D. 在促进根、茎两种器官生长时,茎是对生长素更敏感 的器官4. 人体下丘脑具有内分泌功能,也是一些调节中枢的所在部位。下列有关下丘脑的叙述,错误的是( )A. 下丘脑能感受细胞外液渗透压的变化B. 下丘脑能分泌抗利尿激素和促甲状腺激素C. 下丘脑参与水盐平衡的调节:下丘脑有水平衡调节中枢D. 下丘脑能感受体温的变化;下丘脑有体温调节中枢5. 果蝇的翅型、眼色和体色 3 个性状由 3 对独立遗传的基因控制,且控制眼色的基因位于 X 染色体上。让一群基因型相同的果蝇(果蝇 M)与另一群基因型相同的果蝇(果蝇 N)作为亲本进行杂交,分别统计子代果蝇第 1 页 | 共 4 页 不同性状的个体数量,结果如图所示。已知果蝇 N 表现为显性性状灰体红眼。下列推断错误的是( )A. 果蝇 M 为红眼杂合体雌蝇B. 果蝇 M 体色表现为黑檀体C. 果蝇 N 为灰体红眼杂合体D. 亲本果蝇均 为长翅杂合体6. 群落是一个不断发展变化的动态系统。下列关于发生在裸岩和弃耕农田上的群落演替的说法,错误的是( )A. 人为因素或自然因素的干扰可以改变植物群落演替的方向B. 发生在裸岩和弃耕农田上的演替分别为初生演替和次生演替C. 发生在裸岩和弃耕农田上的演替都要经历苔藓阶段、草本阶段D. 在演替过程中,群落通常是向结构复杂、稳定性强的方向发展7. 植物的根细胞可以通过不同方式吸收外界溶液中的 K+。回答下列问题:(1)细胞外的 K+可以跨膜进入植物的根细胞。细胞膜和核膜等共同构成了细胞的生物膜系统,生物膜的结构特点是_______。(2)细胞外的 K+能够通过离子通道进入植物的根细胞。离子通道是由_______复合物构成的,其运输的特点是_______(答出 1 点即可)。(3)细胞外的 K+可以通过载体蛋白逆浓度梯度进入植物的根细胞。在有呼吸抑制剂的条件下,根细胞对 K+的吸收速率降低,原因是_______。8. 用一段由放射性同位素标记的 DNA 片段可以确定基因在染色体上的位置。某研究人员使用放射性同位素32P 标记的脱氧腺苷三磷酸(dATP,dA-Pα~Pβ~Pγ)等材料制备了 DNA 片段甲(单链),对 W 基因在染色体上的位置进行了研究,实验流程的示意图如下。第 2 页 | 共 4 页 回答下列问题:(1)该研究人员在制备32p 标记的 DNA 片段甲时,所用 dATP 的 α 位磷酸基团中的磷必须是 32P,原因是_______。(2)该研究人员以细胞为材料制备了染色体样品,在混合操作之前去除了样品中的 RNA 分子,去除 RNA 分子的目的是_______。(3)为了使片段甲能够通过碱基互补配对与染色体样品中的 W...

1、盘古文库是"C2C"交易模式,即卖家上传的文档直接由买家下载,本站只是中间服务平台,本站所有文档下载的收益归上传人(卖家)所有,作为网络服务商,若您的权利被侵害请及时联系右侧客服。

2、本站默认下载后的格式为 docx,pptx ,xlsx,pdf,zippsd等源文件。office等工具即可编辑!源码类文件除外。

3、如您看到网页展示的内容中含有'"133KU.COM"等水印,是因预览和防盗链技术需要对页面进行转换和压缩成图片所生成,文档下载后不会有该内容标识.

4、本站所有内容均由合作方上传,本站不对文档的完整性、权威性及其观点立场正确性做任何保证或承诺,文档内容仅供研究参考,付费前请自行鉴别。如您付费,意味着您自己接受本站规则且自行承担风险,本站不退款、不进行额外附加服务。

在点击下载本文档时,弹出的对话框中,选择“使用浏览器下载”不支持下载工具多线程下载!

部分浏览图可能存在变形的情况,下载后为高清文件,可直接编辑。

2021年高考生物试卷(全国甲卷)(空白卷)

漫步者+ 关注
机构认证
内容提供者

该用户很懒,什么也没介绍

确认删除?
回到顶部