电脑桌面
添加盘古文库-分享文档发现价值到电脑桌面
安装后可以在桌面快捷访问

2018年高考生物试卷(海南)(解析卷)

2018年高考生物试卷(海南)(解析卷)_第1页
1/21
2018年高考生物试卷(海南)(解析卷)_第2页
2/21
2018年高考生物试卷(海南)(解析卷)_第3页
3/21
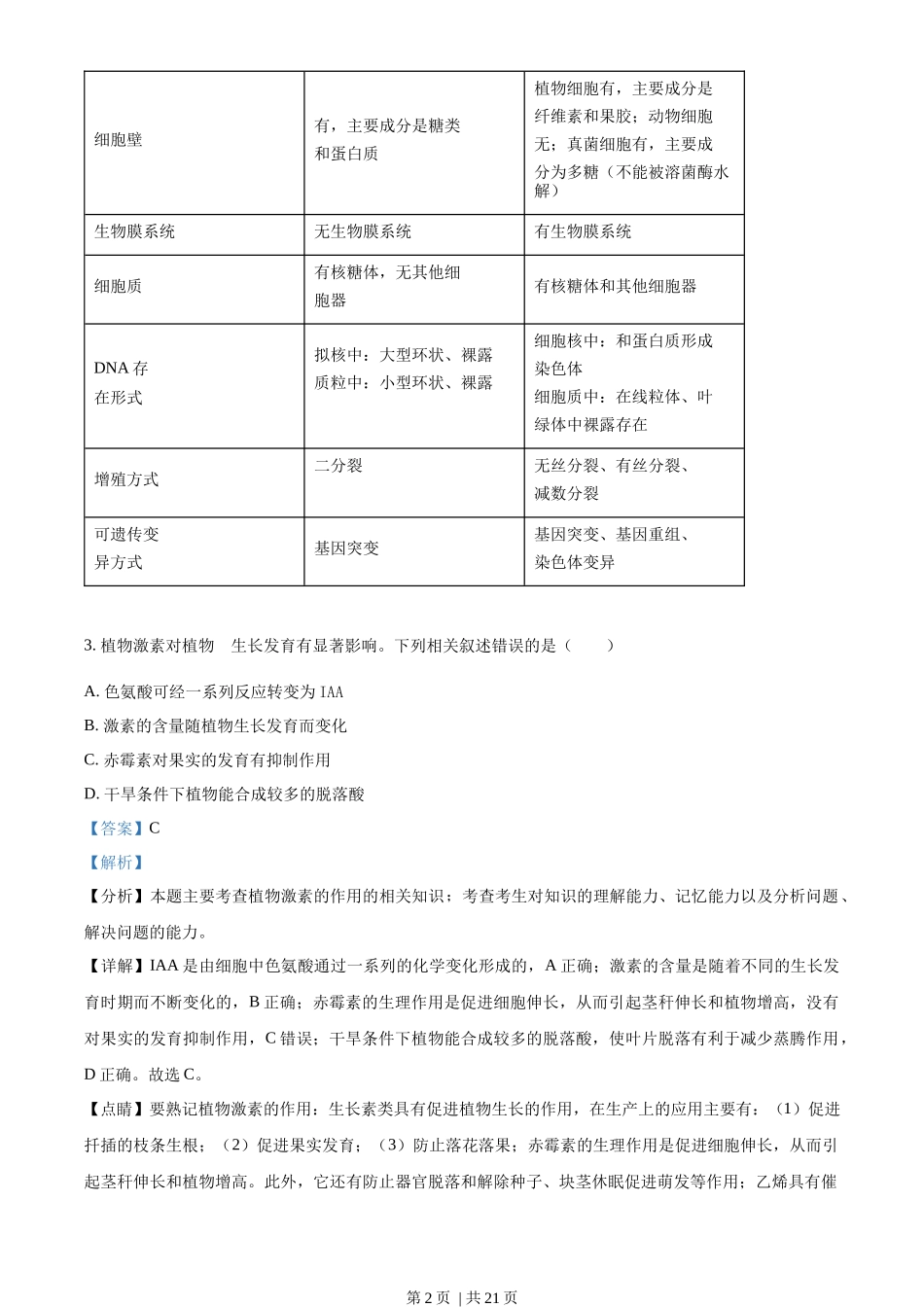
第 1 页 | 共 21 页 2018 年海南省高考生物试卷一、单选题1. 关于真核细胞的叙述,错误的是( )A. 线粒体的内膜上有酶的分布B. 细胞核中含有 DNA 和蛋白质C. 核膜主要由脂质和蛋白质组成D. 叶肉细胞的细胞膜含有纤维素【答案】D【解析】【分析】本题考查细胞结构和功能,要求考生识记线粒体的结构和功能、细胞核的结构和功能、生物膜系统的组成及化学成分、糖类的种类及功能,能结合所学的知识准确判断各选项。【详解】线粒体内膜是有氧呼吸第三阶段的场所,其上分布有与有氧呼吸第三阶段有关的酶,A 正确;真核细胞的细胞核中含有染色体,其主要成分是蛋白质和 DNA,B 正确;核膜主要由脂质和蛋白质组成,C正确;纤维素是组成植物细胞壁的重要成分,叶肉细胞的细胞膜不含纤维素,D 错误。故选 D。【点睛】要联系相关结构的特点和功能,逐项分析得出合理选项。2. 关于酵母菌和乳酸菌的叙述,错误的是( )A. 酵母菌和乳酸菌都能进行无氧呼吸B. 酵母菌有线粒体,而乳酸菌无线粒体C. 酵母菌具有细胞核,而乳酸菌具有拟核D. 溶菌酶能破坏酵母菌和乳酸菌的细胞壁【答案】D【解析】【分析】本题以乳酸菌和酵母菌为素材,考查原核细胞和真核细胞的形态和结构的异同、细胞呼吸等知识 ,首先要求考生明确乳酸菌属于原核生物,酵母菌属于真核生物;其次要求考生识记原核细胞和真核细胞的异同,能结合所学的知识准确判断各选项。【详解】酵母菌既能进行有氧呼吸,也能进行无氧呼吸,乳酸菌只能进行无氧呼吸,A 正确;酵母菌属于真核生物,其细胞中含有线粒体,而乳酸菌属于原核生物,其细胞中不含线粒体,B 正确;酵母菌属于真核生物,其细胞中具有细胞核,而乳酸菌属于原核生物,其细胞中具有拟核,C 正确;溶菌酶能破坏乳酸菌 的细胞壁,但不能破坏酵母菌的细胞壁,D 错误。故选 D。【点睛】关键要明确乳酸菌属于原核生物,酵母菌属于真核生物。原核细胞和真核细胞的异同如下表:比较项目原 核 细 胞真 核 细 胞大小较小较大主要区别无以核膜为界限的细胞核,有拟核有以核膜为界限的细胞核 第 2 页 | 共 21 页 细胞壁有,主要成分是糖类和蛋白质 植物细胞有,主要成分是纤维素和果胶;动物细胞无;真菌细胞有,主要成分为多糖(不能被溶菌酶水解) 生物膜系统无生物膜系统有生物膜系统细胞质有核糖体,无其他细胞器有核糖体和其他细胞器 DNA 存在形式拟核中:大型环状、裸露质粒中:小型环状、裸露 细胞核中:和蛋白质形成染色体细胞质中:在线粒体、叶绿体中裸露存在增殖方式二分裂 无丝分裂、有丝分裂、减数分裂可遗传变异方式基因突变基因突变、基因重组、染色体变异3. 植物激素对植物 的生长发育有显著影响。下列相关叙述错误的是( )A. 色氨酸可经一系列反应转变为 IAA B. 激素的含量随植物生长发育而变化C. 赤霉素对果实的发育有抑制作用D. 干旱条件下植物能合成较多的脱落酸【答案】C【解析】【分析】本题主要考查植物激素的作用的相关知识;考查考生对知识的理解能力、记忆能力以及分析问题、解决问题的能力。【详解】IAA 是由细胞中色氨酸通过一系列的化学变化形成的,A 正确;激素的含量是随着不同的生长发育时期而不断变化的,B 正确;赤霉素的生理作用是促进细胞伸长,从而引起茎秆伸长和植物增高,没有对果实的发育抑制作用,C 错误;干旱条件下植物能合成较多的脱落酸,使叶片脱落有利于减少蒸腾作用,D 正确。故选 C。【点睛】要熟记植物激素的作用:生长素类具有促进植物生长的作用,在生产上的应用主要有:(1)促进扦插的枝条生根;(2)促进果实发育;(3)防止落花落果;赤霉素的生理作用是促进细胞伸长,从而引起茎秆伸长和植物增高。此外,它还有防止器官脱落和解除种子、块茎休眠促进萌发等作用;乙烯具有催第 3 页 | 共 21 页 熟的作用。4. 高等植物细胞中,下列过程只发生在生物膜上的是( )A. 光合作用中的光反应B. 光合作用中 CO2的固定C. 葡萄糖分解产生丙酮酸D. 以 DNA 为模板合成 RNA【答案】A【解析】【分析】本题考查了光合作用和呼吸作用的有关知识,意在考查...

1、盘古文库是"C2C"交易模式,即卖家上传的文档直接由买家下载,本站只是中间服务平台,本站所有文档下载的收益归上传人(卖家)所有,作为网络服务商,若您的权利被侵害请及时联系右侧客服。

2、本站默认下载后的格式为 docx,pptx ,xlsx,pdf,zippsd等源文件。office等工具即可编辑!源码类文件除外。

3、如您看到网页展示的内容中含有'"133KU.COM"等水印,是因预览和防盗链技术需要对页面进行转换和压缩成图片所生成,文档下载后不会有该内容标识.

4、本站所有内容均由合作方上传,本站不对文档的完整性、权威性及其观点立场正确性做任何保证或承诺,文档内容仅供研究参考,付费前请自行鉴别。如您付费,意味着您自己接受本站规则且自行承担风险,本站不退款、不进行额外附加服务。

在点击下载本文档时,弹出的对话框中,选择“使用浏览器下载”不支持下载工具多线程下载!

部分浏览图可能存在变形的情况,下载后为高清文件,可直接编辑。

2018年高考生物试卷(海南)(解析卷)

漫步者+ 关注
机构认证
内容提供者

该用户很懒,什么也没介绍

确认删除?
回到顶部