电脑桌面
添加盘古文库-分享文档发现价值到电脑桌面
安装后可以在桌面快捷访问

2012年高考生物试卷(山东)(空白卷)

2012年高考生物试卷(山东)(空白卷)_第1页
1/7
2012年高考生物试卷(山东)(空白卷)_第2页
2/7
2012年高考生物试卷(山东)(空白卷)_第3页
3/7
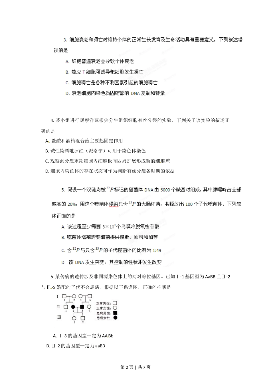
2012 年普通高等学校招生全国统一考试(山东卷) 理综生物部分解析一.选择题2.夏季晴朗的一天,甲乙两株同种植物在相同条件下 CO2吸收速率的变化如图所示,下列说法正确的是 A. 甲植株在 a 点开始进行光合作用 B. 乙植株在 e 点有机物积累量最多 C. 曲线 b-c 段和 d-e 段下降的原因相同 D. 两曲线 b-d 段不同的原因可能是甲植株气孔无法关闭第 1 页 | 共 7 页 4. 某小组进行观察洋葱根尖分生组织细胞有丝分裂的实验,下列关于该实验的叙述正确的是 A . 盐酸和酒精混合液主要起固定作用 B. 碱性染料吡罗红(派洛宁)可用于染色体染色 C. 观察到分裂末期细胞内细胞板向四周扩展形成新的细胞壁 D. 细胞内染色体的存在状态可作为判断有丝分裂各时期的依据[来源:学,科,网 Z,X,X,K][来源:Zxxk.Com]6 某传病的遗传涉及非同源染色体上的两对等位基因。已知Ⅰ-1 基因型为 AaBB,且Ⅱ-2与Ⅱ -3 婚配的子代不会患病。根据以下系谱图,正确的推断是A. Ⅰ-3 的基因型一定为 AABb[来源:学科网] B. Ⅱ-2 的基因型一定为 aaBB第 2 页 | 共 7 页 C. Ⅲ-1 的基因型可能为 AaBb 或 AABbD. Ⅲ-2 与基因型为 AaBb 的女性婚配,子代患病的概率为31625. (10分)人手指意外触到蜡烛火焰,引起屈肘反射。其反射弧示意图如下。第 3 页 | 共 7 页 此过程属于 免疫。[来源:学科网]26. (8 分)右图中,曲线Ⅰ、Ⅱ、Ⅲ分别表示某野生动物种群数量超过环境容纳量后,其未来种群数量变化三种可能的情况。27. (14 分) 几种性染色体异常果蝇的性别、育性等如图所示。第 4 页 | 共 7 页 (1)正常果蝇在减数第一次分裂中期的细胞内染色体组数为 ,在减数第二次分裂后期的细胞中染色体数是 条。(2)白眼雌果蝇(X’ X’Y)最多 能产生 X’、 X’ X’ 和 四种类型的配子。该果蝇与红眼雄果蝇 (XRY)杂交,子代中红眼雌果蝇的基因型为 。[来源:学.科.网 Z.X.X.K]34.(8 分)【生物—生物技术实践】辣椒素作为一种生物碱广泛用于食品保健、医药工业等领域。辣椒素的获得途径如图。 第 5 页 | 共 7 页 第 6 页 | 共 7 页 第 7 页 | 共 7 页

1、盘古文库是"C2C"交易模式,即卖家上传的文档直接由买家下载,本站只是中间服务平台,本站所有文档下载的收益归上传人(卖家)所有,作为网络服务商,若您的权利被侵害请及时联系右侧客服。

2、本站默认下载后的格式为 docx,pptx ,xlsx,pdf,zippsd等源文件。office等工具即可编辑!源码类文件除外。

3、如您看到网页展示的内容中含有'"133KU.COM"等水印,是因预览和防盗链技术需要对页面进行转换和压缩成图片所生成,文档下载后不会有该内容标识.

4、本站所有内容均由合作方上传,本站不对文档的完整性、权威性及其观点立场正确性做任何保证或承诺,文档内容仅供研究参考,付费前请自行鉴别。如您付费,意味着您自己接受本站规则且自行承担风险,本站不退款、不进行额外附加服务。

在点击下载本文档时,弹出的对话框中,选择“使用浏览器下载”不支持下载工具多线程下载!

部分浏览图可能存在变形的情况,下载后为高清文件,可直接编辑。

2012年高考生物试卷(山东)(空白卷)

漫步者+ 关注
机构认证
内容提供者

该用户很懒,什么也没介绍

确认删除?
回到顶部