电脑桌面
添加盘古文库-分享文档发现价值到电脑桌面
安装后可以在桌面快捷访问

2011年高考生物试卷(北京)(空白卷)

2011年高考生物试卷(北京)(空白卷)_第1页
1/4
2011年高考生物试卷(北京)(空白卷)_第2页
2/4
2011年高考生物试卷(北京)(空白卷)_第3页
3/4
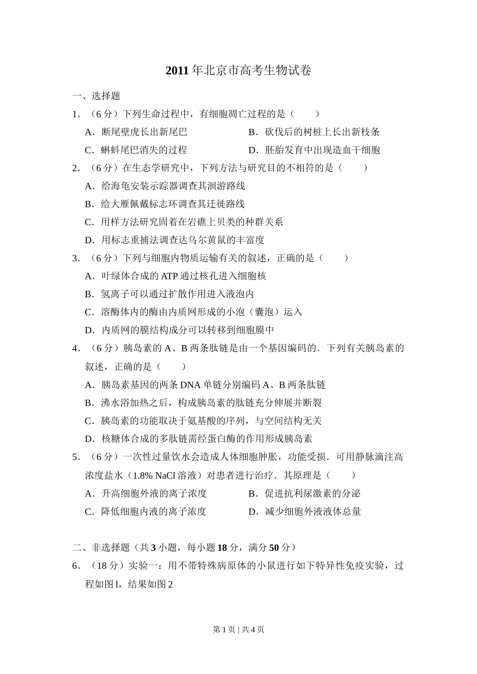
2011 年北京市高考生物试卷一、选择题1.(6 分)下列生命过程中,有细胞凋亡过程的是()A.断尾壁虎长出新尾巴B.砍伐后的树桩上长出新枝条C.蝌蚪尾巴消失的过程D.胚胎发育中出现造血干细胞2.(6 分)在生态学研究中,下列方法与研究目的不相符的是()A.给海龟安装示踪器调查其洄游路线B.给大雁佩戴标志环调查其迁徙路线C.用样方法研究固着在岩礁上贝类的种群关系D.用标志重捕法调查达乌尔黄鼠的丰富度3.(6 分)下列与细胞内物质运输有关的叙述,正确的是()A.叶绿体合成的 ATP 通过核孔进入细胞核B.氢离子可以通过扩散作用进入液泡内C.溶酶体内的酶由内质网形成的小泡(囊泡)运入D.内质网的膜结构成分可以转移到细胞膜中4.(6 分)胰岛素的 A、B 两条肽链是由一个基因编码的.下列有关胰岛素的 叙述,正确的是()A.胰岛素基因的两条 DNA 单链分别编码 A、B 两条肽链B.沸水浴加热之后,构成胰岛素的肽链充分伸展并断裂C.胰岛素的功能取决于氨基酸的序列,与空间结构无关D.核糖体合成的多肽链需经蛋白酶的作用形成胰岛素5.(6 分)一次性过量饮水会造成人体细胞肿胀,功能受损.可用静脉滴注高浓度盐水(1.8% NaCl 溶液)对患者进行治疗.其原理是()A.升高细胞外液的离子浓度B.促进抗利尿激素的分泌C.降低细胞内液的离子浓度D.减少细胞外液液体总量 二、非选择题(共 3 小题,每小题 18 分,满分 50 分)6.(18 分)实验一:用不带特殊病原体的小鼠进行如下特异性免疫实验,过程如图 l,结果如图 2第 1 页 | 共 4 页 (1)对 B 组小鼠的处理是作为 A 组小鼠的 处理。(2)从图 2 可知,Ⅱ组与Ⅳ组相比,小鼠脾脏中的活细菌数量的增长趋势 ,说明血清中的 不能有效抑制脾脏内的细菌繁殖。注射来自于 A 组小鼠的 T 细胞后,在 4 天内Ⅰ组小鼠脾脏中的活细菌数量 ,说明该组 T细胞(活化 T 细胞) 细菌数量的增长。由此推测该细菌生活在 。(3)实验中,Ⅰ~Ⅳ组小鼠感染的是 ,感染的时间是在注射 T 细胞或血清的 天。实验二:在体外观察小鼠的 T 细胞和巨噬细胞(一种吞噬细胞)对细菌 X 的杀伤力,结果如图 3。(4)由图 3 可知,能有效杀伤细菌 X 的是 细胞,而不是活化 T 细胞。(5)有人假设,活化 T 细胞释放某种物质活化了巨噬细胞。若用体外实验验证该假设,实验组应选择的实验材料包括 (填选项前的符号)。a.培养过活化 T 细胞的培养液 b .培养过巨噬细胞的培养液c.A 组小鼠的巨噬细胞 d.B 组小鼠的巨噬细胞e.培养过未活化 T 细胞的培养液f.细菌 X(5)该系列实验的目的是研究 。7.(16 分)果蝇的 2 号染色体上存在朱砂眼(a)和褐色眼(b)基因,减数分第 2 页 | 共 4 页 裂时不发生交叉互换。aa 个体的褐色素合成受到抑制,bb 个体的朱砂色素合成受到抑制。正常果蝇复眼的暗红色是这两种色素叠加的结果。(1)a 和 b 是 性基因,就这两对基因而言,朱砂眼果蝇的基因型包括 。(2)用双杂合体雄蝇(K)与双隐性纯合体雌蝇进行测交实验,母本果蝇复眼为 色。子代表现型及比例为暗红眼:白眼=1:1,说明父本的 A、B 基因与染色体的对应关系是 。(3)在近千次的重复实验中,有 6 次实验的子代全部为暗红眼,但反交却无此现象。从减数分裂的过程分析,出现上述例外的原因可能是: 的一部分 细胞未能正常完成分裂,无法产生 。(4)为检验上述推测,可用 观察切片,统计 的比例,并比较 之间该比值的差异。8.(16 分)TDNA﹣可随机插入植物基因组内,导致被插入基因发生突变。用此方法诱导拟南芥产生突变体的过程如下:种植野生型拟南芥,待植株形成花蕾时,将地上部分浸入农杆菌(其中的 TDNA﹣上带有抗除草剂基因)悬浮液中以实现转化。在适宜条件下培养,收获种子(称为 T1代)。(1)为促进植株侧枝发育以形成更多的花蕾,需要去除 ,因为后者产生的 会抑制侧芽的生长。(2)为筛选出已转化的个体,需将 T1代播种在含 的培养基上生长,成熟后自交,收获种子(称为 T2代)。(3)为筛选出具有抗盐性...

1、盘古文库是"C2C"交易模式,即卖家上传的文档直接由买家下载,本站只是中间服务平台,本站所有文档下载的收益归上传人(卖家)所有,作为网络服务商,若您的权利被侵害请及时联系右侧客服。

2、本站默认下载后的格式为 docx,pptx ,xlsx,pdf,zippsd等源文件。office等工具即可编辑!源码类文件除外。

3、如您看到网页展示的内容中含有'"133KU.COM"等水印,是因预览和防盗链技术需要对页面进行转换和压缩成图片所生成,文档下载后不会有该内容标识.

4、本站所有内容均由合作方上传,本站不对文档的完整性、权威性及其观点立场正确性做任何保证或承诺,文档内容仅供研究参考,付费前请自行鉴别。如您付费,意味着您自己接受本站规则且自行承担风险,本站不退款、不进行额外附加服务。

在点击下载本文档时,弹出的对话框中,选择“使用浏览器下载”不支持下载工具多线程下载!

部分浏览图可能存在变形的情况,下载后为高清文件,可直接编辑。

2011年高考生物试卷(北京)(空白卷)

漫步者+ 关注
机构认证
内容提供者

该用户很懒,什么也没介绍

确认删除?
回到顶部