电脑桌面
添加盘古文库-分享文档发现价值到电脑桌面
安装后可以在桌面快捷访问

2024年高考历史试卷(河北)(空白卷)

2024年高考历史试卷(河北)(空白卷) _第1页
1/7
2024年高考历史试卷(河北)(空白卷) _第2页
2/7
2024年高考历史试卷(河北)(空白卷) _第3页
3/7
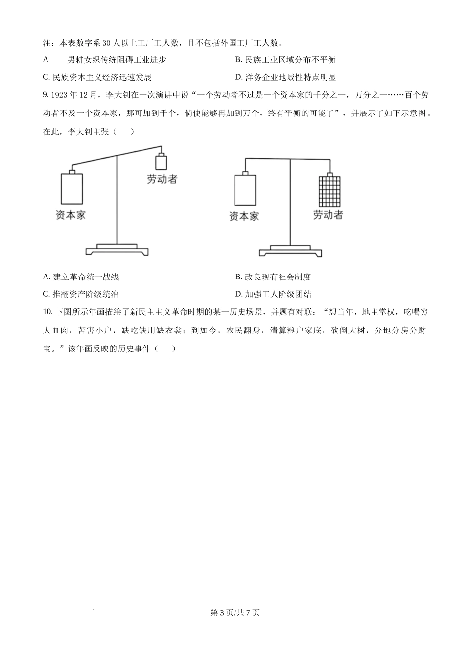
第 1 页/共 7 页学科网(北京)股份有限公司2024 年河北省普通高中学业水平选择性考试历史注意事项:1.答卷前,考生务必将自己的姓名、考生号、考场号、座位号填写在答题卡上。2.回答选择题时,选出每小题答案后,用铅笔把答题卡上对应题目的答案标号涂黑。如需改动,用橡皮擦干净后,再选涂其他答案标号。回答非选择题时,将答案写在答题卡上。写在本试卷上无效。3.考试结束后,将本试卷和答题卡一并交回。一、选择题:本题共 16 小题,每小题 3 分,共 48 分。在每小题给出的四个选项中,只有一项是最符合题目要求的。1. 据考古发掘,距今约 9000 年前的浙江上山、河南贾湖等遗址,出土了中国特有的制作榫卯结构工具石凿;距今 8000 至 7000 年前的浙江跨湖桥、河姆渡等遗址,发现了榫卯木结构建筑。之后,此类建筑在中华大地广泛分布、成为中国最典型的建筑形式之一。这主要体现了,中华文化具有( )A. 本土性和包容性B. 多样性和连续性C. 本土性和连续性D. 多样性和包容性2. 西汉时,“刺史举民有茂材,移名丞相,丞相考召”。其中,选博士等,取明经;选廷尉正等,取明律令;选三辅令等,取治剧(剧:繁重)。据此可知,这一选官途径重在( )A. 依据政绩实效B. 参考资品等次C. 关注家世道德D. 考察为官能力3. 南北朝之前,“川”字只有“水道、河流”之意,而《魏书》所载牛川、宁川、敕勒川等地名中的“川”,则是鲜卑语“荒野、荒滩草原”的意思。于是,“川”字有了新的义项,并沿用至今。这主要反映出,民族交融( )A. 缩小了南北差距B. 奠定了统一基础C. 丰富了文化内涵D. 拓展了文学题材4. 南宋绍兴年间,有官员发现县吏掌握田宅买卖官印契书的印板,往往空印私卖,引发诸多争讼。因此,其建议“委逐州通判用厚纸立《千字文》为号印造…每月给付诸县,置柜封记。遇人户赴县买契,当官给付”,并每季核验。该建议获准施行。南宋政府这一举措( )A. 促进官田数量的增加B. 有利于规范土地贸易C. 推动了土地政策调整D. 有助于遏制土地兼并5. 元初,有诗描绘当时杭州情景:“衣冠不改只如先,关会(纸币)通行满市廛。北客南人成买卖,京城依旧使铜钱。”由此可知,这一时期的杭州( )A . 大体保留了原有社会秩序B. 娱乐活动仍旧丰富多彩第 2 页/共 7 页学科网(北京)股份有限公司C. 长途贩运和大额贸易兴盛D. 通货膨胀依然较为严重6. 图 1、图 2 为不同朝代 的中国北方部分驻所分布示意图。图 1 到图 2 的变化表明( )A. 地方行政制度出现重大变革B. 部分城市主要功能发生转变C. 闭关自守政策执行更为严格D. 改土归流实施范围有所扩展7. 《朔方备乘》原名《北徼汇编》(徼,边界),成书于两次鸦片战争之间,后意外被毁,1881 年才得以整理刊刻。此书虽以传统考据为主,却被视作一部与“新学”“时务”相关的著作而引起士人广泛关注。这折射出( )A. 边疆危机加深促进了学风转变B. 守旧势力对西学仍有抵制态度C. 宗藩关系解体引发了思想革新D. 托古改制为变法提供理论依据8. 下表为 1912 年部分省份纺织工人数量统计表。材料可用于证明,当时中国( )省别工人数量(人)直隶772奉天850江苏35903浙江830湖北10827山西597四川58广东41871广西116贵州295第 3 页/共 7 页学科网(北京)股份有限公司注:本表数字系 30 人以上工厂工人数,且不包括外国工厂工人数。A . 男耕女织传统阻碍工业进步B. 民族工业区域分布不平衡C. 民族资本主义经济迅速发展D. 洋务企业地域性特点明显9. 1923 年 12 月,李大钊在一次演讲中说“一个劳动者不过是一个资本家的千分之一,万分之一……百个劳动者不及一个资本家,那可加到千个,倘使能够再加到万个,终有平衡的可能了”,并展示了如下示意图 。在此,李大钊主张( )A. 建立革命统一战线B. 改良现有社会制度C. 推翻资产阶级统治D. 加强工人阶级团结10. 下图所示年画描绘了新民主主义革命时期的某一历史场景,并题有对联:“想当年,地主掌权,吃喝穷人血肉,苦害小户,缺吃缺用缺衣裳;到如今,农民翻身,清算粮户家底,...

1、盘古文库是"C2C"交易模式,即卖家上传的文档直接由买家下载,本站只是中间服务平台,本站所有文档下载的收益归上传人(卖家)所有,作为网络服务商,若您的权利被侵害请及时联系右侧客服。

2、本站默认下载后的格式为 docx,pptx ,xlsx,pdf,zippsd等源文件。office等工具即可编辑!源码类文件除外。

3、如您看到网页展示的内容中含有'"133KU.COM"等水印,是因预览和防盗链技术需要对页面进行转换和压缩成图片所生成,文档下载后不会有该内容标识.

4、本站所有内容均由合作方上传,本站不对文档的完整性、权威性及其观点立场正确性做任何保证或承诺,文档内容仅供研究参考,付费前请自行鉴别。如您付费,意味着您自己接受本站规则且自行承担风险,本站不退款、不进行额外附加服务。

在点击下载本文档时,弹出的对话框中,选择“使用浏览器下载”不支持下载工具多线程下载!

部分浏览图可能存在变形的情况,下载后为高清文件,可直接编辑。

2024年高考历史试卷(河北)(空白卷)

漫步者+ 关注
机构认证
内容提供者

该用户很懒,什么也没介绍

确认删除?
回到顶部