电脑桌面
添加盘古文库-分享文档发现价值到电脑桌面
安装后可以在桌面快捷访问

2021年高考历史试卷(全国甲卷)(空白卷)

2021年高考历史试卷(全国甲卷)(空白卷)_第1页
1/5
2021年高考历史试卷(全国甲卷)(空白卷)_第2页
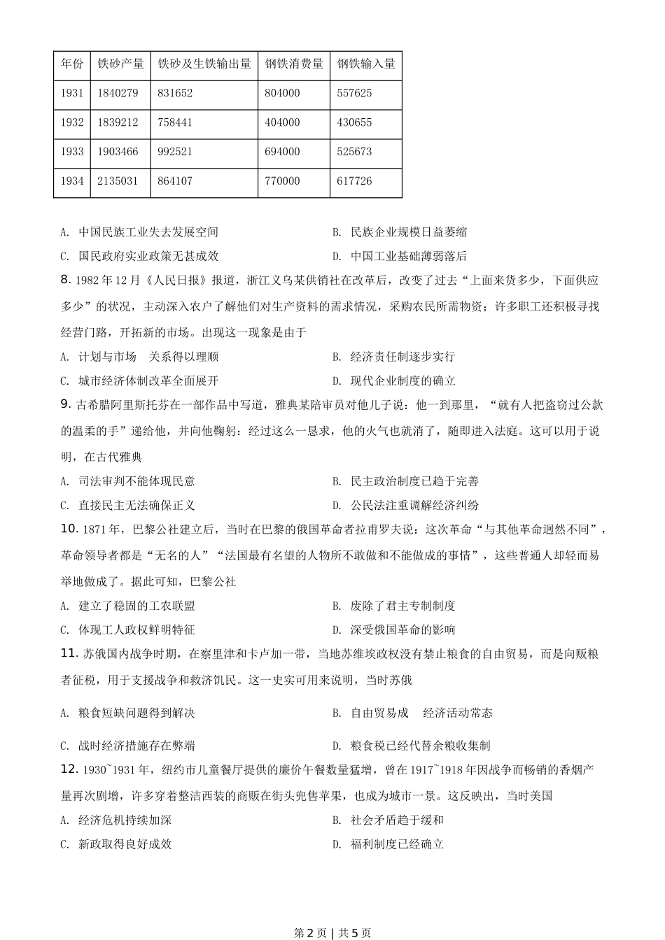
2/5
2021年高考历史试卷(全国甲卷)(空白卷)_第3页
3/5
2021 年普通高等学校招生全国统一考试(全国甲卷)文综历史试题一、选择题1. 老子认为,“失道而后德,失德而后仁,失仁而后义,失义而后礼”。孔子则说,“不学礼,无以立”,要“非礼勿视,非礼勿听,非礼勿言,非礼勿动”。这反映出,当时他们A. 反思西周的礼乐文化B. 迎合封建贵族政治诉求C. 主张维护夏商周制度D. 得到统治者的积极支持2. 汉代,中央各部门长官与地方各郡太守自行辟召属官,曾一度出现“名公巨卿,以能致贤才为高;而英才俊士,以得所依秉为重”的现象。能够保障辟召制度有效运作的是A. 分科考试选官制建立B. 监察体系的改进C. 郡国并行制度的完善D. 察举制度的实施3. 宋代盛行婚姻论财,遭到一些士大夫的批评。南宋理学家张弑认为,“婚姻结好,岂为财物?”甚至表示“治其尤甚者,以正风俗”。还有理学家强调婚姻是“合二姓之好”,上能事先祖,下可继后世。这反映了当时理学家A. 淡化婚姻中的宗族观念B. 意图维护礼教纲常C. 背离政府对民俗的引导D. 促成婚姻习俗变革4. 明代,在浙江桐乡县,地方官员若出身进士,当地的秀才就“不胜谄事”,若出身举人,便随意提出要求,“苟不如意,便加词色犯之”。这现象反映出A. 官员士绅之间关系紧张B. 士人舆论左右地方政事C. 出身等级决定行政能力D. 科考功名影响官员威望5. 1861 年,慈禧发动政变处置政敌时,特别把“不能尽心和议”列为罪状。英国人在华创办的《北华捷报》称:“在这个特别的关头,我们要比我们同中国发生联系的其他任何时期,更有必要去支持帝国的现存政府。”由此可知A. 太平天国将面临更严峻的形势B. 清政府沦为洋人的朝廷C. 清廷顽固派势力地位得到加强D. 传统的外交体制被抛弃6. 1921 年 2 月,蔡和森写信给陈独秀,讨论马克思学说与中国无产阶级的关系时称:“西方大工业国的无产阶级常常受其资本家的贿买、笼络而不自觉……此所以社会革命不发生于资本集中、工业极盛、殖民地极富之英、美、法,而发生于殖民地极少、工业落后之农业国俄罗斯也。”他意在强调A. 社会革命不会发生在发达资本主义国家B. 无产阶级受资本家笼络而失去革命动力C. 中国已经具备了进行无产阶级革命的客观条件D. 俄国以城市为中心的革命道路不适合中国国情7. 1931 年~1934 年中国钢铁业情况表单位:吨,根据如表可知,当时第 1 页 | 共 5 页 年份铁砂产量铁砂及生铁输出量钢铁消费量钢铁输入量19311840279831652804000557625193218392127584414040004306551933190346699252169400052567319342135031864107770000617726A. 中国民族工业失去发展空间B. 民族企业规模日益萎缩C. 国民政府实业政策无甚成效D. 中国工业基础薄弱落后8. 1982 年 12 月《人民日报》报道,浙江义乌某供销社在改革后,改变了过去“上面来货多少,下面供应多少”的状况,主动深入农户了解他们对生产资料的需求情况,采购农民所需物资;许多职工还积极寻找经营门路,开拓新的市场。出现这一现象是由于A. 计划与市场 的关系得以理顺B. 经济责任制逐步实行C. 城市经济体制改革全面展开D. 现代企业制度的确立9. 古希腊阿里斯托芬在一部作品中写道,雅典某陪审员对他儿子说:他一到那里,“就有人把盗窃过公款的温柔的手”递给他,并向他鞠躬:经过这么一恳求,他的火气也就消了,随即进入法庭。这可以用于说明,在古代雅典A. 司法审判不能体现民意B. 民主政治制度已趋于完善C. 直接民主无法确保正义D. 公民法注重调解经济纠纷10. 1871 年,巴黎公社建立后,当时在巴黎的俄国革命者拉甫罗夫说:这次革命“与其他革命迥然不同”,革命领导者都是“无名的人”“法国最有名望的人物所不敢做和不能做成的事情”,这些普通人却轻而易举地做成了。据此可知,巴黎公社A. 建立了稳固的工农联盟B. 废除了君主专制制度C. 体现工人政权鲜明特征D. 深受俄国革命的影响11. 苏俄国内战争时期,在察里津和卡卢加一带,当地苏维埃政权没有禁止粮食的自由贸易,而是向贩粮者征税,用于支援战争和救济饥民。这一史实可用来说明,当时苏俄A. 粮食短缺问题得到解决B. 自由贸易成 为经济活动常...

1、盘古文库是"C2C"交易模式,即卖家上传的文档直接由买家下载,本站只是中间服务平台,本站所有文档下载的收益归上传人(卖家)所有,作为网络服务商,若您的权利被侵害请及时联系右侧客服。

2、本站默认下载后的格式为 docx,pptx ,xlsx,pdf,zippsd等源文件。office等工具即可编辑!源码类文件除外。

3、如您看到网页展示的内容中含有'"133KU.COM"等水印,是因预览和防盗链技术需要对页面进行转换和压缩成图片所生成,文档下载后不会有该内容标识.

4、本站所有内容均由合作方上传,本站不对文档的完整性、权威性及其观点立场正确性做任何保证或承诺,文档内容仅供研究参考,付费前请自行鉴别。如您付费,意味着您自己接受本站规则且自行承担风险,本站不退款、不进行额外附加服务。

在点击下载本文档时,弹出的对话框中,选择“使用浏览器下载”不支持下载工具多线程下载!

部分浏览图可能存在变形的情况,下载后为高清文件,可直接编辑。

2021年高考历史试卷(全国甲卷)(空白卷)

漫步者+ 关注
机构认证
内容提供者

该用户很懒,什么也没介绍

确认删除?
回到顶部