电脑桌面
添加盘古文库-分享文档发现价值到电脑桌面
安装后可以在桌面快捷访问

2021年高考历史试卷(海南)(空白卷)

2021年高考历史试卷(海南)(空白卷)_第1页
1/7
2021年高考历史试卷(海南)(空白卷)_第2页
2/7
2021年高考历史试卷(海南)(空白卷)_第3页
3/7
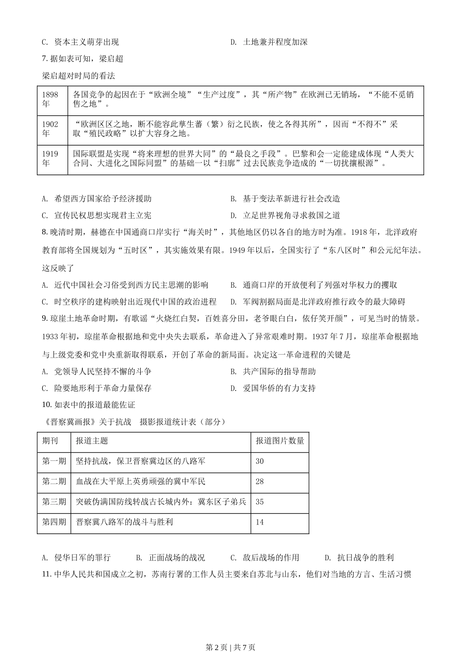
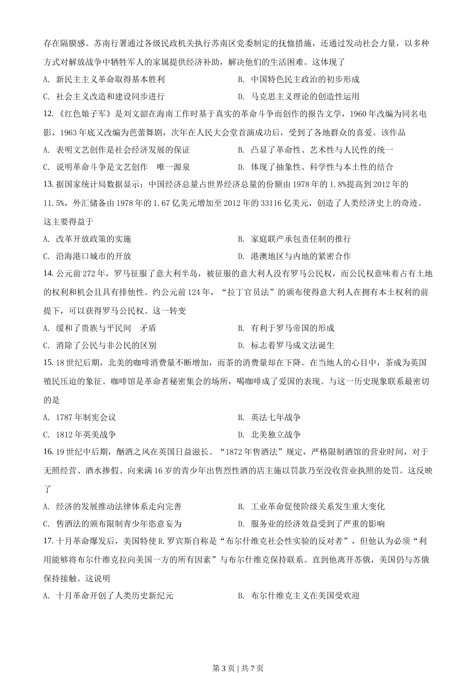
海南省 2021 年普通高中学业水平选择性考试历史试题一、选择题1. 《论语·子罕》有曰:“子绝四:毋意,毋必,毋固,毋我。”这反映了孔子A. 具有尊卑等级的观念B. 拥有博爱节俭的美德C. 秉持不偏不倚的态度D. 达到清静无为的境界2. 《汉书·食货志》载:“民三年耕,则馀一年之畜。衣食足而知荣辱,廉让生而争讼息,故三载考绩。”这反映了官员考核的主要依据是A. 德政教化的成效B. 断狱决疑的能力C. 博闻辩智的才情D. 慎独律己的修养3. 《旧唐书》载,贞观年修五代史,移史馆于禁中。史官无常员,如有修撰大事,则用他官兼之,事毕日停。贞观已后,多以宰相监修国史,遂成故事也。天宝已后,他官兼领史职者,谓之史馆修撰,初入为直馆也。这些措施旨在A. 无为而治,道法自然B. 鉴往知来,文以化成C. 礼法并施,三教合一D. 体恤百姓,休养生息4. 《隋书·地理志》载,屈原以五月望日赴汨罗,士人追到洞庭不见,乃歌曰:“何由得渡湖!”因尔鼓棹争归,竞会亭上,习以相传,为竞渡之戏。描述此“戏”的是A. 弄潮儿向涛头立,手把红旗旗不湿B. 渡斜烟淡月笼沙,远路微香趁马C. 箫鼓声声且莫催,彩球高下意难裁D. 两两轻舠飞画楫,竞夺锦标霞烂5. 元延祐元年(1314 年)恢复开科取士,规定凡考经问或明经的人,以《大学》《论语》《孟子》《中庸》为课本,以朱熹《四书章句集注》为参考书。由此,科举再次成为思想与权力之间的制度化链接。此举意在A. 尊重前朝传统文化信仰B. 争取汉族士人的政治认同C. 缓和中央与地方的矛盾D. 恢复程朱理学的正统地位6. 如表反映了清代前期主要财政岁入一览表单位:万两(银)年代总额地丁银%盐课%关税%杂赋%1685 年(康熙二十四年)3424282382.438811.31223.6912.71724 年(雍正二年)3649302883.038710.61353.7992.71753 年(乾隆十八年)4266296469.570116.445910.81423.31766 年(乾隆三十一年)4254299170.357413.554012.71493.5A. 繁荣背后潜藏危机B. 近代前夜发展停滞第 1 页 | 共 7 页 C. 资本主义萌芽出现D. 土地兼并程度加深7. 据如表可知,梁启超梁启超对时局的看法1898年各国竞争的起因在于“欧洲全境”“生产过度”,其“所产物”在欧洲已无销场,“不能不觅销售之地”。1902年“欧洲区区之地,断不能容此孳生蕃(繁)衍之民族,使之各得其所”,因而“不得不”采取“殖民政略”以扩大容身之地。1919年国际联盟是实现“将来理想的世界大同”的“最良之手段”。巴黎和会一定能建成体现“人类大合同、大进化之国际同盟”的基础一以“扫廓”过去民族竞争造成的“一切扰攘根源”。A. 希望西方国家给予经济援助B. 基于变法革新进行社会改造C. 宣传民权思想实现君主立宪D. 立足世界视角寻求救国之道8. 晚清时期,赫德在中国通商口岸实行“海关时”,其他地区仍以各自的地方时为准。1918 年,北洋政府教育部将全国规划为“五时区”,其实施效果有限。1949 年以后,全国实行了“东八区时”和公元纪年法。这反映了A. 近代中国社会习俗受到西方民主思潮的影响B. 通商口岸的开放便利了列强对华权力的攫取C. 时空秩序的建构映射出近现代中国的政治进程D. 军阀割据局面是北洋政府推行政令的最大障碍9. 琼崖土地革命时期,有歌谣“火烧红白契,百姓喜分田,老爷眼白白,依仔笑开颜”,可见当时的情景。1933 年初,琼崖革命根据地和党中央失去联系,革命进入了异常艰难时期。1937 年 7 月,琼崖革命根据地与上级党委和党中央重新取得联系,开创了革命的新局面。决定这一革命进程的关键是A. 党领导人民坚持不懈的斗争B. 共产国际的指导帮助C. 险要地形利于革命力量保存D. 爱国华侨的有力支持10. 如表中的报道最能佐证《晋察冀画报》关于抗战 的摄影报道统计表(部分)期刊报道主题报道图片数量第一期坚持抗战,保卫晋察冀边区的八路军30第二期血战在大平原上英勇顽强的冀中军民28第三期突破伪满国防线转战古长城内外:冀东区子弟兵35第四期晋察冀八路军的战斗与胜利14A. 侵华日军的罪行B. 正面战场的战况C. 敌后战场的作用D. 抗日战争的胜利11. 中华人民共和国成立之初,苏南...

1、盘古文库是"C2C"交易模式,即卖家上传的文档直接由买家下载,本站只是中间服务平台,本站所有文档下载的收益归上传人(卖家)所有,作为网络服务商,若您的权利被侵害请及时联系右侧客服。

2、本站默认下载后的格式为 docx,pptx ,xlsx,pdf,zippsd等源文件。office等工具即可编辑!源码类文件除外。

3、如您看到网页展示的内容中含有'"133KU.COM"等水印,是因预览和防盗链技术需要对页面进行转换和压缩成图片所生成,文档下载后不会有该内容标识.

4、本站所有内容均由合作方上传,本站不对文档的完整性、权威性及其观点立场正确性做任何保证或承诺,文档内容仅供研究参考,付费前请自行鉴别。如您付费,意味着您自己接受本站规则且自行承担风险,本站不退款、不进行额外附加服务。

在点击下载本文档时,弹出的对话框中,选择“使用浏览器下载”不支持下载工具多线程下载!

部分浏览图可能存在变形的情况,下载后为高清文件,可直接编辑。

2021年高考历史试卷(海南)(空白卷)

漫步者+ 关注
机构认证
内容提供者

该用户很懒,什么也没介绍

确认删除?
回到顶部