电脑桌面
添加盘古文库-分享文档发现价值到电脑桌面
安装后可以在桌面快捷访问

2019年高考历史试卷(上海)(答案卷)

2019年高考历史试卷(上海)(答案卷)_第1页
1/8
2019年高考历史试卷(上海)(答案卷)_第2页
2/8
2019年高考历史试卷(上海)(答案卷)_第3页
3/8
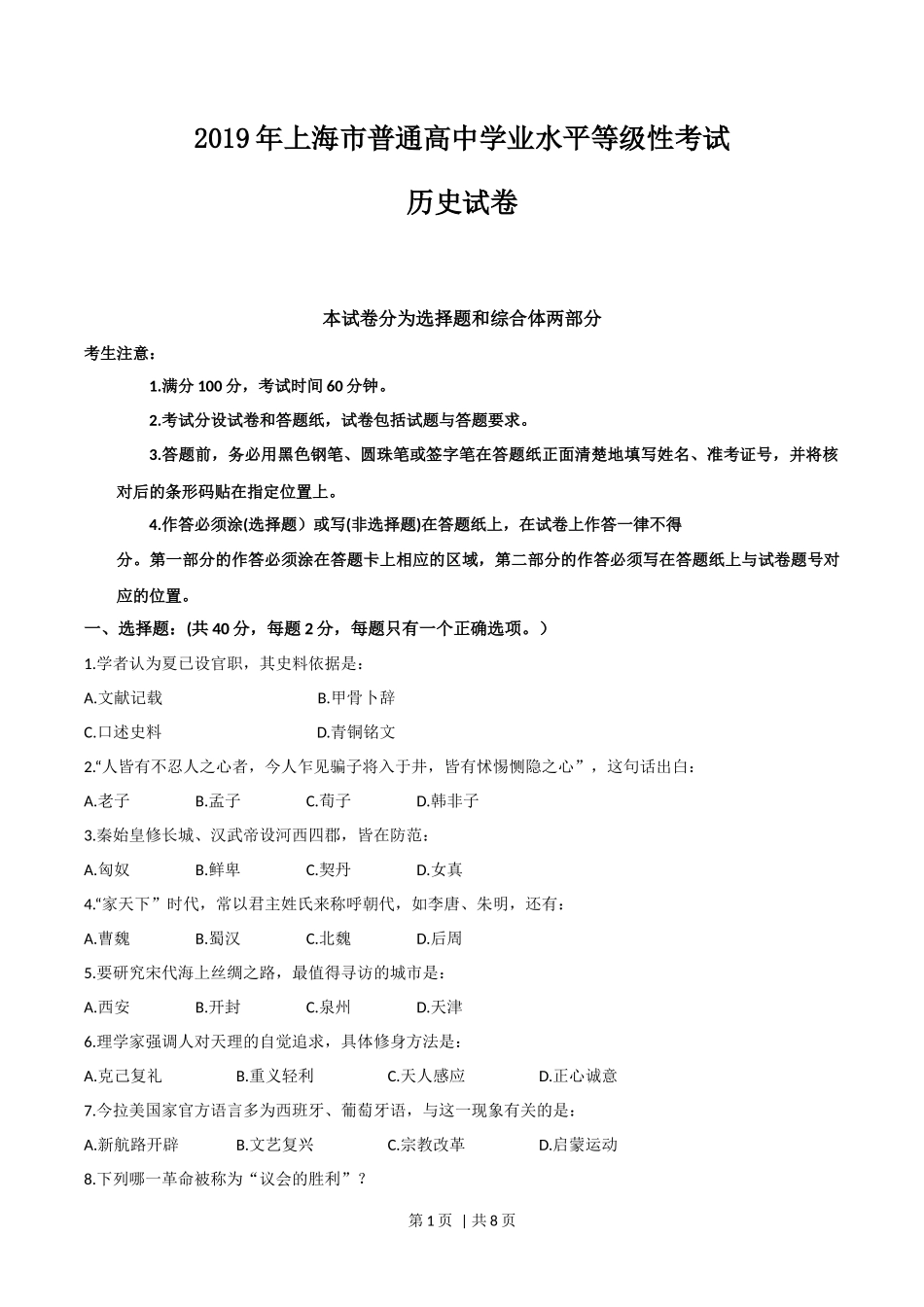
第 1 页 | 共 8 页 2019 年上海市普通高中学业水平等级性考试历史试卷本试卷分为选择题和综合体两部分考生注意:1.满分 100 分,考试时间 60 分钟。2.考试分设试卷和答题纸,试卷包括试题与答题要求。3.答题前,务必用黑色钢笔、圆珠笔或签字笔在答题纸正面清楚地填写姓名、准考证号,并将核对后的条形码贴在指定位置上。4.作答必须涂(选择题)或写(非选择题)在答题纸上,在试卷上作答一律不得分。第一部分的作答必须涂在答题卡上相应的区域,第二部分的作答必须写在答题纸上与试卷题号对应的位置。一、选择题:(共 40 分,每题 2 分,每题只有一个正确选项。)1.学者认为夏已设官职,其史料依据是:A.文献记载 B.甲骨卜辞C.口述史料 D.青铜铭文2.“人皆有不忍人之心者,今人乍见骗子将入于井,皆有怵惕恻隐之心”,这句话出白:A.老子 B.孟子 C.荀子 D.韩非子3.秦始皇修长城、汉武帝设河西四郡,皆在防范:A.匈奴 B.鲜卑 C.契丹 D.女真4.“家天下”时代,常以君主姓氏来称呼朝代,如李唐、朱明,还有:A.曹魏 B.蜀汉 C.北魏 D.后周5.要研究宋代海上丝绸之路,最值得寻访的城市是:A.西安 B.开封 C.泉州 D.天津6.理学家强调人对天理的自觉追求,具体修身方法是:A.克己复礼 B.重义轻利 C.天人感应 D.正心诚意7.今拉美国家官方语言多为西班牙、葡萄牙语,与这一现象有关的是:A.新航路开辟 B.文艺复兴 C.宗教改革 D.启蒙运动8.下列哪一革命被称为“议会的胜利”?第 2 页 | 共 8 页 A.英国革命 B.美国独立战争C.法国大革命 D.俄国十月革命9.19 世纪中,伴随欧洲工人运动蓬勃开展,产生了:A.人文主义 B.理性主义C.重商主义 D.科学社会主义10.近代俄国工业化所需雇佣劳动力,主要来自:A.彼得一世改革 B.农奴制改革C.战时共产主义政策 D.新经济政策11.右表所列是哪一战争统计数据:A.拿破仑战争B.普法战争C.第一次世界大战D.第二次世界大战12.清政府曾试图以全免关税来替换条约中公使驻京等条款,此约是:A.《南京条约》 B.《天津条约》C.《马关条约》 D.《辛丑条约》13.年号源于中国纪年法,下列历史名词含年号的足:A.光武 B.贞观C.甲午 D.辛亥14.若为“遵义会议”“中共七大”“十一届三中全会”拟一研究主题,应是:A.革命道路开辟 B.政治体制创建C.关键时刻抉择 D.建国纲领制定15.资本主义国家经济发展模式,从“自由放任”变为“国家调控”,始于:A.18 世纪下半叶 B.19 世纪下半叶C.20 世纪 30 年代 D.20 世纪 80 年代16.右图关于捷克斯洛伐克的漫画讽刺了A.门户开放政策B.集体安全政策C.均势政策D.绥靖政策17.“鼓足干劲,力争上游,多快好省建设社会主义”标语流行于:第 3 页 | 共 8 页 A.土地改革时期 B.三大改造时期C.大跃进时期 D.文革时期18.改革开放初取得了令人瞩目的外交成就,包括:A.参加万隆会议 B.中美正式建交C.加入世贸组织 D.发起上海合作组织19.欧洲一体化的最高目标是建立:A.能源共同体 B.共同市场C.欧元区 D.政治共同体20.阅读下列国际组织机构示意图,“?”应填:A.国际联盟 B.联合国C.国际货币基金组织 D.亚太经济合作组织二、综合分析题(共 60 分)(一)家国记忆(16 分)21.“家事”与“国事”休戚相关,构成了我们共同的历史记忆。将下列选项填入时间轴(填字母)。A.鸦片战争 B.中共一大在上海召开 C.崧泽文化出现 D.淞沪会战E.上海设县 F.轮船招商局创办 G.改革开放 H.新中国成立(二)城市化进程中的环境问题(19 分)第 4 页 | 共 8 页 工业时代,人类面临城市环境问题的严峻挑战。为了探讨这一主题,请根据提示完成如下学习活动。22.第一步:在搜集到的下列两幅图片中,选择能够印证城市环境问题者,结合图片信息说明理由。(5分)23.第二步:为了进一步佐证,检索到下列三份资料,请对其史料价值作出评估与说明。(6 分)24.第三步:根据下列两则材料解释城市环境问题产生的原因。(8 分)第 5 页 | 共 8 页 (三)时代教育(25 分)社会变迁与教育的关系引人深思。材料一:魏晋以后,门阀政治影响及于选才,“高门华族,有世...

1、盘古文库是"C2C"交易模式,即卖家上传的文档直接由买家下载,本站只是中间服务平台,本站所有文档下载的收益归上传人(卖家)所有,作为网络服务商,若您的权利被侵害请及时联系右侧客服。

2、本站默认下载后的格式为 docx,pptx ,xlsx,pdf,zippsd等源文件。office等工具即可编辑!源码类文件除外。

3、如您看到网页展示的内容中含有'"133KU.COM"等水印,是因预览和防盗链技术需要对页面进行转换和压缩成图片所生成,文档下载后不会有该内容标识.

4、本站所有内容均由合作方上传,本站不对文档的完整性、权威性及其观点立场正确性做任何保证或承诺,文档内容仅供研究参考,付费前请自行鉴别。如您付费,意味着您自己接受本站规则且自行承担风险,本站不退款、不进行额外附加服务。

在点击下载本文档时,弹出的对话框中,选择“使用浏览器下载”不支持下载工具多线程下载!

部分浏览图可能存在变形的情况,下载后为高清文件,可直接编辑。

2019年高考历史试卷(上海)(答案卷)

漫步者+ 关注
机构认证
内容提供者

该用户很懒,什么也没介绍

确认删除?
回到顶部